花潮论坛

搜索
热搜: 活动 交友 discuz

[时事新闻] 银行储户被赋红码背后,谁在“码上加码”?

[复制链接]

该用户从未签到

1644

主题

23万

回帖

26万

积分

版主

Rank: 7Rank: 7Rank: 7Rank: 7Rank: 7Rank: 7Rank: 7

花潮美女鼠牛虎兔龙蛇马羊猴鸡狗猪多彩人生火热情怀优雅迷人缤纷心情蝴蝶情怀心曲飞扬星星情怀七彩绚丽相遇之美花好月圆心香一瓣飞龙在天王者至尊生财有道大将风范天籁妙音妙笔生花共看流星风雨同行我心永远幸福快乐前途似锦花潮版主

发表于 2022-7-15 12:09 | 显示全部楼层
驻在平安夜前夕 发表于 2022-7-15 12:08
河南村镇银行风险处置方案来了:为何分批垫付?账外业务怎么理解?

2022年07月12日 16:10 第一财经网 ...

  优先保护小额普通客户合法权益
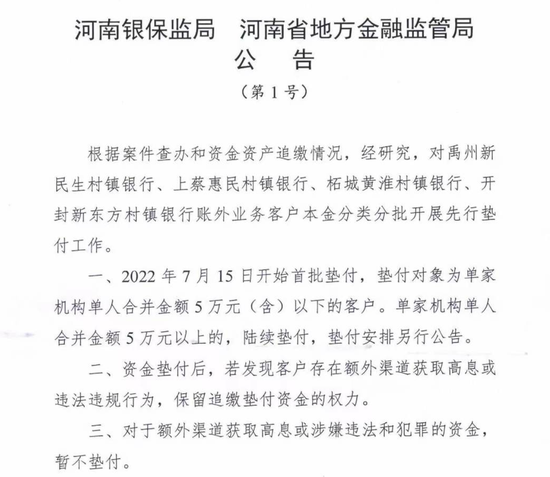
  7月11日晚间,河南银保监局、河南省地方金融监管局发布的公告显示,根据案件查办和资金资产追缴情况,经研究,对禹州新民生村镇银行、上蔡惠民村镇银行、柘城黄淮村镇银行、开封新东方村镇银行账外业务客户本金分类分批开展先行垫付工作。
  具体流程为,2022年7月15日开始首批垫付,垫付对象为单家机构单人合并金额5万元(含)以下的客户。单家机构单人合并金额5万元以上的,陆续垫付,垫付安排另行公告。
  河南4家村镇银行线上业务服务渠道关闭至今已近3个月,受到各方广泛关注,此次公告的发布标志着问题将逐步得到解决。
  前期,监管部门多次表示,凡依法合规办理的业务均受到国家法律保护。招联金融首席研究员董希淼对第一财经表示,首批垫付小额普通客户,其他客户陆续垫付,对账外客户资金采取分批垫付方式,这一方案不仅考虑到处置资金的来源问题,同时也体现了优先保护小额普通客户合法权益的金融立法原则。“小额先垫付,然后视情况扩大范围,是合理的,下一步,建议结合案件处置、追回资金情况安排相应进度。”
  值得注意的是,公告同时指出,资金垫付后,若发现客户存在额外渠道获取高息或违法违规行为,保留追缴垫付资金的权力。对于额外渠道获取高息或涉嫌违法和犯罪的资金,暂不垫付。另外,垫付工作由河南省农村信用社联合社代理组织实施。相关客户登录微信小程序“村行垫付”办理(微信小程序“村行垫付”于2022年7月15日上午9时启用)。
  董希淼表示,监管部门发出公告,对相关群众本金分类分批处置,这一安排是恰当的。“相关情况确实特殊,要区分资金性质,涉及到高息或涉嫌违法和犯罪的资金,暂不垫付。主要是基于保护金融消费者以及维护稳定等考虑,既保护大多数普通群众的合法权益,又有效防范道德风险。”

回复 支持 反对

使用道具 举报

该用户从未签到

1644

主题

23万

回帖

26万

积分

版主

Rank: 7Rank: 7Rank: 7Rank: 7Rank: 7Rank: 7Rank: 7

花潮美女鼠牛虎兔龙蛇马羊猴鸡狗猪多彩人生火热情怀优雅迷人缤纷心情蝴蝶情怀心曲飞扬星星情怀七彩绚丽相遇之美花好月圆心香一瓣飞龙在天王者至尊生财有道大将风范天籁妙音妙笔生花共看流星风雨同行我心永远幸福快乐前途似锦花潮版主

发表于 2022-7-15 12:09 | 显示全部楼层
驻在平安夜前夕 发表于 2022-7-15 12:09
  优先保护小额普通客户合法权益  7月11日晚间,河南银保监局、河南省地方金融监管局发布的公告显示 ...

  何为“账外业务”?
  除了分批垫付外,“账外业务”这一表述也引起市场关注。根据监管部门发布的处置方案,违规业务被划定为“账外业务”。
  如何理解“账外业务”?第一财经采访获悉,此次相关资金定性为“账外业务”,并不是按照资金是否进入村镇银行来判断,而是按照资金是否被银行真实统计,并报送监管系统进行区分。
  金融监管研究院院长孙海波撰文指出,此前账外一般是指表外业务不做台账,而此次则稍微有差异。兑付方案将违规业务定性为“账外业务”用词非常讲究,完美规避了到底哪些是入了资产负债表哪些没有入资产负债表这个头疼的问题。
  7月10日深夜,“平安许昌”微信公众号发布警情通报称,2011年以来,以犯罪嫌疑人吕奕为首的犯罪团伙通过河南新财富集团等公司,以关联持股、交叉持股、增资扩股、操控银行高管等手段,实际控制禹州新民生等几家村镇银行,利用第三方互联网金融平台和该犯罪团伙设立的君正智达科技有限公司开发的自营平台及一批资金掮客进行揽储和推销金融产品,以虚构贷款等方式非法转移资金,专门设立宸钰信息技术有限公司删改数据、屏蔽瞒报。
  孙海波认为,从警方通报可以看出,主要资产端出口是“虚构贷款”,这说明部分资金还是进入了村镇银行的资产负债表,当然进入资产负债表未必是为每个储户设立的存款账户,也可能是以同业资金或者其他形式计入负债端,但即便是入了资产负债表,同样被定义为账外,因为肯定也没有如实向当地监管报送数据,内部也没有做储户的明细存款账户。此外,部分资金大概率没有进入资产负债表,资金出口其实也不需要虚构贷款。资金清算进入代理行清算行账户,不入资产负债表,内部不做存款入账,直接转出关联方账户。这部分更加符合传统“账外”业务定义。
  业内专家表示,从前期相关部门发布的信息和警情通报来看,河南村镇银行风险事件涉及面很广、案情非常复杂。必须经过严格的调查取证,才能查清事实、还原真相,从而确定账外业务客户资金处理政策。

回复 支持 反对

使用道具 举报

该用户从未签到

1644

主题

23万

回帖

26万

积分

版主

Rank: 7Rank: 7Rank: 7Rank: 7Rank: 7Rank: 7Rank: 7

花潮美女鼠牛虎兔龙蛇马羊猴鸡狗猪多彩人生火热情怀优雅迷人缤纷心情蝴蝶情怀心曲飞扬星星情怀七彩绚丽相遇之美花好月圆心香一瓣飞龙在天王者至尊生财有道大将风范天籁妙音妙笔生花共看流星风雨同行我心永远幸福快乐前途似锦花潮版主

发表于 2022-7-15 12:09 | 显示全部楼层
驻在平安夜前夕 发表于 2022-7-15 12:09
  何为“账外业务”?  除了分批垫付外,“账外业务”这一表述也引起市场关注。根据监管部门发布的处 ...



  相关阅读:
  权威解读!河南村镇银行事件“分批垫付”处置方案释放三大信号!(财联社)
  7月11日晚间,河南银保监局、河南省地方金融监管局发布公告称,将分类分批垫付禹州新民生等四家村镇银行账外业务客户本金。首批垫付7月15日开始,垫付对象为单家机构单人合并5万元(含)以下客户,合并金额5万元以上的陆续垫付。
  对此,工银国际首席经济学家程实对财联社记者表示,监管部门发出公告,就分批垫付工作做出安排,标志着相关事项已在审慎处置过程之中,问题将逐步得到解决。此外,程实还表示,从金融专业视角看,监管部门的处置应对体现了“以法律为准绳、以事实为依据、以客户为关切”的风格。
  账外业务客户本金分类分批先行垫付 首批于7月15日开启
  河南银保监局、河南省地方金融监管局发布的公告显示,根据案件查办和资金资产追缴情况,经研究,对禹州新民生村镇银行、上蔡惠民村镇银行、柘城黄淮村镇银行、开封新东方村镇银行账外业务客户本金分类分批开展先行垫付工作。

回复 支持 反对

使用道具 举报

该用户从未签到

1644

主题

23万

回帖

26万

积分

版主

Rank: 7Rank: 7Rank: 7Rank: 7Rank: 7Rank: 7Rank: 7

花潮美女鼠牛虎兔龙蛇马羊猴鸡狗猪多彩人生火热情怀优雅迷人缤纷心情蝴蝶情怀心曲飞扬星星情怀七彩绚丽相遇之美花好月圆心香一瓣飞龙在天王者至尊生财有道大将风范天籁妙音妙笔生花共看流星风雨同行我心永远幸福快乐前途似锦花潮版主

发表于 2022-7-15 12:09 | 显示全部楼层
驻在平安夜前夕 发表于 2022-7-15 12:09
  相关阅读:  权威解读!河南村镇银行事件“分批垫付”处置方案释放三大信号!(财联社)  7 ...


                               
登录/注册后可看大图

  具体为,2022年7月15日开始首批垫付,垫付对象为单家机构单人合并金额5万元(含)以下的客户。单家机构单人合并金额5万元以上的,陆续垫付,垫付安排另行公告。

回复 支持 反对

使用道具 举报

该用户从未签到

1644

主题

23万

回帖

26万

积分

版主

Rank: 7Rank: 7Rank: 7Rank: 7Rank: 7Rank: 7Rank: 7

花潮美女鼠牛虎兔龙蛇马羊猴鸡狗猪多彩人生火热情怀优雅迷人缤纷心情蝴蝶情怀心曲飞扬星星情怀七彩绚丽相遇之美花好月圆心香一瓣飞龙在天王者至尊生财有道大将风范天籁妙音妙笔生花共看流星风雨同行我心永远幸福快乐前途似锦花潮版主

发表于 2022-7-15 12:10 | 显示全部楼层
驻在平安夜前夕 发表于 2022-7-15 12:09
  具体为,2022年7月15日开始首批垫付,垫付对象为单家机构单人合并金额5万元(含)以下的客户。单家 ...


  公告指出,资金垫付后,若发现客户存在额外渠道获取高息或违法违规行为,保留追缴垫付资金的权力。对于额外渠道获取高息或涉嫌违法和犯罪的资金,暂不垫付。另外,垫付工作由河南省农村信用社联合社代理组织实施。相关客户登录微信小程序“村行垫付”办理(微信小程序“村行垫付”于2022年7月15日上午9时启用)。
  实际上,在7月10日晚间,相关部门负责人就透露了即将公布处置方案的消息。据河南省地方金融监管局网站,河南银保监局、河南省地方金融监管局有关负责人表示,为维护广大群众合法权益,有关部门正在加快核实4家村镇银行客户资金信息,制定处置方案,将于近期公布。此外,该负责人也再次提醒相关客户尽快完成登记。
  7月1日,河南省地方金融监管局网站发文,河南银保监局、河南省地方金融监管局有关负责人提醒相关客户通过线上程序抓紧登记,如实登记。相关负责人也表示,鉴于河南省禹州新民生等4家村镇银行案件侦办取得重大进展,有关部门正在甄别信息,研究制定处置方案。

回复 支持 反对

使用道具 举报

该用户从未签到

1644

主题

23万

回帖

26万

积分

版主

Rank: 7Rank: 7Rank: 7Rank: 7Rank: 7Rank: 7Rank: 7

花潮美女鼠牛虎兔龙蛇马羊猴鸡狗猪多彩人生火热情怀优雅迷人缤纷心情蝴蝶情怀心曲飞扬星星情怀七彩绚丽相遇之美花好月圆心香一瓣飞龙在天王者至尊生财有道大将风范天籁妙音妙笔生花共看流星风雨同行我心永远幸福快乐前途似锦花潮版主

发表于 2022-7-15 12:10 | 显示全部楼层
驻在平安夜前夕 发表于 2022-7-15 12:10
  公告指出,资金垫付后,若发现客户存在额外渠道获取高息或违法违规行为,保留追缴垫付资金的权力。 ...

  垫付由小及大、真相待调查还原 最新方案释放这三大信号
  从金融专业视角看,程实表示,监管部门的处置应对体现了“以法律为准绳、以事实为依据、以客户为关切”的风格。
  首先,依法处理是根本准则,正如前期银保监会多次明确表示的,合规办理的银行业务均受到国家法律保护,金融消费者的合法权益则均将得到有效保障。根据公告,对普通客户资金先行垫付,额外渠道获取高息或涉嫌违法犯罪的资金暂不垫付,而需要待司法机关定性后再依法依规处理,这种分类处理方式体现了法治精神,保护了绝大多数普通客户的合法权益。
  其次,客观事实是处置依据,从前期相关部门发布的信息和警情通报来看,河南村镇银行风险事件涉及面广、案情复杂,账外业务客户资金处理政策将依托对事实和真相的充分调查和有效还原。
  最后,程实表示,民生关切是重要考量,根据公告,垫付安排将遵循由小及大的过程,首批垫付单家机构单人合并金额5万元(含)以下小额普通储户,其他客户陆续垫付,体现了有限保护小额普通客户合法权益的金融立法原则,也体现了对中小金融消费者的政策关切。

回复 支持 反对

使用道具 举报

该用户从未签到

1644

主题

23万

回帖

26万

积分

版主

Rank: 7Rank: 7Rank: 7Rank: 7Rank: 7Rank: 7Rank: 7

花潮美女鼠牛虎兔龙蛇马羊猴鸡狗猪多彩人生火热情怀优雅迷人缤纷心情蝴蝶情怀心曲飞扬星星情怀七彩绚丽相遇之美花好月圆心香一瓣飞龙在天王者至尊生财有道大将风范天籁妙音妙笔生花共看流星风雨同行我心永远幸福快乐前途似锦花潮版主

发表于 2022-7-15 12:10 | 显示全部楼层
驻在平安夜前夕 发表于 2022-7-15 12:10
  垫付由小及大、真相待调查还原 最新方案释放这三大信号  从金融专业视角看,程实表示,监管部门的 ...

  案件最新进展:多名犯罪嫌疑人已被抓获 一批涉案资金、资产已冻结
  回溯事件始末,今年4月18日、19日禹州新民生村镇银行、上蔡惠民村镇银行、柘城黄淮村镇银行、开封新东方村镇银行陆续通过官网发布公告表示,将对系统进行升级维护,网上银行和手机银行将暂停服务。储户反映无论是通过第三方平台还是银行小程序购买的存款均无法提现。
  河南部分村镇银行“提现难”事件引发关注。银保监会有关部门负责人4月30日表示,银保监会高度关注河南等地个别村镇银行有人涉嫌违法及线上服务渠道关闭问题,已责成当地银保监局密切配合地方党委政府和相关部门,迅速开展调查核实,积极稳妥处置。
  5月18日,银保监会有关部门负责人再回应称,银保监会与人民银行持续关注河南4家村镇银行线上服务渠道关闭问题,已责成河南银保监局和人民银行郑州中心支行切实履行属地监管职责,密切配合地方党委政府和相关部门稳妥处置。
  另外,据银保监会有关负责人透露,4家村镇银行股东——河南新财富集团通过内外勾结、利用第三方平台以及资金掮客等吸收公众资金,涉嫌违法犯罪,公安机关已立案调查。“目前4家村镇银行营业网点存取款业务正常开展,凡依法合规办理的业务均受到国家法律保护。”该负责人补充道。

回复 支持 反对

使用道具 举报

该用户从未签到

1644

主题

23万

回帖

26万

积分

版主

Rank: 7Rank: 7Rank: 7Rank: 7Rank: 7Rank: 7Rank: 7

花潮美女鼠牛虎兔龙蛇马羊猴鸡狗猪多彩人生火热情怀优雅迷人缤纷心情蝴蝶情怀心曲飞扬星星情怀七彩绚丽相遇之美花好月圆心香一瓣飞龙在天王者至尊生财有道大将风范天籁妙音妙笔生花共看流星风雨同行我心永远幸福快乐前途似锦花潮版主

发表于 2022-7-15 12:10 | 显示全部楼层
驻在平安夜前夕 发表于 2022-7-15 12:10
  案件最新进展:多名犯罪嫌疑人已被抓获 一批涉案资金、资产已冻结  回溯事件始末,今年4月18日、19 ...

  “提现难”事件发生2个月后,“平安许昌”微信公众号于6月18日对案件进行了通报,称2022年4月19日,许昌市公安机关依法对河南新财富集团投资控股有限公司涉嫌重大犯罪立案侦查。初步查明,2011年以来,以该公司实际控制人吕某为首的犯罪团伙涉嫌利用村镇银行实施系列严重犯罪。目前,案件侦办取得积极进展,公安机关已抓获一批犯罪嫌疑人,依法查封、扣押、冻结一批涉案资金、资产。
  通报指出,该案涉嫌犯罪行为持续时间长、参与人员多、案情十分复杂。公安机关将进一步加大案件侦办力度,不让犯罪分子道遥法外、逃避惩罚,进一步加大追赃挽损力度,维护人民群众合法权益并适时发布案件侦办阶段性进展情况。
  据天眼查信息显示,河南新财富集团投资控股有限公司已于2022年2月10日注销,该公司成立于2011年7月,法定代表人为余泽峰,经营范围为对实业投资、企业投资与管理。
  就在昨天,河南许昌公安于7月10日深夜通报了案件最新进展,许昌市公安机关进一步查明:2011年以来,以犯罪嫌疑人吕奕为首的犯罪团伙通过河南新财富集团等公司,以关联持股、交叉持股、增资扩股、操控银行高管等手段,实际控制禹州新民生等几家村镇银行,利用第三方互联网金融平台和该犯罪团伙设立的君正智达科技有限公司开发的自营平台及一批资金掮客进行揽储和推销金融产品,以虚构贷款等方式非法转移资金,专门设立宸钰信息技术有限公司删改数据、屏蔽瞒报。
  通报指出,上述行为涉嫌多种严重犯罪。近期,公安机关又抓获一批犯罪嫌疑人,又依法查封、扣押、冻结一批涉案资金、资产。案件侦办工作正有序推进。

回复 支持 反对

使用道具 举报

该用户从未签到

1644

主题

23万

回帖

26万

积分

版主

Rank: 7Rank: 7Rank: 7Rank: 7Rank: 7Rank: 7Rank: 7

花潮美女鼠牛虎兔龙蛇马羊猴鸡狗猪多彩人生火热情怀优雅迷人缤纷心情蝴蝶情怀心曲飞扬星星情怀七彩绚丽相遇之美花好月圆心香一瓣飞龙在天王者至尊生财有道大将风范天籁妙音妙笔生花共看流星风雨同行我心永远幸福快乐前途似锦花潮版主

发表于 2022-7-15 12:11 | 显示全部楼层
驻在平安夜前夕 发表于 2022-7-15 12:10
  “提现难”事件发生2个月后,“平安许昌”微信公众号于6月18日对案件进行了通报,称2022年4月19日, ...

  涉事机构动态:一周前4家村镇银行董监高已同日更换
  而在一周前,河南禹州新民生村镇银行、柘城黄淮村镇银行、上蔡惠民村镇银行、开封新东方村镇银行4家村镇银行均在7月4日发布了内容近乎一致的公告,称近日召开了董事会、监事会,选举产生了新的董事长、监事长,通过了高级管理人员名单。
  经梳理,4家村镇银行成立最早的是禹州新民生村镇银行,该行是经原银监会批准成立暨由许昌农商行发起设立的县域独立法人金融机构,2011年3月30日发起设立,注册资本金1.3亿元。开封新东方村镇银行也在2011年成立,于当年10月12日正式挂牌,该行是由新郑农商行发起,经原银监会批准设立的的地方法人金融机构。
  上蔡惠民村镇银行、柘城黄淮村镇银行成立时间相对要晚,前者成立于2015年11月,是由许昌农商行发起在上蔡设立的首家具有独立法人资格的村镇银行;后者由许昌魏都农商行发起设立,注册资本5000万元,于2016年5月6日正式开业。
  从7月10日深夜许昌公安的最新通报来看,内容有相关“进行揽储和推销金融产品”的字眼,“揽储”一词也引发储户关注。财联社从多位储户处也了解到,在官方通报中,他们尤为关注对于这部分群体的“称谓”。相关客户是存款还是理财也是市场关注的焦点。招联金融首席研究员、复旦大学金融研究院兼职研究员董希淼曾表示,相关村镇银行没有发行理财产品的资质,但村镇银行经过批准,可以代销他行发行的理财产品。另外,目前监管部门不允许理财产品在银行之外的第三方平台销售。

回复 支持 反对

使用道具 举报

该用户从未签到

1644

主题

23万

回帖

26万

积分

版主

Rank: 7Rank: 7Rank: 7Rank: 7Rank: 7Rank: 7Rank: 7

花潮美女鼠牛虎兔龙蛇马羊猴鸡狗猪多彩人生火热情怀优雅迷人缤纷心情蝴蝶情怀心曲飞扬星星情怀七彩绚丽相遇之美花好月圆心香一瓣飞龙在天王者至尊生财有道大将风范天籁妙音妙笔生花共看流星风雨同行我心永远幸福快乐前途似锦花潮版主

发表于 2022-7-15 12:11 | 显示全部楼层
驻在平安夜前夕 发表于 2022-7-15 12:11
  涉事机构动态:一周前4家村镇银行董监高已同日更换  而在一周前,河南禹州新民生村镇银行、柘城黄 ...

  根据2021年1月银保监会、央行发布的《关于规范商业银行通过互联网开展个人存款业务有关事项的通知》(以下简称“《通知》”),明确指出商业银行不得通过非自营网络平台开展定期存款和定活两便存款业务,包括但不限于由非自营网络平台提供营销宣传、产品展示、信息传输、购买入口、利息补贴等服务。由此,第三方平台开始下架存款产品。

  据了解,在此次涉事村镇银行的外地储户中,既包括《通知》颁布之前从第三方互联网金融平台导流获取的存量客户,又包括《通知》颁布之后使用银行自营网络平台获取的新增客群。
  2021年5月,银保监会发布《理财公司理财产品销售管理暂行办法》,划定两大类销售渠道,提出现阶段允许银行理财子公司和吸收公众存款的银行业金融机构作为代理销售机构。同时明确,未经金融监督管理部门许可,任何非金融机构和个人不得直接或变相代理销售理财产品。这意味着互联网平台暂不能代销银行理财产品。
  此外,根据《村镇银行管理暂行规定》,经银监分局或所在城市银监局批准,村镇银行可经营业务包括:吸收公众存款;发放短期、中期和长期贷款;办理国内结算;办理票据承兑与贴现;从事同业拆借;从事银行卡业务;代理发行、代理兑付、承销政府债券;代理收付款项及代理保险业务;经银行业监督管理机构批准的其他业务。

回复 支持 反对

使用道具 举报

该用户从未签到

1643

主题

28万

回帖

31万

积分

贵宾

Rank: 7Rank: 7Rank: 7Rank: 7Rank: 7Rank: 7Rank: 7

花潮美女鼠牛虎兔龙蛇马羊猴鸡狗猪春风拂面星星情怀七彩绚丽王者至尊妙笔生花共看流星我心永远幸福快乐指尖上的流年花潮贵宾

 楼主| 发表于 2022-7-16 11:36 | 显示全部楼层
南京银行澄清与河南村镇银行案无关,代理清算行到底扮演什么角色?

2022
07/14
20:59
第一财经

近日,河南一村镇银行客户追查其钱款流向时发现南京银行是清算行一事引发关注,市场也在揣测两者是否存在关联。
对此,南京银行7月13日深夜做出澄清:商业银行代理村镇银行清算是根据《中国人民银行关于改善农村地区支付服务环境的指导意见》和《支付结算业务代理办法》规定依法合规开展,是一项常规的代理业务。代理清算过程中,作为代理清算行的商业银行,负责清算指令的接收和按指令收付资金工作,只与被代理行和人民银行发生清算关系。
记者采访了解到,目前村镇银行多通过有资质的银行机构代理办理资金清算业务,以间接方式加入央行现代支付清算系统。商业银行代理村镇银行清算业务只作为资金清算通道,并不承担资金风险。

回复 支持 反对

使用道具 举报

该用户从未签到

1643

主题

28万

回帖

31万

积分

贵宾

Rank: 7Rank: 7Rank: 7Rank: 7Rank: 7Rank: 7Rank: 7

花潮美女鼠牛虎兔龙蛇马羊猴鸡狗猪春风拂面星星情怀七彩绚丽王者至尊妙笔生花共看流星我心永远幸福快乐指尖上的流年花潮贵宾

 楼主| 发表于 2022-7-16 11:36 | 显示全部楼层
毋问我从哪里来 发表于 2022-7-16 11:36
南京银行澄清与河南村镇银行案无关,代理清算行到底扮演什么角色?

2022

南京银行火速回应

近日,禹州新民生村镇银行一名客户称,在河南4家村镇银行“取款难”事件发酵后,该客户立即找转账行咨询,询问自己的资金是否进入了禹州新民生村镇银行,得到回复称,禹州新民生村镇银行的上级代理银行为南京银行。
这引发了舆论关注与讨论,禹州新民生村镇银行为何要通过南京银行代理清算?南京银行在其中扮演了什么角色?
对此,7月13日,南京银行在其官网发布了《商业银行代理村镇银行资金清算业务说明》。其中称,商业银行代理村镇银行清算业务只作为资金清算通道,不承担资金风险。

回复 支持 反对

使用道具 举报

该用户从未签到

1643

主题

28万

回帖

31万

积分

贵宾

Rank: 7Rank: 7Rank: 7Rank: 7Rank: 7Rank: 7Rank: 7

花潮美女鼠牛虎兔龙蛇马羊猴鸡狗猪春风拂面星星情怀七彩绚丽王者至尊妙笔生花共看流星我心永远幸福快乐指尖上的流年花潮贵宾

 楼主| 发表于 2022-7-16 11:36 | 显示全部楼层
毋问我从哪里来 发表于 2022-7-16 11:36
南京银行火速回应
近日,禹州新民生村镇银行一名客户称,在河南4家村镇银行“取款难”事件发酵后,该客 ...

南京银行表示,村镇银行的资金清算都是通过有清算资格的商业银行代理的。商业银行代理村镇银行清算是根据《中国人民银行关于改善农村地区支付服务环境的指导意见》和《支付结算业务代理办法》规定依法合规开展,是一项常规的代理业务。在代理清算过程中,作为代理清算行的商业银行,负责清算指令的接收和按指令收付资金工作,只与被代理行和人民银行发生清算关系。
比如,汇款人要将其在A银行的资金转给村镇银行,A银行受理后,将该笔资金转入A银行在人民银行开立的备付金账户,人民银行根据A银行的清算指令,将该笔资金转入村镇银行的代理清算行在人民银行开立的备付金账户,并通知代理清算行,代理清算行根据该指令,将该笔资金转给村镇银行。在资金转给村镇银行后,代理清算行的工作完成。
南京银行强调,商业银行代理村镇银行清算业务只作为资金清算通道,不承担资金风险。

回复 支持 反对

使用道具 举报

该用户从未签到

1643

主题

28万

回帖

31万

积分

贵宾

Rank: 7Rank: 7Rank: 7Rank: 7Rank: 7Rank: 7Rank: 7

花潮美女鼠牛虎兔龙蛇马羊猴鸡狗猪春风拂面星星情怀七彩绚丽王者至尊妙笔生花共看流星我心永远幸福快乐指尖上的流年花潮贵宾

 楼主| 发表于 2022-7-16 11:36 | 显示全部楼层
毋问我从哪里来 发表于 2022-7-16 11:36
南京银行表示,村镇银行的资金清算都是通过有清算资格的商业银行代理的。商业银行代理村镇银行清算是根据 ...

村镇银行多通过代理行办理资金清算业务

根据原银监会定义,村镇银行是指经金融监管部门批准、在县域及以下地区设立、主要服务“三农”和小微企业的银行业金融机构。为解决农村地区网点覆盖率低、金融供给不足等问题,2006年开始,原银监会探索设立以村镇银行为主体的新型农村金融机构,并放宽准入政策。
数据显示,截至2021年末,全国村镇银行数量为1651家,占全国银行业金融机构总数的36%左右。

回复 支持 反对

使用道具 举报

该用户从未签到

1643

主题

28万

回帖

31万

积分

贵宾

Rank: 7Rank: 7Rank: 7Rank: 7Rank: 7Rank: 7Rank: 7

花潮美女鼠牛虎兔龙蛇马羊猴鸡狗猪春风拂面星星情怀七彩绚丽王者至尊妙笔生花共看流星我心永远幸福快乐指尖上的流年花潮贵宾

 楼主| 发表于 2022-7-16 11:37 | 显示全部楼层
毋问我从哪里来 发表于 2022-7-16 11:36
村镇银行多通过代理行办理资金清算业务
根据原银监会定义,村镇银行是指经金融监管部门批准、在县域及以 ...

根据人民银行大额和小额支付系统业务处理办法等规定,对不能直接加入支付系统的中小银行机构,比如农村商行、村镇银行和外资银行等,中国人民银行批准其通过有资质的银行机构作为直接参与者代理办理资金清算业务。
一位业内专家对记者表示,人民银行支付清算系统是全国重要的金融基础设施,其安全性非常重要,在里面进行一级交易的机构是不能够随意倒闭或出现风险的,在这种情况下,人民银行支付清算系统有非常严格的准入条件,所以很多小银行没有资格直接参与支付清算体系,“比如城商行、农商行要通过城银清算支付清算系统和农信银资金清算中心来连接央行的清算体系,央行为了保证清算体系的稳定性而采取这种方式。”

回复 支持 反对

使用道具 举报

该用户从未签到

1643

主题

28万

回帖

31万

积分

贵宾

Rank: 7Rank: 7Rank: 7Rank: 7Rank: 7Rank: 7Rank: 7

花潮美女鼠牛虎兔龙蛇马羊猴鸡狗猪春风拂面星星情怀七彩绚丽王者至尊妙笔生花共看流星我心永远幸福快乐指尖上的流年花潮贵宾

 楼主| 发表于 2022-7-16 11:37 | 显示全部楼层
毋问我从哪里来 发表于 2022-7-16 11:37
根据人民银行大额和小额支付系统业务处理办法等规定,对不能直接加入支付系统的中小银行机构,比如农村商 ...

除了监管规定原因,村镇银行自身因素也导致其需要以间接方式加入央行现代支付清算系统。
博通咨询金融行业资深分析师王蓬博告诉记者,经由代理行接入央行清算系统,实现行与行之间的转接清算是村镇银行的必然选择。
“清算规模小、资金规模小,村镇银行不需要自己接入央行清算系统,只需由代理行进行清算,所以可以看到禹州新民生村镇银行由南京银行进行代理清算的情况。村镇银行通过有资质的银行机构代理办理资金清算业务,以间接方式加入央行现代支付清算系统进行跨行清算。”王蓬博说。

回复 支持 反对

使用道具 举报

该用户从未签到

1643

主题

28万

回帖

31万

积分

贵宾

Rank: 7Rank: 7Rank: 7Rank: 7Rank: 7Rank: 7Rank: 7

花潮美女鼠牛虎兔龙蛇马羊猴鸡狗猪春风拂面星星情怀七彩绚丽王者至尊妙笔生花共看流星我心永远幸福快乐指尖上的流年花潮贵宾

 楼主| 发表于 2022-7-16 11:37 | 显示全部楼层
毋问我从哪里来 发表于 2022-7-16 11:37
除了监管规定原因,村镇银行自身因素也导致其需要以间接方式加入央行现代支付清算系统。博通咨询金融行业 ...

不过,上述专家也表示,并不是所有有资格的商业银行都愿意开展代理清算业务。比如,规模较大的银行可能不太愿意为村镇银行提供这种清算服务。而一些城商行对这项业务比较感兴趣,因为除了支付清算的费用外,还可以提供其他增值服务,有拓展银行业务的考量。
回复 支持 反对

使用道具 举报

该用户从未签到

1643

主题

28万

回帖

31万

积分

贵宾

Rank: 7Rank: 7Rank: 7Rank: 7Rank: 7Rank: 7Rank: 7

花潮美女鼠牛虎兔龙蛇马羊猴鸡狗猪春风拂面星星情怀七彩绚丽王者至尊妙笔生花共看流星我心永远幸福快乐指尖上的流年花潮贵宾

 楼主| 发表于 2022-7-16 11:38 | 显示全部楼层
河南村镇银行事件15日起垫付,资金来源于新财富集团资产变现所得

2022
07/14
21:26
界面新闻

据@央视财经 微博消息,河南村镇银行事件先期启动了分类垫付资金安排,7月15日起将对5万元及5万元以下的客户先行垫付。为确保垫付工作稳妥实施,采取分批垫付方式。同时,考虑优先保护普通小额客户合法权益,选择先行垫付单家机构单人合并5万元(含)以下客户本金。待5万元以下客户本金垫付工作完成后,下一步将陆续启动其他金额客户垫付工作。垫付资金来源于地方公安机关在案件查办过程中,查封、扣押、冻结的新财富集团部分资产处置变现所得资金。
回复 支持 反对

使用道具 举报

该用户从未签到

1643

主题

28万

回帖

31万

积分

贵宾

Rank: 7Rank: 7Rank: 7Rank: 7Rank: 7Rank: 7Rank: 7

花潮美女鼠牛虎兔龙蛇马羊猴鸡狗猪春风拂面星星情怀七彩绚丽王者至尊妙笔生花共看流星我心永远幸福快乐指尖上的流年花潮贵宾

 楼主| 发表于 2022-7-16 11:38 | 显示全部楼层
毋问我从哪里来 发表于 2022-7-16 11:38
河南村镇银行事件15日起垫付,资金来源于新财富集团资产变现所得

2022

河南4家村镇银行发布资金垫付操作说明

2022年07月15日 11:29 澎湃新闻


                               
登录/注册后可看大图

  7月15日,河南禹州新民生村镇银行、柘城黄淮村镇银行等4家银行发布资金垫付说明。
  7月11日晚间,河南银保监局、河南省地方金融监管局发布公告称,根据案件查办和资金资产追缴情况,经研究,对禹州新民生村镇银行、上蔡惠民村镇银行、柘城黄淮村镇银行、开封新东方村镇银行账外业务客户本金分类分批开展先行垫付工作。

回复 支持 反对

使用道具 举报

该用户从未签到

1643

主题

28万

回帖

31万

积分

贵宾

Rank: 7Rank: 7Rank: 7Rank: 7Rank: 7Rank: 7Rank: 7

花潮美女鼠牛虎兔龙蛇马羊猴鸡狗猪春风拂面星星情怀七彩绚丽王者至尊妙笔生花共看流星我心永远幸福快乐指尖上的流年花潮贵宾

 楼主| 发表于 2022-7-16 11:39 | 显示全部楼层
毋问我从哪里来 发表于 2022-7-16 11:38
河南4家村镇银行发布资金垫付操作说明

2022年07月15日 11:29 澎湃新闻

  相关报道
  河南村镇银行风险处置方案来了:为何分批垫付?账外业务怎么理解?(第一财经网)
[url=]

                               
登录/注册后可看大图
[/url]



  河南4家村镇银行“取款难”事件发酵近3个月后,初步风险处置方案终于出炉。

回复 支持 反对

使用道具 举报

您需要登录后才可以回帖 登录 | 立即注册

本版积分规则

小黑屋|手机版|Archiver|服务支持:DZ动力|huachaowang.com Inc. ( 蜀ICP备17032287号-1 )

GMT+8, 2025-12-16 21:27 , Processed in 0.084075 second(s), 21 queries .

Powered by Discuz! X3.4

© 2001-2013 Comsenz Inc.

快速回复 返回顶部 返回列表