花潮论坛

搜索
热搜: 活动 交友 discuz

[时事新闻] 花上万元“内推”进大企业实习?都是套路!

[复制链接]

该用户从未签到

1644

主题

23万

回帖

26万

积分

版主

Rank: 7Rank: 7Rank: 7Rank: 7Rank: 7Rank: 7Rank: 7

花潮美女鼠牛虎兔龙蛇马羊猴鸡狗猪多彩人生火热情怀优雅迷人缤纷心情蝴蝶情怀心曲飞扬星星情怀七彩绚丽相遇之美花好月圆心香一瓣飞龙在天王者至尊生财有道大将风范天籁妙音妙笔生花共看流星风雨同行我心永远幸福快乐前途似锦花潮版主

 楼主| 发表于 2022-1-23 11:23 | 显示全部楼层
驻在平安夜前夕 发表于 2022-1-23 11:22
  第三章 实习管理  第十三条 职业学校应当明确学生实习工作分管校长和责任部门,规模大的学校应当设 ...

  第十六条 职业学校和实习单位要依法保障实习学生的基本权利,并不得有以下情形:
  (一)安排、接收一年级在校学生进行岗位实习;
  (二)安排、接收未满16周岁的学生进行岗位实习;
  (三)安排未成年学生从事《未成年工特殊保护规定》中禁忌从事的劳动;
  (四)安排实习的女学生从事《女职工劳动保护特别规定》中禁忌从事的劳动;
  (五)安排学生到酒吧、夜总会、歌厅、洗浴中心、电子游戏厅、网吧等营业性娱乐场所实习;
  (六)通过中介机构或有偿代理组织、安排和管理学生实习工作。
  (七)安排学生从事III级强度及以上体力劳动或其他有害身心健康的实习。
  第十七条 除相关专业和实习岗位有特殊要求,并事先报上级主管部门备案的实习安排外,实习单位应遵守国家关于工作时间和休息休假的规定,并不得有以下情形:
  (一)安排学生从事高空、井下、放射性、有毒、易燃易爆,以及其他具有较高安全风险的实习;
  (二)安排学生在休息日、法定节假日实习;
  (三)安排学生加班和上夜班。

回复 支持 反对

使用道具 举报

该用户从未签到

1644

主题

23万

回帖

26万

积分

版主

Rank: 7Rank: 7Rank: 7Rank: 7Rank: 7Rank: 7Rank: 7

花潮美女鼠牛虎兔龙蛇马羊猴鸡狗猪多彩人生火热情怀优雅迷人缤纷心情蝴蝶情怀心曲飞扬星星情怀七彩绚丽相遇之美花好月圆心香一瓣飞龙在天王者至尊生财有道大将风范天籁妙音妙笔生花共看流星风雨同行我心永远幸福快乐前途似锦花潮版主

 楼主| 发表于 2022-1-23 11:23 | 显示全部楼层
驻在平安夜前夕 发表于 2022-1-23 11:23
  第十六条 职业学校和实习单位要依法保障实习学生的基本权利,并不得有以下情形:  (一)安排、接 ...

  第十八条 接收学生岗位实习的实习单位,应当参考本单位相同岗位的报酬标准和岗位实习学生的工作量、工作强度、工作时间等因素,给予适当的实习报酬。在实习岗位相对独立参与实际工作、初步具备实践岗位独立工作能力的学生,原则上应不低于本单位相同岗位工资标准的80%或最低档工资标准,并按照实习协议约定,以货币形式及时、足额、直接支付给学生,原则上支付周期不得超过1个月,不得以物品或代金券等代替货币支付或经过第三方转发。
  第十九条 在遇有自然灾害、事故灾难、公共安全等突发事件或重大风险时,按照属地管理要求,分不同风险等级、实习阶段做好分类管控工作。
  第二十条 职业学校和实习单位不得向学生收取实习押金、培训费、实习报酬提成、管理费、实习材料费、就业服务费或者其他形式的实习费用,不得扣押学生的学生证、居民身份证或其他证件,不得要求学生提供担保或者以其他名义收取学生财物。
  第二十一条 实习学生应当遵守职业学校的实习要求和实习单位的规章制度、实习纪律及实习协议,爱护实习单位设施设备,完成规定的实习任务,撰写实习日志,并在实习结束时提交实习报告。
  第二十二条 职业学校要和实习单位互相配合,在学生实习全过程中,加强思想政治、安全生产、道德法纪、心理健康等方面的教育。
  第二十三条 职业学校要和实习单位建立学生实习信息通报制度,职业学校安排的实习指导教师和实习单位指定的专人应当负责学生实习期间的业务指导和日常巡查工作,原则上应当每日检查并向职业学校和实习单位报告学生实习情况。遇有重要情况应当立即报告,不得迟报、瞒报、漏报。

回复 支持 反对

使用道具 举报

该用户从未签到

1644

主题

23万

回帖

26万

积分

版主

Rank: 7Rank: 7Rank: 7Rank: 7Rank: 7Rank: 7Rank: 7

花潮美女鼠牛虎兔龙蛇马羊猴鸡狗猪多彩人生火热情怀优雅迷人缤纷心情蝴蝶情怀心曲飞扬星星情怀七彩绚丽相遇之美花好月圆心香一瓣飞龙在天王者至尊生财有道大将风范天籁妙音妙笔生花共看流星风雨同行我心永远幸福快乐前途似锦花潮版主

 楼主| 发表于 2022-1-23 11:23 | 显示全部楼层
驻在平安夜前夕 发表于 2022-1-23 11:23
  第十八条 接收学生岗位实习的实习单位,应当参考本单位相同岗位的报酬标准和岗位实习学生的工作量、 ...

  第二十四条 职业学校组织学生到外地实习,应当安排学生统一住宿。具备条件的实习单位应当为实习学生提供统一住宿。职业学校和实习单位要建立实习学生住宿制度和请销假制度。学生申请在统一安排的宿舍以外住宿的,须经学生法定监护人(或家长)签字同意,由职业学校备案后方可办理。
  职业学校组织学生跨省实习的,须事先经学校主管部门同意,按程序报省级主管部门备案。实习派出地省级主管部门要同步将实习学校、实习单位、实习指导教师等信息及时提供实习单位所在地省级主管部门。跨省实习数量较大的省份之间,要建立跨省实习常态化协同机制。
  实习单位所在地省级教育主管部门牵头,会同省级有关部门,将接收省外实习学生的本省实习单位按职责分工纳入本部门实习日常监管体系,将监管发现的有关问题及时告知实习派出省份省级教育主管部门,并积极协助实习派出省份协调实习所在地有关部门,做好有关事件处置工作。
  第二十五条 安排学生赴国(境)外实习的,应当事先经学校主管部门同意,按程序报省级主管部门备案,并通过国家驻外有关机构了解实习环境、实习单位和实习内容等情况,必要时可派人实地考察。要选派指导教师全程参与,做好实习期间的管理和相关服务工作。
  第二十六条 各地职业学校主管部门应当建立学生实习管理和综合服务平台,协调相关职能部门、行业企业、有关社会组织,为学生实习提供信息服务。省级教育主管部门要会同有关部门,加强统筹整合,推进信息互通共享。

回复 支持 反对

使用道具 举报

该用户从未签到

1644

主题

23万

回帖

26万

积分

版主

Rank: 7Rank: 7Rank: 7Rank: 7Rank: 7Rank: 7Rank: 7

花潮美女鼠牛虎兔龙蛇马羊猴鸡狗猪多彩人生火热情怀优雅迷人缤纷心情蝴蝶情怀心曲飞扬星星情怀七彩绚丽相遇之美花好月圆心香一瓣飞龙在天王者至尊生财有道大将风范天籁妙音妙笔生花共看流星风雨同行我心永远幸福快乐前途似锦花潮版主

 楼主| 发表于 2022-1-23 11:23 | 显示全部楼层
驻在平安夜前夕 发表于 2022-1-23 11:23
  第二十四条 职业学校组织学生到外地实习,应当安排学生统一住宿。具备条件的实习单位应当为实习学生 ...

  第四章 实习考核
  第二十七条 职业学校要会同实习单位,完善过程性考核与结果性考核有机结合的实习考核制度,根据实习目标、学生实习岗位职责要求制订具体考核方式和标准,共同实施考核。
  学生实习考核要纳入学业评价,考核成绩作为毕业的重要依据。不得简单套用实习单位考勤制度,不得对学生简单套用员工标准进行考核。
  第二十八条 职业学校应当会同实习单位对违反规章制度、实习纪律、实习考勤考核要求以及实习协议的学生,进行耐心细致的思想教育,对学生违规行为依照校规校纪和有关实习管理规定进行处理。学生违规情节严重的,经双方研究后,由职业学校给予纪律处分;给实习单位造成财产损失的,依法承担相应责任。
  对受到处理的学生,要有针对性地做好思想引导和教育管理工作。
  第二十九条 职业学校应当组织做好学生实习情况的立卷归档工作。实习材料包括纸质材料和电子文档,具体包括以下内容:
  (一)实习三方协议;
  (二)实习方案;
  (三)学生实习报告;
  (四)学生实习考核结果;
  (五)学生实习日志;
  (六)学生实习检查记录;
  (七)学生实习总结;
  (八)有关佐证材料(如照片、音视频等)。

回复 支持 反对

使用道具 举报

该用户从未签到

1644

主题

23万

回帖

26万

积分

版主

Rank: 7Rank: 7Rank: 7Rank: 7Rank: 7Rank: 7Rank: 7

花潮美女鼠牛虎兔龙蛇马羊猴鸡狗猪多彩人生火热情怀优雅迷人缤纷心情蝴蝶情怀心曲飞扬星星情怀七彩绚丽相遇之美花好月圆心香一瓣飞龙在天王者至尊生财有道大将风范天籁妙音妙笔生花共看流星风雨同行我心永远幸福快乐前途似锦花潮版主

 楼主| 发表于 2022-1-23 11:24 | 显示全部楼层
驻在平安夜前夕 发表于 2022-1-23 11:23
  第四章 实习考核  第二十七条 职业学校要会同实习单位,完善过程性考核与结果性考核有机结合的实习 ...

  第五章 安全职责
  第三十条 职业学校和实习单位要确立“安全第一、预防为主”的原则,强化实习单位主要负责人安全生产第一责任人职责,严格执行国家及地方安全生产、职业卫生、人格权保护等有关规定。职业学校主管部门应当会同相关行业主管部门加强实习安全监督检查。
  第三十一条 实习单位应当健全本单位安全生产责任制,执行相关安全生产标准,健全安全生产规章制度和操作规程,制定生产安全事故应急救援预案,配备必要的安全保障器材和劳动防护用品,加强对实习学生的安全生产教育培训和管理,保障学生实习期间的人身安全和健康。未经教育培训或未通过考核的学生不得参加实习。
  第三十二条 实习学生应遵守国家法律法规、校纪校规和实习单位安全管理规定,认真完成实习方案规定的实习任务,提高自我保护意识。
  第三十三条 地方各级负有安全生产监督管理职责的部门要将实习安全责任履行情况作为安全生产检查的重要内容,在各自职责范围内对有关行业、领域实习单位落实安全生产主体责任实施监督管理,依法对实习单位制定并实施本单位实习学生教育培训计划落实情况进行监督检查。

回复 支持 反对

使用道具 举报

该用户从未签到

1644

主题

23万

回帖

26万

积分

版主

Rank: 7Rank: 7Rank: 7Rank: 7Rank: 7Rank: 7Rank: 7

花潮美女鼠牛虎兔龙蛇马羊猴鸡狗猪多彩人生火热情怀优雅迷人缤纷心情蝴蝶情怀心曲飞扬星星情怀七彩绚丽相遇之美花好月圆心香一瓣飞龙在天王者至尊生财有道大将风范天籁妙音妙笔生花共看流星风雨同行我心永远幸福快乐前途似锦花潮版主

 楼主| 发表于 2022-1-23 11:24 | 显示全部楼层
驻在平安夜前夕 发表于 2022-1-23 11:24
  第五章 安全职责  第三十条 职业学校和实习单位要确立“安全第一、预防为主”的原则,强化实习单位 ...

  第六章 保障措施
  第三十四条 加快发展职业学校学生实习责任保险和适应职业学校学生实习需求的意外伤害保险产品,提高职业学校学生实习期间的风险保障水平。鼓励保险公司对学徒制保险专门确定费率,实现学生实习保险全覆盖。积极探索职业学校实习学生参加工伤保险办法。
  第三十五条 职业学校和实习单位应当根据法律、行政法规,为实习学生投保实习责任保险。责任保险范围应当覆盖实习活动的全过程,包括学生实习期间遭受意外事故及由于被保险人疏忽或过失导致的学生人身伤亡,被保险人依法应当承担的赔偿责任以及相关法律费用等。
  学生实习责任保险的费用可按照规定从职业学校学费中列支;免除学费的可从免学费补助资金中列支,不得向学生另行收取或从学生实习报酬中抵扣。职业学校与实习单位达成协议由实习单位支付学生实习责任保险投保经费的,实习单位支付的投保经费可从实习单位成本(费用)中列支。
  鼓励实习单位为实习学生购买意外伤害险,投保费用可从实习单位成本(费用)中列支。

回复 支持 反对

使用道具 举报

该用户从未签到

1644

主题

23万

回帖

26万

积分

版主

Rank: 7Rank: 7Rank: 7Rank: 7Rank: 7Rank: 7Rank: 7

花潮美女鼠牛虎兔龙蛇马羊猴鸡狗猪多彩人生火热情怀优雅迷人缤纷心情蝴蝶情怀心曲飞扬星星情怀七彩绚丽相遇之美花好月圆心香一瓣飞龙在天王者至尊生财有道大将风范天籁妙音妙笔生花共看流星风雨同行我心永远幸福快乐前途似锦花潮版主

 楼主| 发表于 2022-1-23 11:24 | 显示全部楼层
驻在平安夜前夕 发表于 2022-1-23 11:24
  第六章 保障措施  第三十四条 加快发展职业学校学生实习责任保险和适应职业学校学生实习需求的意外 ...

  第三十六条 学生在实习期间受到人身伤害,属于保险赔付范围的,由承保保险公司按保险合同赔付标准进行赔付;不属于保险赔付范围或者超出保险赔付额度的部分,由实习单位、职业学校、学生依法承担相应责任;职业学校和实习单位应当及时采取救治措施,并妥善做好善后工作和心理抚慰。
  第三十七条 地方各级工业和信息化部门应当鼓励先进制造业企业、省级“专精特新”中小企业、产教融合型企业等积极参与校企合作,提供实习岗位。
  第三十八条 地方财政部门要落实职业学校生均拨款制度,统筹考虑学生实习安全保障相关支出和学费水平,科学合理确定生均拨款标准。实习单位因接收学生实习所实际发生的与取得收入有关的合理支出,依法在计算应纳税所得额时扣除。
  第三十九条 地方各级国资部门应当指导国有企业特别是大型企业将实习纳入人力资源管理重要内容,对行为规范、成效显著的企业,按照有关规定予以相应政策支持。
  第四十条 县级以上地方人民政府可结合实际,对实习工作成效明显的职业学校、实习学生和实习单位,按规定给予相应的激励。
  第四十一条 职业学校应当对参与学生实习指导和管理工作中表现优秀的教师,在职称评聘和职务晋升、评优表彰等方面予以倾斜。

回复 支持 反对

使用道具 举报

该用户从未签到

1644

主题

23万

回帖

26万

积分

版主

Rank: 7Rank: 7Rank: 7Rank: 7Rank: 7Rank: 7Rank: 7

花潮美女鼠牛虎兔龙蛇马羊猴鸡狗猪多彩人生火热情怀优雅迷人缤纷心情蝴蝶情怀心曲飞扬星星情怀七彩绚丽相遇之美花好月圆心香一瓣飞龙在天王者至尊生财有道大将风范天籁妙音妙笔生花共看流星风雨同行我心永远幸福快乐前途似锦花潮版主

 楼主| 发表于 2022-1-23 11:24 | 显示全部楼层
驻在平安夜前夕 发表于 2022-1-23 11:24
  第三十六条 学生在实习期间受到人身伤害,属于保险赔付范围的,由承保保险公司按保险合同赔付标准进 ...

  第七章 监督与处理
  第四十二条 教育部门会同有关部门建立职业学校学生实习管理工作协调落实机制。有关部门根据部门职责加强日常监管,并结合教育督导、治安管理、安全生产检查、职业卫生监督检查、劳动保障监察、工商执法等,采取“双随机一公开”方式,联合开展监督检查,对支持职业学校实习工作成效显著的实习单位,按照国家有关规定予以激励和政策支持,对违规行为依法依规严肃处理。
  第四十三条 地方各级教育部门应当会同有关部门,将职业学校学生实习情况作为职业学校质量监测、办学水平评价、领导班子工作考核、财政性教育经费分配等的重要指标;纳入学校和各级地方教育行政部门年度质量报告内容,向社会公布,接受社会监督;加强调研和宣传,推广典型经验做法。
  第四十四条 地方各级市场监管部门要将治理实习违规行为纳入整顿和规范市场经济秩序有关工作体系,将有实习违规行为的企业信息纳入社会信用体系,并按规定进行失信联合惩戒。
  第四十五条 有关部门和职业学校要通过热线电话、互联网、信访等途径,畅通政策咨询与情况反映渠道,汇总情况反映和问题线索并建立专门台账,按管理权限和职责分工组织进行整改。
  第四十六条 对违反本规定组织学生实习的职业学校,由职业学校主管部门依法责令改正。拒不改正或者管理混乱,造成严重后果、恶劣影响的,应当对学校依据《中华人民共和国教育法》《中华人民共和国职业教育法》给予相应处罚,对直接负责的主管人员和其他直接责任人依照有关规定给予处分。因工作失误造成重大事故的,应当依法依规对相关责任人追究责任。

回复 支持 反对

使用道具 举报

该用户从未签到

1644

主题

23万

回帖

26万

积分

版主

Rank: 7Rank: 7Rank: 7Rank: 7Rank: 7Rank: 7Rank: 7

花潮美女鼠牛虎兔龙蛇马羊猴鸡狗猪多彩人生火热情怀优雅迷人缤纷心情蝴蝶情怀心曲飞扬星星情怀七彩绚丽相遇之美花好月圆心香一瓣飞龙在天王者至尊生财有道大将风范天籁妙音妙笔生花共看流星风雨同行我心永远幸福快乐前途似锦花潮版主

 楼主| 发表于 2022-1-23 11:25 | 显示全部楼层
驻在平安夜前夕 发表于 2022-1-23 11:24
  第七章 监督与处理  第四十二条 教育部门会同有关部门建立职业学校学生实习管理工作协调落实机制。 ...

  第四十七条  实习单位违反本规定,法律法规规定了法律责任的,县级以上地方人民政府或地方有关职能部门应当依法依规追究责任。职业学校可根据情况调整实习安排,根据实习协议要求实习单位承担相关责任。

  对违反本规定安排、介绍或者接收未满16周岁学生在境内岗位实习的,由人力资源社会保障行政部门依照国家关于禁止使用童工法律法规进行查处;构成犯罪的,依法追究刑事责任。
  对违反本规定从事学生实习中介活动或有偿代理的,法律法规规定了法律责任的,由相关部门依法依规追究责任;构成犯罪的,依法追究刑事责任。
  第八章 附则
  第四十八条 各省、自治区、直辖市和新疆生产建设兵团教育主管部门应当会同人力资源社会保障等有关部门依据本规定,结合本地区实际制定实施细则或相应的管理制度。
  第四十九条 非全日制职业教育、高中后中等职业教育学生,以及其他学校按规定开办的职业教育专业的学生实习参照本规定执行。
  第五十条 本规定自印发之日起施行,此前发布的教育部及有关部门文件中,有关职业学校学生实习相关内容与此规定不一致的,以此规定为准。《职业学校学生实习管理规定》(教职成〔2016〕3号)同时废止。

回复 支持 反对

使用道具 举报

该用户从未签到

1643

主题

28万

回帖

31万

积分

贵宾

Rank: 7Rank: 7Rank: 7Rank: 7Rank: 7Rank: 7Rank: 7

花潮美女鼠牛虎兔龙蛇马羊猴鸡狗猪春风拂面星星情怀七彩绚丽王者至尊妙笔生花共看流星我心永远幸福快乐指尖上的流年花潮贵宾

发表于 2022-6-22 20:26 | 显示全部楼层
"付费内推"乱象:有人花11万实习 连公司门都没进去

2022年06月19日 15:47 中新经纬

  花费上万元人民币,就可以买到一个金融行业实习机会,你敢去吗?
  就历来僧多肉少、竞争激烈的金融业实习而言,听起来似乎很诱人。但中新经纬在调查中发现,有学生花了钱却始终拿不到当初约定的心仪岗位,也有人连公司门都没进去,甚至付款后就被拉黑。而那些成功被内推进去的学生,也存在被追责的风险。
  动辄上万元的付费内推,究竟是谁在背后收割“韭菜”?

回复 支持 反对

使用道具 举报

该用户从未签到

1643

主题

28万

回帖

31万

积分

贵宾

Rank: 7Rank: 7Rank: 7Rank: 7Rank: 7Rank: 7Rank: 7

花潮美女鼠牛虎兔龙蛇马羊猴鸡狗猪春风拂面星星情怀七彩绚丽王者至尊妙笔生花共看流星我心永远幸福快乐指尖上的流年花潮贵宾

发表于 2022-6-22 20:27 | 显示全部楼层
毋问我从哪里来 发表于 2022-6-22 20:26
"付费内推"乱象:有人花11万实习 连公司门都没进去

2022年06月19日 15:47 中新经纬

  花费11万实习,连公司门都没进去

  实际上,付费内推并不算是新“骗局”,不过尽管多次遭媒体曝光,在电商平台输入关键词搜索仍然能看到众多声称可内推的卖家。不仅如此,一些求职机构、留学生服务平台也将付费内推和职业培训包装成求职课出售。

回复 支持 反对

使用道具 举报

该用户从未签到

1643

主题

28万

回帖

31万

积分

贵宾

Rank: 7Rank: 7Rank: 7Rank: 7Rank: 7Rank: 7Rank: 7

花潮美女鼠牛虎兔龙蛇马羊猴鸡狗猪春风拂面星星情怀七彩绚丽王者至尊妙笔生花共看流星我心永远幸福快乐指尖上的流年花潮贵宾

发表于 2022-6-22 20:27 | 显示全部楼层
毋问我从哪里来 发表于 2022-6-22 20:27
  花费11万实习,连公司门都没进去
  实际上,付费内推并不算是新“骗局”,不过尽管多次遭媒体曝光 ...

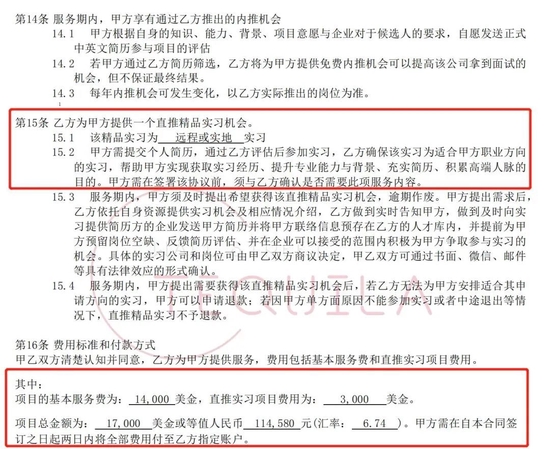
  小夏(化名)是一名应届生,他向中新经纬分享了自己曾在WallStreet Tequila(下简称WST)购买职业培训课程的经历。合同显示,WST为小夏提供两项服务,一是求职信息及导师一对一咨询服务,涉及职业规划/个人评估、面试指导和模拟面试等项目,收费14000美元;二是直推实习项目,费用3000美元,按当时汇率6.74计算,合计约114580元人民币,其中直推项目费用近两万元。
回复 支持 反对

使用道具 举报

该用户从未签到

1643

主题

28万

回帖

31万

积分

贵宾

Rank: 7Rank: 7Rank: 7Rank: 7Rank: 7Rank: 7Rank: 7

花潮美女鼠牛虎兔龙蛇马羊猴鸡狗猪春风拂面星星情怀七彩绚丽王者至尊妙笔生花共看流星我心永远幸福快乐指尖上的流年花潮贵宾

发表于 2022-6-22 20:27 | 显示全部楼层
毋问我从哪里来 发表于 2022-6-22 20:27
  小夏(化名)是一名应届生,他向中新经纬分享了自己曾在WallStreet Tequila(下简称WST)购买职业培 ...


                               
登录/注册后可看大图
▲小夏购买的职业培训产品合同内容 来源:受访者提供
回复 支持 反对

使用道具 举报

该用户从未签到

1643

主题

28万

回帖

31万

积分

贵宾

Rank: 7Rank: 7Rank: 7Rank: 7Rank: 7Rank: 7Rank: 7

花潮美女鼠牛虎兔龙蛇马羊猴鸡狗猪春风拂面星星情怀七彩绚丽王者至尊妙笔生花共看流星我心永远幸福快乐指尖上的流年花潮贵宾

发表于 2022-6-22 20:27 | 显示全部楼层
毋问我从哪里来 发表于 2022-6-22 20:27
▲小夏购买的职业培训产品合同内容 来源:受访者提供

  小夏后经WST获得上海某腰部券商研究所的实习,但实际情况却和想象大相径庭。入职当天,小夏被对接人安排在出电梯门的一个小房间,类似访客室。尽管相距只有数米,但对接人告诉他,不允许进入公司办公区域。
回复 支持 反对

使用道具 举报

该用户从未签到

1643

主题

28万

回帖

31万

积分

贵宾

Rank: 7Rank: 7Rank: 7Rank: 7Rank: 7Rank: 7Rank: 7

花潮美女鼠牛虎兔龙蛇马羊猴鸡狗猪春风拂面星星情怀七彩绚丽王者至尊妙笔生花共看流星我心永远幸福快乐指尖上的流年花潮贵宾

发表于 2022-6-22 20:27 | 显示全部楼层
毋问我从哪里来 发表于 2022-6-22 20:27
  小夏后经WST获得上海某腰部券商研究所的实习,但实际情况却和想象大相径庭。入职当天,小夏被对接人 ...

  “那段实习每天被安排的事情跟工作并不搭边,完成的报告也没有得到过反馈或公开发表,我并没有学到想要的东西。”提起那段经历,小夏仍然印象深刻,没有见到对接人之外的工作人员,没有面试或签订合同等流程,“我只是和其他三位实习生在门外的那个小房间呆了一个月,从来没有真正进入到他们公司”。
回复 支持 反对

使用道具 举报

该用户从未签到

1643

主题

28万

回帖

31万

积分

贵宾

Rank: 7Rank: 7Rank: 7Rank: 7Rank: 7Rank: 7Rank: 7

花潮美女鼠牛虎兔龙蛇马羊猴鸡狗猪春风拂面星星情怀七彩绚丽王者至尊妙笔生花共看流星我心永远幸福快乐指尖上的流年花潮贵宾

发表于 2022-6-22 20:28 | 显示全部楼层
毋问我从哪里来 发表于 2022-6-22 20:27
  “那段实习每天被安排的事情跟工作并不搭边,完成的报告也没有得到过反馈或公开发表,我并没有学到想 ...

  小天(化名)刚刚找到心仪工作,但在此之前他曾踩中过付费内推的“大坑”。小天原想购买教育机构中博的CFA/FRM培训课,但在工作人员反复兜售下,最终购买了4万多元人民币的培训课套餐,内含价值1万余元人民币的求职服务。签约时客服曾承诺无限次内推和至少一次保成功内推,选择几乎涵盖市面上所有的金融机构。但之后,中博教育并未如约提供优质实习岗位。
回复 支持 反对

使用道具 举报

该用户从未签到

1643

主题

28万

回帖

31万

积分

贵宾

Rank: 7Rank: 7Rank: 7Rank: 7Rank: 7Rank: 7Rank: 7

花潮美女鼠牛虎兔龙蛇马羊猴鸡狗猪春风拂面星星情怀七彩绚丽王者至尊妙笔生花共看流星我心永远幸福快乐指尖上的流年花潮贵宾

发表于 2022-6-22 20:28 | 显示全部楼层
毋问我从哪里来 发表于 2022-6-22 20:28
  小天(化名)刚刚找到心仪工作,但在此之前他曾踩中过付费内推的“大坑”。小天原想购买教育机构中博 ...

  小天回忆,每次沟通时,对方或是说“疫情期间正式岗位都有裁员,实习岗需求并不多”,或是提供质量较低的实习。经过为期8个月的“拉锯战”,对方最终给小天提供了某上市券商在成都办事处的投行业务实习。
回复 支持 反对

使用道具 举报

该用户从未签到

1643

主题

28万

回帖

31万

积分

贵宾

Rank: 7Rank: 7Rank: 7Rank: 7Rank: 7Rank: 7Rank: 7

花潮美女鼠牛虎兔龙蛇马羊猴鸡狗猪春风拂面星星情怀七彩绚丽王者至尊妙笔生花共看流星我心永远幸福快乐指尖上的流年花潮贵宾

发表于 2022-6-22 20:28 | 显示全部楼层
毋问我从哪里来 发表于 2022-6-22 20:28
  小天回忆,每次沟通时,对方或是说“疫情期间正式岗位都有裁员,实习岗需求并不多”,或是提供质量较 ...

  “我以为希望来了,但实地去面试时被告知实习生的工作就是每天打印东西、送东西,我当天就拒绝了。”小天再次找机构内推,但后来提供的岗位大多还是实训、营业部、内资审计等“无需内推即可凭借当前简历上岗的职位”。
回复 支持 反对

使用道具 举报

该用户从未签到

1643

主题

28万

回帖

31万

积分

贵宾

Rank: 7Rank: 7Rank: 7Rank: 7Rank: 7Rank: 7Rank: 7

花潮美女鼠牛虎兔龙蛇马羊猴鸡狗猪春风拂面星星情怀七彩绚丽王者至尊妙笔生花共看流星我心永远幸福快乐指尖上的流年花潮贵宾

发表于 2022-6-22 20:28 | 显示全部楼层
毋问我从哪里来 发表于 2022-6-22 20:28
  “我以为希望来了,但实地去面试时被告知实习生的工作就是每天打印东西、送东西,我当天就拒绝了。” ...

  以上并不是孤例,社交媒体上存在很多跟付费内推相关的“吐槽”。中新经纬以学生身份联系了网友提到的一家留学生服务平台——万能班长。就券商实习岗,对方报价为实地实习在3.3万元-3.8万元人民币区间;远程实习在1万元-3万元人民币,如果只做2个月即2.48万元人民币。另外一个求职机构爱思益报价与此相似,如果内推一个头腰部券商研究所的实习,在1.5万元-3万元人民币之间。
回复 支持 反对

使用道具 举报

该用户从未签到

1643

主题

28万

回帖

31万

积分

贵宾

Rank: 7Rank: 7Rank: 7Rank: 7Rank: 7Rank: 7Rank: 7

花潮美女鼠牛虎兔龙蛇马羊猴鸡狗猪春风拂面星星情怀七彩绚丽王者至尊妙笔生花共看流星我心永远幸福快乐指尖上的流年花潮贵宾

发表于 2022-6-22 20:28 | 显示全部楼层
毋问我从哪里来 发表于 2022-6-22 20:28
  以上并不是孤例,社交媒体上存在很多跟付费内推相关的“吐槽”。中新经纬以学生身份联系了网友提到的 ...

  业内人士起底职业培训机构套路

  除了动辄上万元人民币的内推价格,多位受访对象还表示,不仅推荐的实习“不靠谱”,捆绑在一起的职业培训课也掺杂水分。

回复 支持 反对

使用道具 举报

您需要登录后才可以回帖 登录 | 立即注册

本版积分规则

小黑屋|手机版|Archiver|服务支持:DZ动力|huachaowang.com Inc. ( 蜀ICP备17032287号-1 )

GMT+8, 2025-12-17 15:54 , Processed in 0.078629 second(s), 21 queries .

Powered by Discuz! X3.4

© 2001-2013 Comsenz Inc.

快速回复 返回顶部 返回列表