花潮论坛

搜索
热搜: 活动 交友 discuz

[时事新闻] 中秋国庆能出游返乡吗?多地明确了!

[复制链接]

该用户从未签到

1644

主题

23万

回帖

26万

积分

版主

Rank: 7Rank: 7Rank: 7Rank: 7Rank: 7Rank: 7Rank: 7

花潮美女鼠牛虎兔龙蛇马羊猴鸡狗猪多彩人生火热情怀优雅迷人缤纷心情蝴蝶情怀心曲飞扬星星情怀七彩绚丽相遇之美花好月圆心香一瓣飞龙在天王者至尊生财有道大将风范天籁妙音妙笔生花共看流星风雨同行我心永远幸福快乐前途似锦花潮版主

 楼主| 发表于 2022-9-10 16:10 | 显示全部楼层
驻在平安夜前夕 发表于 2022-9-10 16:10
合家欢戏《了不起的爹地》开心麻花爆笑中的温情时间:9月10日—9月11日地点:友谊剧院9月10日—9月11 ...

栋笃笑舞蹈剧场《浩浩传奇》

跨界多媒体脱口秀

时间:9月11日—9月12日

地点:广州大剧院

栋笃笑和脱口秀同台飙戏,当代舞和街舞现场狂飙,上一秒还在说段子的喜剧演员忽然劈了个叉……多媒体栋笃笑舞蹈剧场《浩浩传奇》将于9月11日—9月12日在广州大剧院实验剧场上演。这个中秋节,“玩”一个跨界!

《浩浩传奇》是一台集栋笃笑、脱口秀、舞蹈为一体的创新跨界当代艺术表演。作品集合了杨浩对于他艺术家身份的思考与他平日的突发奇想,用身体、动作、脱口秀、影像,讲述了他学习舞蹈的历程,以及对舞蹈本身的理解。

据悉,这次在广州大剧院的表演也将融入广州文化,打造以广州为背景的《浩浩传奇》。

广州日报全媒体记者张素芹


回复 支持 反对

使用道具 举报

该用户从未签到

1644

主题

23万

回帖

26万

积分

版主

Rank: 7Rank: 7Rank: 7Rank: 7Rank: 7Rank: 7Rank: 7

花潮美女鼠牛虎兔龙蛇马羊猴鸡狗猪多彩人生火热情怀优雅迷人缤纷心情蝴蝶情怀心曲飞扬星星情怀七彩绚丽相遇之美花好月圆心香一瓣飞龙在天王者至尊生财有道大将风范天籁妙音妙笔生花共看流星风雨同行我心永远幸福快乐前途似锦花潮版主

 楼主| 发表于 2022-9-11 19:43 | 显示全部楼层
中秋国庆假期疫情防控措施公布 持续整治层层加码

2022年09月09日 08:41 中国新闻网

  中新网北京9月9日电(韦香惠)9月以来,全国29个省份报告了新增本土感染者。中秋、国庆假期临近,防控措施是否有新规定?层层加码现象如何整治?8日,国务院联防联控机制就科学精准做好疫情防控有关情况举行新闻发布会,对上述问题做出回应。

                               
登录/注册后可看大图
图为旅客在西安北站通过闸门。 尤艇 摄


回复 支持 反对

使用道具 举报

该用户从未签到

1644

主题

23万

回帖

26万

积分

版主

Rank: 7Rank: 7Rank: 7Rank: 7Rank: 7Rank: 7Rank: 7

花潮美女鼠牛虎兔龙蛇马羊猴鸡狗猪多彩人生火热情怀优雅迷人缤纷心情蝴蝶情怀心曲飞扬星星情怀七彩绚丽相遇之美花好月圆心香一瓣飞龙在天王者至尊生财有道大将风范天籁妙音妙笔生花共看流星风雨同行我心永远幸福快乐前途似锦花潮版主

 楼主| 发表于 2022-9-11 19:44 | 显示全部楼层
驻在平安夜前夕 发表于 2022-9-11 19:43
中秋国庆假期疫情防控措施公布 持续整治层层加码

2022年09月09日 08:41 中国新闻网

  假期前后免费开展“落地检”

  “目前,暑期已经结束,高校学生集中返校,中秋节和国庆节临近,人员流动性、聚集性活动将增多,国内疫情传播扩散的风险仍然较高。”
  会上,对于中秋、国庆假期前后的疫情防控措施,国家卫生健康委疾控局副局长吴良有介绍,按照国务院联防联控机制工作部署,决定在国庆假期及前后,为跨省流动人员到达当地后立即提供一次核酸检测服务,按照“自愿、免费、即采即走、不限制流动”的原则在全国推行“落地检”。
  “这是防范输入性疫情的重要措施,有效推动防控关口前移。”吴良有介绍,国庆假期及前后的防控措施执行时间为2022年9月10日起到10月31日止。后续将根据疫情形势和防控工作需要,进一步优化完善相关措施。
  交通运输部应急办副主任周旻表示,经过综合研判,预计今年中秋节假期全国日均发送旅客约2400万人次,同比下降32%,较2019年下降53%。受疫情形势和各地防控政策的影响,假期群众旅行半径较正常时期将明显缩短,以“郊区乡村游、城市休闲游”的本地游、周边游、短途游为主,不会出现明显的客流高峰。

回复 支持 反对

使用道具 举报

该用户从未签到

1644

主题

23万

回帖

26万

积分

版主

Rank: 7Rank: 7Rank: 7Rank: 7Rank: 7Rank: 7Rank: 7

花潮美女鼠牛虎兔龙蛇马羊猴鸡狗猪多彩人生火热情怀优雅迷人缤纷心情蝴蝶情怀心曲飞扬星星情怀七彩绚丽相遇之美花好月圆心香一瓣飞龙在天王者至尊生财有道大将风范天籁妙音妙笔生花共看流星风雨同行我心永远幸福快乐前途似锦花潮版主

 楼主| 发表于 2022-9-11 19:44 | 显示全部楼层
驻在平安夜前夕 发表于 2022-9-11 19:44
  假期前后免费开展“落地检”
  “目前,暑期已经结束,高校学生集中返校,中秋节和国庆节临近,人 ...


                               
登录/注册后可看大图
海南环岛高铁9月8日起逐步恢复开行。 柏睿 摄
回复 支持 反对

使用道具 举报

该用户从未签到

1644

主题

23万

回帖

26万

积分

版主

Rank: 7Rank: 7Rank: 7Rank: 7Rank: 7Rank: 7Rank: 7

花潮美女鼠牛虎兔龙蛇马羊猴鸡狗猪多彩人生火热情怀优雅迷人缤纷心情蝴蝶情怀心曲飞扬星星情怀七彩绚丽相遇之美花好月圆心香一瓣飞龙在天王者至尊生财有道大将风范天籁妙音妙笔生花共看流星风雨同行我心永远幸福快乐前途似锦花潮版主

 楼主| 发表于 2022-9-11 19:45 | 显示全部楼层
驻在平安夜前夕 发表于 2022-9-11 19:44
海南环岛高铁9月8日起逐步恢复开行。 柏睿 摄

  核酸检测机构将实行“红绿灯制度”

  针对网友反映的个别地方出现防疫层层加码的现象,会议强调,对于违反“九不准”、擅自层层加码的典型案例,国务院联防联控机制将予以曝光。
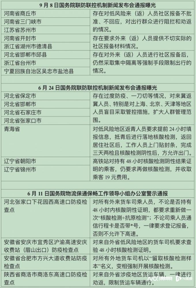
  国家卫生健康委监督局二级巡视员妥佳在会上通报近期多起有关现象。经核查发现,河南省商丘市、三门峡市、江苏省苏州市,存在对低风险来(返)人员社区报备不批准、不回应,对出行群众进行阻拦和劝返的情况。河南省开封市、浙江省湖州市德清县存在要求外来(返)人员提供不切实际的社区报备材料情况。河北省邯郸市邱县、浙江省台州市、宁夏回族自治区吴忠市盐池县存在对外来(返)人员进行社区报备后,仍然采取集中隔离等强制手段限制出行的情况。
  此外,在核酸检测机构审批准入、人员资质管理和质控质评方面,国家卫生健康委已建立规范的制度体系,实行核酸检测全流程监管。
  国家卫生健康委医政医管局副局长李大川介绍,在严格核酸检测机构和人员资质管理、规范样本采集保存和转运工作、加大日常和应急状态下的监督管理力度等方面开展了大量工作。同时,加密实验室质控质评频次,重点强化核酸检测退出机制的落实。
  对核酸检测机构实行“红绿灯”制度,对符合条件的举办主体实行绿灯优先审批。同时,坚决落实黄灯整改、红灯退出机制。地方卫生健康部门要落实上述要求,加强核酸检测机构监管,对于不同违规情形给予警告、通报批评、取消核酸检测资质,直至吊销《医疗机构执业许可证》等处罚措施,保证检测质量。(完)

回复 支持 反对

使用道具 举报

该用户从未签到

1644

主题

23万

回帖

26万

积分

版主

Rank: 7Rank: 7Rank: 7Rank: 7Rank: 7Rank: 7Rank: 7

花潮美女鼠牛虎兔龙蛇马羊猴鸡狗猪多彩人生火热情怀优雅迷人缤纷心情蝴蝶情怀心曲飞扬星星情怀七彩绚丽相遇之美花好月圆心香一瓣飞龙在天王者至尊生财有道大将风范天籁妙音妙笔生花共看流星风雨同行我心永远幸福快乐前途似锦花潮版主

 楼主| 发表于 2022-9-11 19:46 | 显示全部楼层
驻在平安夜前夕 发表于 2022-9-11 19:43
中秋国庆假期疫情防控措施公布 持续整治层层加码

2022年09月09日 08:41 中国新闻网

过度防疫层层加码,多地被国务院通报曝光,民众可留言举报

2022
09/09
11:12
南方都市报



9月8日,在国务院联防联控机制新闻发布会上,又有地方因疫情防控层层加码被通报曝光,涉及5省8地,分别是河南省商丘市、三门峡市、开封市,江苏省苏州市,浙江省台州市、湖州市德清县,河北省邯郸市邱县、宁夏回族自治区吴忠市盐池县。
2个多月前,3省6市也被国务院联防联控机制通报,即河北省保定市、邯郸市、石家庄市、张家口市,辽宁省朝阳市、锦州市高铁站以及青海省的过度防疫、违反防疫“九不准”典型案例被曝光。
解决群众反映强烈的层层加码现象,实现更精准更科学的疫情防控是一件民生大事。对此,国务院联防联控机制专门建立了常态化工作机制,成立了由教育部、工信部、交通运输部、国家卫健委等部门组成的整治“层层加码”问题的专班,并开通了公众留言板以供人们反馈、投诉或举报问题。有关部门将汇总整理线索,督促地方尽快整改,对典型案例进行曝光。
此前,首次有地方因过度防疫被警示通报,发生在货运物流领域,6月初河北省张家口市,安徽省合肥市、安庆市,陕西省商洛市3省4市的部分高速口防疫检查点存在疫情防控通行过度管控、重复核酸检测等问题被国务院物流保通保畅工作领导小组办公室警示通报。

回复 支持 反对

使用道具 举报

该用户从未签到

1644

主题

23万

回帖

26万

积分

版主

Rank: 7Rank: 7Rank: 7Rank: 7Rank: 7Rank: 7Rank: 7

花潮美女鼠牛虎兔龙蛇马羊猴鸡狗猪多彩人生火热情怀优雅迷人缤纷心情蝴蝶情怀心曲飞扬星星情怀七彩绚丽相遇之美花好月圆心香一瓣飞龙在天王者至尊生财有道大将风范天籁妙音妙笔生花共看流星风雨同行我心永远幸福快乐前途似锦花潮版主

 楼主| 发表于 2022-9-11 19:47 | 显示全部楼层
驻在平安夜前夕 发表于 2022-9-11 19:46
过度防疫层层加码,多地被国务院通报曝光,民众可留言举报

2022

一段时间以来,有观点认为,要处理好疫情防控、经济增长和社会发展之间的多重关系,是难以实现的三角。对此,中国人民大学公共管理学院教授、国家发展与战略研究院研究员马亮指出,“既要又要还要”不是对地方政府的苛求,而是对地方治理能力的现实要求,也是反映地方治理能力的试金石。地方治理就是一个多任务管理的复杂工作。真正做得好的地方政府,一定是“既能又能还能”,从而实现各方面的多赢。

                               
登录/注册后可看大图
整理/制图:南都记者 陈秋圆

回复 支持 反对

使用道具 举报

该用户从未签到

1644

主题

23万

回帖

26万

积分

版主

Rank: 7Rank: 7Rank: 7Rank: 7Rank: 7Rank: 7Rank: 7

花潮美女鼠牛虎兔龙蛇马羊猴鸡狗猪多彩人生火热情怀优雅迷人缤纷心情蝴蝶情怀心曲飞扬星星情怀七彩绚丽相遇之美花好月圆心香一瓣飞龙在天王者至尊生财有道大将风范天籁妙音妙笔生花共看流星风雨同行我心永远幸福快乐前途似锦花潮版主

 楼主| 发表于 2022-9-11 19:47 | 显示全部楼层
驻在平安夜前夕 发表于 2022-9-11 19:47
一段时间以来,有观点认为,要处理好疫情防控、经济增长和社会发展之间的多重关系,是难以实现的三角。对 ...

将继续收集线索、跟踪督办、通报曝光层层加码问题

在9月8日的国务院联防联控机制新闻发布会上,国家卫健委新闻发言人、宣传司副司长米锋表示,9月以来,全国29个省份报告了新增本土感染者,部分地区社区传播和疫情外溢仍未完全阻断,防控形势严峻复杂。
他表示,要毫不动摇坚持“外防输入、内防反弹”总策略和“动态清零”总方针,严格按照国家第九版防控方案和“九不准”要求,力求科学精准,用最短时间、最小代价控制疫情。而对于违反“九不准”、擅自层层加码的典型案例,国务院联防联控机制将予以曝光。
而实际上,近期有不少网友反映所在地方在疫情防控中仍然出现了层层加码的现象。会上,国家卫生健康委监督局二级巡视员妥佳通报,核查发现,河南省商丘市、三门峡市、江苏省苏州市,存在对低风险来(返)人员社区报备不批准、不回应,对出行群众进行阻拦和劝返的情况。河南省开封市、浙江省湖州市德清县存在要求外来(返)人员提供不切实际的社区报备材料情况。河北省邯郸市邱县、浙江省台州市、宁夏回族自治区吴忠市盐池县存在对外来(返)人员进行社区报备后,仍然采取集中隔离等强制手段限制出行的情况。

回复 支持 反对

使用道具 举报

该用户从未签到

1644

主题

23万

回帖

26万

积分

版主

Rank: 7Rank: 7Rank: 7Rank: 7Rank: 7Rank: 7Rank: 7

花潮美女鼠牛虎兔龙蛇马羊猴鸡狗猪多彩人生火热情怀优雅迷人缤纷心情蝴蝶情怀心曲飞扬星星情怀七彩绚丽相遇之美花好月圆心香一瓣飞龙在天王者至尊生财有道大将风范天籁妙音妙笔生花共看流星风雨同行我心永远幸福快乐前途似锦花潮版主

 楼主| 发表于 2022-9-11 19:47 | 显示全部楼层
驻在平安夜前夕 发表于 2022-9-11 19:47
将继续收集线索、跟踪督办、通报曝光层层加码问题
在9月8日的国务院联防联控机制新闻发布会上,国家卫健 ...

妥佳表示,下一步将按照整治“层层加码”专班的工作机制,继续做好线索收集、转办核实、跟踪督办、通报曝光等工作,做到全面收集、及时转办、全力核查、坚决整改,妥善解决“九不准”相关问题,切实维护人民群众的利益。
“九不准”中,除了不准对来自低风险地区人员采取强制劝返、隔离等限制措施,还有不准随意设置防疫检查点,限制符合条件的客、货车司乘人员通行,以及不准随意以疫情防控为由拒绝为急危重症和需要规律性诊疗等患者提供医疗服务等。
发布会上,交通运输部应急办副主任周旻也针对疫情下货运物流的保通保畅措施进行了介绍,其中包括加强督办转办,着力保障交通运输网络畅通。持续加强交通运输网络的运行监测,指导各地科学精准地实施通行管控措施,坚决杜绝擅自关闭关停交通基础设施,坚决杜绝擅自限制运输服务,坚决杜绝擅自设置防疫检查点,落实督办转办要求,一事一协调解决物流不通不畅问题,严防层层加码、“一刀切”等过度通行管控问题反弹。

                               
登录/注册后可看大图
国家卫生健康委官网首页开通的“落实疫情防控‘九不准’公众留言板”。

回复 支持 反对

使用道具 举报

该用户从未签到

1644

主题

23万

回帖

26万

积分

版主

Rank: 7Rank: 7Rank: 7Rank: 7Rank: 7Rank: 7Rank: 7

花潮美女鼠牛虎兔龙蛇马羊猴鸡狗猪多彩人生火热情怀优雅迷人缤纷心情蝴蝶情怀心曲飞扬星星情怀七彩绚丽相遇之美花好月圆心香一瓣飞龙在天王者至尊生财有道大将风范天籁妙音妙笔生花共看流星风雨同行我心永远幸福快乐前途似锦花潮版主

 楼主| 发表于 2022-9-11 19:48 | 显示全部楼层
驻在平安夜前夕 发表于 2022-9-11 19:47
妥佳表示,下一步将按照整治“层层加码”专班的工作机制,继续做好线索收集、转办核实、跟踪督办、通报曝 ...

公众可留言投诉举报违反“九不准”线索

这并不是第一次有地方因层层加码被通报曝光。在国务院联防联控机制6月24日的新闻发布会上,国家卫健委疾控局副局长、一级巡视员雷正龙表示,6月5日的新闻发布会明确提出疫情防控“九不准”,坚决防止简单化、一刀切和层层加码等过度防疫做法。发布会后,各地按照要求开展自查核查,主动纠偏,进一步提高防控措施的科学性、精准性、针对性。但是部分地区在疫情防控中仍然存在掌握政策不准确、执行落实不精准、管控措施简单化等问题。
他通报了几个典型案例情况:一是河北省保定市、邯郸市、石家庄市、张家口市等4个地市,存在过度防疫、一刀切等情况,对来冀返冀人员、特别是对上海、北京、天津等地区人员盲目采取管控措施,扩大人群管理范围。二是青海省对低风险地区返青人员要求提前24小时填报信息,抵青后进行落地核酸检测,返回居住社区后,工作人员上门贴封条,完成三天两检且核酸检测阴性后,方允许出门。三是辽宁省朝阳市、锦州市高铁站对持有48小时核酸检测阴性结果证明的乘客,仍要求再做核酸检测,并收取乘客19元费用。
过度防疫、违反“九不准”的现象,群众一直反映强烈。对此,国务院联防联控机制综合组会同相关成员单位,成立了整治“层层加码”问题的专班。该专班由教育部、工业和信息化部、交通运输部、农业农村部、商务部、文化和旅游部、卫生健康委、海关总署、市场监管总局、国家邮政局、民航局、国铁集团12个单位组成。同时,为高效地解决各地群众反映的地方“层层加码”问题,也要求各省一级的联防联控机制比照国务院联防联控机制综合组专班的架构,成立省一级的整治“层层加码”问题的专班。

回复 支持 反对

使用道具 举报

该用户从未签到

1644

主题

23万

回帖

26万

积分

版主

Rank: 7Rank: 7Rank: 7Rank: 7Rank: 7Rank: 7Rank: 7

花潮美女鼠牛虎兔龙蛇马羊猴鸡狗猪多彩人生火热情怀优雅迷人缤纷心情蝴蝶情怀心曲飞扬星星情怀七彩绚丽相遇之美花好月圆心香一瓣飞龙在天王者至尊生财有道大将风范天籁妙音妙笔生花共看流星风雨同行我心永远幸福快乐前途似锦花潮版主

 楼主| 发表于 2022-9-11 19:48 | 显示全部楼层
驻在平安夜前夕 发表于 2022-9-11 19:48
公众可留言投诉举报违反“九不准”线索
这并不是第一次有地方因层层加码被通报曝光。在国务院联防联控机 ...

此外,国务院联防联控机制综合组开通了公众留言板,设在国家卫生健康委官网首页,其他部门也都通过本部门门户网站或者是公布投诉举报电话等方式建立了问题线索收集渠道。对于违反“九不准”的问题线索,有关部门将认真汇总整理,督促地方尽快整改,对典型案例将进行曝光。
南都记者此前报道,留言板6月28日下午上线,就收到了2480条留言,29日4850条达到高峰,30日2495条,7月1日降至1406条,此后留言数量降至百条并逐步减少。而反馈的问题集中在低风险地区人员出行方面。

                               
登录/注册后可看大图
海口:建设防疫两不误。9月6日,参与海医一附院江东新院区项目建设的工人在进行核酸采样。 目前,海口多个重点在建项目不停产、不停工,在做好疫情防控工作的基础上,全力以赴推进建设进度。 新华社发

回复 支持 反对

使用道具 举报

该用户从未签到

1644

主题

23万

回帖

26万

积分

版主

Rank: 7Rank: 7Rank: 7Rank: 7Rank: 7Rank: 7Rank: 7

花潮美女鼠牛虎兔龙蛇马羊猴鸡狗猪多彩人生火热情怀优雅迷人缤纷心情蝴蝶情怀心曲飞扬星星情怀七彩绚丽相遇之美花好月圆心香一瓣飞龙在天王者至尊生财有道大将风范天籁妙音妙笔生花共看流星风雨同行我心永远幸福快乐前途似锦花潮版主

 楼主| 发表于 2022-9-11 19:50 | 显示全部楼层
驻在平安夜前夕 发表于 2022-9-11 19:48
此外,国务院联防联控机制综合组开通了公众留言板,设在国家卫生健康委官网首页,其他部门也都通过本部门 ...

专家:精准防疫是对地方治理能力的现实要求

此前,过度防疫、层层加码问题首次被警示曝光,是在物流通行领域。6月11日,交通运输部发布了国务院物流保通保畅工作领导小组办公室的警示通报,即河北省张家口市,安徽省合肥市、安庆市,陕西省商洛市这3省份4市的部分高速口防疫检查点存在疫情防控通行过度管控、重复核酸检测等问题。当天,这3省通报确认整改到位。
“通报警示有很强的里程碑意义,对于强化防疫过当行为的问责有示范意义和信号价值。问责的强度虽然不高,但是它所释放的政策信号却是明确而有力的。”中国人民大学公共管理学院教授、国家发展与战略研究院研究员马亮指出,这对于引导地方政府树立正确的防疫观有重要意义。这意味着可以通过这些问责举措,真正使中央防疫政策“长牙”,能够得到各地各级政府贯彻落实,避免中央政策要求被当成“耳旁风”。
过去一些地方政府在疫情防控方面乱作为乃至“硬核”抗疫、“层层加码”,导致防疫政策过当行为得不到有效遏制。马亮向南都记者表示,一段时间以来,如果防疫不当而导致疫情传播的话,地方政府要被问责,领导干部的“乌纱帽”不保。但是,防疫过当则不受问责,也影响不到地方政绩和官员职位。所以,两相比较,地方政府会选择层层加码,确保防疫万无一失,而其直接后果就是防疫过当及由此造成的次生灾害。

回复 支持 反对

使用道具 举报

该用户从未签到

1644

主题

23万

回帖

26万

积分

版主

Rank: 7Rank: 7Rank: 7Rank: 7Rank: 7Rank: 7Rank: 7

花潮美女鼠牛虎兔龙蛇马羊猴鸡狗猪多彩人生火热情怀优雅迷人缤纷心情蝴蝶情怀心曲飞扬星星情怀七彩绚丽相遇之美花好月圆心香一瓣飞龙在天王者至尊生财有道大将风范天籁妙音妙笔生花共看流星风雨同行我心永远幸福快乐前途似锦花潮版主

 楼主| 发表于 2022-9-11 19:50 | 显示全部楼层
驻在平安夜前夕 发表于 2022-9-11 19:50
专家:精准防疫是对地方治理能力的现实要求
此前,过度防疫、层层加码问题首次被警示曝光,是在物流通行 ...

马亮指出,精准防控首先是一个意识和观念问题,也和能力有关,这涉及地方政府能否利用大数据等新兴信息技术来武装各级部门和工作人员。在基层组织的具体政策贯彻落实中,也需要积极配合并做到令行禁止,避免好政策因为得不到有效实施而功亏一篑。
而一段时间以来,有观点认为,要处理好疫情防控、经济增长和社会发展之间的多重关系,是难以实现的三角。“既要又要还要”的防疫治理对基层压力很大。马亮认为,“既要又要还要”不是对地方政府的苛求,而是对地方治理能力的现实要求,也是反映地方治理能力的试金石。地方治理就是一个多任务管理的复杂工作,没有说只负责一件事的道理。真正做得好的地方政府,一定是“既能又能还能”,综合统筹疫情防控、经济增长和社会发展之间的多重关系,从而实现各方面的多赢。在基层治理面临压力时,要考虑如何使基层赋能增效,通过下放权限、下沉干部、下沉资源,使基层组织有更强的战斗力来应对各方面的任务和要求。
采写:南都记者 陈秋圆 发自北京

回复 支持 反对

使用道具 举报

该用户从未签到

1644

主题

23万

回帖

26万

积分

版主

Rank: 7Rank: 7Rank: 7Rank: 7Rank: 7Rank: 7Rank: 7

花潮美女鼠牛虎兔龙蛇马羊猴鸡狗猪多彩人生火热情怀优雅迷人缤纷心情蝴蝶情怀心曲飞扬星星情怀七彩绚丽相遇之美花好月圆心香一瓣飞龙在天王者至尊生财有道大将风范天籁妙音妙笔生花共看流星风雨同行我心永远幸福快乐前途似锦花潮版主

 楼主| 发表于 2022-9-11 22:23 | 显示全部楼层
中秋假期如何出行?这些热门目的地防疫政策一图了解

2022年09月09日 09:50 北京日报客户端


                               
登录/注册后可看大图


  来源:人民日报客户端

回复 支持 反对

使用道具 举报

该用户从未签到

1644

主题

23万

回帖

26万

积分

版主

Rank: 7Rank: 7Rank: 7Rank: 7Rank: 7Rank: 7Rank: 7

花潮美女鼠牛虎兔龙蛇马羊猴鸡狗猪多彩人生火热情怀优雅迷人缤纷心情蝴蝶情怀心曲飞扬星星情怀七彩绚丽相遇之美花好月圆心香一瓣飞龙在天王者至尊生财有道大将风范天籁妙音妙笔生花共看流星风雨同行我心永远幸福快乐前途似锦花潮版主

 楼主| 发表于 2022-9-12 09:37 | 显示全部楼层
中秋去哪玩?“赏月”搜索量猛增,周边游仍是主流

2022年09月09日 15:08 重庆晨报

  今年9月10日是中秋节,中秋期间,去哪的机票比较便宜?哪里是最佳赏秋、赏月目的地呢?上游新闻记者帮你梳理打探。
  燃油附加费下调
  从9月5日起,国内航班燃油附加费下调,根据收取标准:成人旅客,800公里(含)以下航段,每名旅客收取60元;800公里以上航段,每名旅客收取120元。例如北京首都至成都天府航线,里程为1551公里,成人旅客购买一张机票的价格便宜20元。
  燃油附加费的下调,中秋节的机票就相对比较便宜。
  携程网数据显示,中秋期间单程含税机票价格为770元,较暑运期间单程均价963元回落两成,低于当前国庆824元的均价,9月整体机票均价也保持在750元左右。
  记者在携程网查询发现,9月10日,重庆到上海的机票最低199元起,重庆到北京300元起,重庆到广州298元,重庆到长沙250元,重庆到西安400元。

回复 支持 反对

使用道具 举报

该用户从未签到

1644

主题

23万

回帖

26万

积分

版主

Rank: 7Rank: 7Rank: 7Rank: 7Rank: 7Rank: 7Rank: 7

花潮美女鼠牛虎兔龙蛇马羊猴鸡狗猪多彩人生火热情怀优雅迷人缤纷心情蝴蝶情怀心曲飞扬星星情怀七彩绚丽相遇之美花好月圆心香一瓣飞龙在天王者至尊生财有道大将风范天籁妙音妙笔生花共看流星风雨同行我心永远幸福快乐前途似锦花潮版主

 楼主| 发表于 2022-9-12 09:37 | 显示全部楼层
驻在平安夜前夕 发表于 2022-9-12 09:37
中秋去哪玩?“赏月”搜索量猛增,周边游仍是主流

2022年09月09日 15:08 重庆晨报



  这些赏月景区最受关注
  由于今年北方部分地区降温提前,第一缕秋色早于预期到来。
  记者在去哪儿网、携程网查询,发现阿尔山、呼伦贝尔、额济纳旗、长白山在平台上热度提升最快,经典赏秋目的地川西、北疆、滇西、西藏、贵州关注度正逐步起势。
  中秋节,赏月是最具仪式感的活动之一。美团数据显示,9月以来,“中秋赏月”等关键词搜索量同比增长191.9%。
  在携程网,记者以“赏月”关键词搜索,发现热度环比增幅超过423%,山岳、湖泊、海岛、江河、古镇、海滨成为旅客赏月的最佳地。
  同时,搜索“赏月”关键词,记者发现近一周来,旅客喜欢的赏月目的地搜索分布在黄山、涠洲岛、古北水镇、橘子洲、峨眉山、大雁塔、千山。

回复 支持 反对

使用道具 举报

该用户从未签到

1644

主题

23万

回帖

26万

积分

版主

Rank: 7Rank: 7Rank: 7Rank: 7Rank: 7Rank: 7Rank: 7

花潮美女鼠牛虎兔龙蛇马羊猴鸡狗猪多彩人生火热情怀优雅迷人缤纷心情蝴蝶情怀心曲飞扬星星情怀七彩绚丽相遇之美花好月圆心香一瓣飞龙在天王者至尊生财有道大将风范天籁妙音妙笔生花共看流星风雨同行我心永远幸福快乐前途似锦花潮版主

 楼主| 发表于 2022-9-12 09:37 | 显示全部楼层
驻在平安夜前夕 发表于 2022-9-12 09:37
  这些赏月景区最受关注  由于今年北方部分地区降温提前,第一缕秋色早于预期到来。  记者在去 ...


                               
登录/注册后可看大图

回复 支持 反对

使用道具 举报

该用户从未签到

1644

主题

23万

回帖

26万

积分

版主

Rank: 7Rank: 7Rank: 7Rank: 7Rank: 7Rank: 7Rank: 7

花潮美女鼠牛虎兔龙蛇马羊猴鸡狗猪多彩人生火热情怀优雅迷人缤纷心情蝴蝶情怀心曲飞扬星星情怀七彩绚丽相遇之美花好月圆心香一瓣飞龙在天王者至尊生财有道大将风范天籁妙音妙笔生花共看流星风雨同行我心永远幸福快乐前途似锦花潮版主

 楼主| 发表于 2022-9-12 09:38 | 显示全部楼层


  周边游、休闲度假成主流

  来自携程平台数据显示,今年中秋本地游、周边游、长线游订单占比分别为23%、24%、53%,长线游较今年端午同期占比提升幅度近三成。今年全国中秋热门目的地分别为:上海、北京、南京、长沙、杭州、长春、广州、青岛、苏州、西安。值得一提的是,上海自清明小长假跌出前10名热门城市榜单后,首度回到该榜并拔得头筹,中秋订单量较端午同期增长达639%。
  记者从中国旅游研究院获悉,今年法定节假日中,游客出游半径在清明达到最低谷(95公里)后、逐步回升至端午的高点(107.9公里),但今年出游半径峰值(元旦110.3公里)距离2019年假期出游半径均值270公里的水平仍不足一半。由于近日全国多地有散发疫情,中秋小长假本地、周边休闲度假将大概率成为主流。
  上游新闻记者 郑三波

回复 支持 反对

使用道具 举报

该用户从未签到

1644

主题

23万

回帖

26万

积分

版主

Rank: 7Rank: 7Rank: 7Rank: 7Rank: 7Rank: 7Rank: 7

花潮美女鼠牛虎兔龙蛇马羊猴鸡狗猪多彩人生火热情怀优雅迷人缤纷心情蝴蝶情怀心曲飞扬星星情怀七彩绚丽相遇之美花好月圆心香一瓣飞龙在天王者至尊生财有道大将风范天籁妙音妙笔生花共看流星风雨同行我心永远幸福快乐前途似锦花潮版主

 楼主| 发表于 2022-9-13 22:33 | 显示全部楼层
中秋假期预计发送旅客较前两年下降,跨省回程需落地检

2022年09月10日 15:32 新浪网 作者 健康时报

  今天是中秋假期第一天,中国铁路、航空等已于昨日开启中秋假期运输状态。今年中秋,各地主要以本地游、周边游、短途游为主,客流量较去年预计下降32%。
  中秋旅客预计同比下降超30%,本地游、周边游呈热门
  交通运输部应急办副主任周旻在9月8日的国务院联防联控机制新闻发布会上表示,预计今年中秋假期全国日均发送旅客约2400万人次,同比下降32%,较2019年下降53%。受疫情形势和各地防控政策的影响,假期以本地游、周边游、短途游为主,不会出现明显的客流高峰。

                               
登录/注册后可看大图
中国铁路 图

  航旅纵横发布的数据显示,今年中秋小长假期间,民航旅客量预计超过100万人次,相比去年同期实际旅客出行量减少近59%,相比今年端午小长假实际旅客出行量减少近16%。中秋期间,国内航线平均票价约636元,同比去年下降近20%,相比今年端午假期的平均票价下降近29%。
  《2022年中秋及秋游预测数据报告》显示,截至8月30日,今年中秋周边游订单环比增长267%,露营成交总额较端午增长58%。
  今年中秋周边游热门目的地集中在长三角和珠三角城市,热门前十周边游城市为浙江杭州、江苏南京、广东广州、江苏苏州、上海、浙江舟山、广东汕头、浙江湖州、江苏无锡、广东深圳。

回复 支持 反对

使用道具 举报

该用户从未签到

1644

主题

23万

回帖

26万

积分

版主

Rank: 7Rank: 7Rank: 7Rank: 7Rank: 7Rank: 7Rank: 7

花潮美女鼠牛虎兔龙蛇马羊猴鸡狗猪多彩人生火热情怀优雅迷人缤纷心情蝴蝶情怀心曲飞扬星星情怀七彩绚丽相遇之美花好月圆心香一瓣飞龙在天王者至尊生财有道大将风范天籁妙音妙笔生花共看流星风雨同行我心永远幸福快乐前途似锦花潮版主

 楼主| 发表于 2022-9-13 22:33 | 显示全部楼层
驻在平安夜前夕 发表于 2022-9-13 22:33
中秋假期预计发送旅客较前两年下降,跨省回程需落地检

2022年09月10日 15:32 新浪网 作者 健康时报

  七大区域“赏月景区”出炉,山河湖海纷纷上榜
  据《2022年中秋及秋游预测数据报告》,携程平台“赏月”关键词搜索热度环比增幅超过423%,山岳、湖泊、海岛、江河、古镇、海滨成为明月的最佳布景地。
  全国七大区域最受关注的“赏月景区”分别为黄山、古北水镇、涠洲岛、橘子洲、峨眉山、大雁塔、千山。

                               
登录/注册后可看大图


  小长假后如何返岗?跨省需完成“落地检”
  国务院联防联控机制规定,2022年9月10日至10月31日,旅客需持48小时内核酸检测阴性证明乘坐飞机、高铁、列车、跨省长途客运汽车、跨省客运船舶等交通工具,安全有序出行。
  此外,中秋、国庆期间要开展“落地检”,跨省流动人员抵达目的地后,第一时间开展一次核酸检测,按照“自愿、免费、即采即走、不限制流动”的原则在全国推行。(陈龙飞)

回复 支持 反对

使用道具 举报

您需要登录后才可以回帖 登录 | 立即注册

本版积分规则

小黑屋|手机版|Archiver|服务支持:DZ动力|huachaowang.com Inc. ( 蜀ICP备17032287号-1 )

GMT+8, 2025-12-15 20:29 , Processed in 0.082831 second(s), 22 queries .

Powered by Discuz! X3.4

© 2001-2013 Comsenz Inc.

快速回复 返回顶部 返回列表