花潮论坛

搜索
热搜: 活动 交友 discuz

[时事新闻] 首个国产新冠口服药批准后,生产厂商为何一字跌停了

[复制链接]

该用户从未签到

1644

主题

23万

回帖

26万

积分

版主

Rank: 7Rank: 7Rank: 7Rank: 7Rank: 7Rank: 7Rank: 7

花潮美女鼠牛虎兔龙蛇马羊猴鸡狗猪多彩人生火热情怀优雅迷人缤纷心情蝴蝶情怀心曲飞扬星星情怀七彩绚丽相遇之美花好月圆心香一瓣飞龙在天王者至尊生财有道大将风范天籁妙音妙笔生花共看流星风雨同行我心永远幸福快乐前途似锦花潮版主

 楼主| 发表于 2022-7-31 13:32 | 显示全部楼层
驻在平安夜前夕 发表于 2022-7-31 13:32
  一位曾在2020年初调研过真实生物的投资人告诉第一财经记者,阿兹夫定在抗艾滋方面的治疗具有优势,每 ...

  根据此前披露的阿兹夫定安全性方面的信息,该药物总体耐受性良好,不良事件发生率阿兹夫定组与安慰剂组无统计学差异,未增加受试者风险。
  对此,有专家表示,由于HIV药物需要长期服用,而新冠药物的服用周期较短,因此对毒副作用可能无需过度担心。
  “阿兹夫定作为抗艾滋药物使用,可能需要服用半年或者一年时间,而这种长期用药的毒副作用是经过临床验证后才批准的,也就是说是被认为安全的。”一位传染病专家对第一财经记者表示,“那么新冠治疗的时间肯定是要比治疗艾滋短得多。”
  阿兹夫定发明团队主要负责人、河南师范大学常俊标教授介绍称,由于靶点特殊,药物活性好,阿兹夫定的用药量非常小。据透露,阿兹夫定治疗新冠的用量为每天5毫克,一个疗程为7天。
  但也有业内人士表示,对于大部分人而言,新冠仍然是一种自限性的疾病,患者没有必要承担药物毒副作用的风险。“普通新冠患者大部分可以自愈,即使吃药的话,也有其他小分子药物的选择,如果阿兹夫定没有详细的安全性数据公开,那么也会限制对于该药物的需求。”一位从事新冠药物研发的人士对第一财经记者表示。

回复 支持 反对

使用道具 举报

该用户从未签到

1644

主题

23万

回帖

26万

积分

版主

Rank: 7Rank: 7Rank: 7Rank: 7Rank: 7Rank: 7Rank: 7

花潮美女鼠牛虎兔龙蛇马羊猴鸡狗猪多彩人生火热情怀优雅迷人缤纷心情蝴蝶情怀心曲飞扬星星情怀七彩绚丽相遇之美花好月圆心香一瓣飞龙在天王者至尊生财有道大将风范天籁妙音妙笔生花共看流星风雨同行我心永远幸福快乐前途似锦花潮版主

 楼主| 发表于 2022-7-31 13:33 | 显示全部楼层
我国首个口服新冠药物获批,去年获准用于治疗成年艾滋病毒患者

创新之城
2022-07-30 10:44
来源:上观新闻 作者:黄海华

此次为附条件批准新增适应症


                               
登录/注册后可看大图

7月25日,河南真实生物科技有限公司的阿兹夫定片,经国家药监局应急审评审批,附条件获批增加治疗新冠病毒肺炎适应证的注册申请,成为我国获批上市的首个口服新冠药物。


回复 支持 反对

使用道具 举报

该用户从未签到

1644

主题

23万

回帖

26万

积分

版主

Rank: 7Rank: 7Rank: 7Rank: 7Rank: 7Rank: 7Rank: 7

花潮美女鼠牛虎兔龙蛇马羊猴鸡狗猪多彩人生火热情怀优雅迷人缤纷心情蝴蝶情怀心曲飞扬星星情怀七彩绚丽相遇之美花好月圆心香一瓣飞龙在天王者至尊生财有道大将风范天籁妙音妙笔生花共看流星风雨同行我心永远幸福快乐前途似锦花潮版主

 楼主| 发表于 2022-7-31 13:33 | 显示全部楼层
驻在平安夜前夕 发表于 2022-7-31 13:33
我国首个口服新冠药物获批,去年获准用于治疗成年艾滋病毒患者

创新之城

该药是我国自主研发的口服小分子新冠病毒肺炎治疗药物。此前,国家药监局附条件批准其与其他药物联用治疗成年Ⅰ型艾滋病毒感染患者。此次为附条件批准新增适应证,用于治疗普通型新冠病毒肺炎成年患者。
阿兹夫定片有何特点?为何能同时用于艾滋病毒治疗?国内还有哪些新冠药物有望获批上市?解放日报·上观新闻记者采访了上海交通大学药物化学与生物信息学中心主任张健教授
【阻断病毒复制,类似于特洛伊木马】
“与世界上第一款上市的新冠药物莫努匹韦的机制相似,阿兹夫定片也是作用于RNA依赖性聚合酶。”张健说。新冠病毒是一种RNA病毒,这种酶专门用于RNA复制,如果阻断了病毒RNA的复制,病毒就无法产生大量“副本”来侵略其他细胞,病毒的影响力也就变得非常微弱。
如何阻断病毒RNA的复制?“这一策略类似于特洛伊木马,阿兹夫定片的分子结构与天然核苷长得非常像,骗过了病毒合成的机器,混了进去,从而破坏了病毒的复制。”

回复 支持 反对

使用道具 举报

该用户从未签到

1644

主题

23万

回帖

26万

积分

版主

Rank: 7Rank: 7Rank: 7Rank: 7Rank: 7Rank: 7Rank: 7

花潮美女鼠牛虎兔龙蛇马羊猴鸡狗猪多彩人生火热情怀优雅迷人缤纷心情蝴蝶情怀心曲飞扬星星情怀七彩绚丽相遇之美花好月圆心香一瓣飞龙在天王者至尊生财有道大将风范天籁妙音妙笔生花共看流星风雨同行我心永远幸福快乐前途似锦花潮版主

 楼主| 发表于 2022-7-31 13:33 | 显示全部楼层
驻在平安夜前夕 发表于 2022-7-31 13:33
该药是我国自主研发的口服小分子新冠病毒肺炎治疗药物。此前,国家药监局附条件批准其与其他药物联用治疗 ...

【最早就是为治疗Ⅰ型艾滋病毒而研发】
阿兹夫定片为何能同时用于艾滋病毒治疗?张健介绍,艾滋病毒也属于RNA病毒,同样需要RNA依赖性聚合酶来进行复制。阿兹夫定片最早就是为治疗Ⅰ型艾滋病毒而研发的。2021年7月,国家药监局附条件批准其与其他逆转录酶抑制剂联用治疗高病毒载量的成年Ⅰ型艾滋病毒感染患者。
新冠疫情暴发后,2020年2月,阿兹夫定片被发现对新冠病毒可能也有效,因此在2020年4月就作为潜在的新冠病毒药物,在巴西、俄罗斯、中国三地同时进行Ⅲ期临床试验。“之所以能快速进入Ⅲ期临床试验,因为它在作为艾滋病毒药物的候选药物时,已经完成了药物安全性试验,但每款药物在增加新的适应证时,都需要重新进行Ⅲ期临床试验,即大规模人群的药效和安全性试验。”
“老药新用”其实是药物研发的常用手段。以美国辉瑞公司研发的新冠药物帕克洛维德为例,其基础结构正是早些年为应对SARS病毒研发的3CL蛋白酶抑制剂,后来针对新冠病毒的特点进行了改造。

回复 支持 反对

使用道具 举报

该用户从未签到

1644

主题

23万

回帖

26万

积分

版主

Rank: 7Rank: 7Rank: 7Rank: 7Rank: 7Rank: 7Rank: 7

花潮美女鼠牛虎兔龙蛇马羊猴鸡狗猪多彩人生火热情怀优雅迷人缤纷心情蝴蝶情怀心曲飞扬星星情怀七彩绚丽相遇之美花好月圆心香一瓣飞龙在天王者至尊生财有道大将风范天籁妙音妙笔生花共看流星风雨同行我心永远幸福快乐前途似锦花潮版主

 楼主| 发表于 2022-7-31 13:34 | 显示全部楼层
驻在平安夜前夕 发表于 2022-7-31 13:33
【最早就是为治疗Ⅰ型艾滋病毒而研发】阿兹夫定片为何能同时用于艾滋病毒治疗?张健介绍,艾滋病毒也属于 ...

【不仅意味着有了自主知识产权,而且可及性更高了】
什么是附条件获批?张健介绍,在针对严重危及生命且尚无有效治疗手段的疾病时,为了和时间赛跑,一些急需的突破性药物在临床试验已有数据显示疗效并能预测其临床价值的,可以有条件获批。所谓“有条件”,是指它在大规模使用中应采取相应风险管理措施,并在规定期限内按照要求完成相关研究。如果逾期未按照要求完成研究或者不能证明其获益大于风险的,会依法处理直至注销药品证书。
值得一提的是,今年2月,我国药监局正式批准进口美国辉瑞公司研发的新冠药物帕克洛维德,也是“附条件”批准。
在张健看来,我国首个口服新冠药物获批上市,不仅意味着有了自主知识产权的新冠药物,而且可及性更高了。“辉瑞公司的产能毕竟有限,投放到中国市场的药物量也有限。此外,它的售价比较贵,一个疗程至少需要3000元人民币。虽然阿兹夫定片的定价还没有正式公开,但肯定会有较大优势。”
国内还有哪些新冠药物近期有望获批上市?据介绍,上海企业君实生物与苏州企业旺山旺水合作开发的新冠病毒口服药VV116完成Ⅲ期临床试验,今年6月已向国家药监局提交上市申请。此外,还有一款新冠病毒中和抗体药物——开拓药业的普克鲁胺也被市场看好。

回复 支持 反对

使用道具 举报

该用户从未签到

1644

主题

23万

回帖

26万

积分

版主

Rank: 7Rank: 7Rank: 7Rank: 7Rank: 7Rank: 7Rank: 7

花潮美女鼠牛虎兔龙蛇马羊猴鸡狗猪多彩人生火热情怀优雅迷人缤纷心情蝴蝶情怀心曲飞扬星星情怀七彩绚丽相遇之美花好月圆心香一瓣飞龙在天王者至尊生财有道大将风范天籁妙音妙笔生花共看流星风雨同行我心永远幸福快乐前途似锦花潮版主

 楼主| 发表于 2022-8-12 11:55 | 显示全部楼层
一疗程最多花费540元的国产新冠口服药,已在海南、新疆等地应用

2022
08/12
07:42
第一财经

上个月底国内才刚刚获批的首款国产新冠小分子口服药阿兹夫定片,已开始得到应用。
8月11日晚间,复星医药(600196.SH;02196.HK)宣布,其联合真实生物响应各地政府需求,紧急调配阿兹夫定片驰援全国多地抗疫,近日已陆续运抵河南、海南、新疆等地。
目前阿兹夫定片的定价已明确,相较于目前已上市的新冠治疗药物,该药价格具有较大优势。据显示:按照各地医保挂网价格,阿兹夫定片定价每瓶270元,每瓶35片,每片1mg。
在治疗新冠过程中,阿兹夫定片获批的适应证是用于治疗普通型新型冠状病毒肺炎(COVID-19)成年患者。在用法用量为空腹整片吞服,每次5mg,每日1次,疗程至多不超过14天。如果按照最多服用14天来算,一个疗程最多花费约540元。

                               
登录/注册后可看大图
8月9日,国家卫生健康委办公厅、国家中医药局办公室发布通知称,根据国家药监局附条件批准阿兹夫定片增加治疗新型冠状病毒肺炎适应证注册申请的审批意见,为进一步完善新型冠状病毒肺炎抗病毒治疗方案,经研究,将该药纳入《新型冠状病毒肺炎诊疗方案(第九版)》。

回复 支持 反对

使用道具 举报

该用户从未签到

1644

主题

23万

回帖

26万

积分

版主

Rank: 7Rank: 7Rank: 7Rank: 7Rank: 7Rank: 7Rank: 7

花潮美女鼠牛虎兔龙蛇马羊猴鸡狗猪多彩人生火热情怀优雅迷人缤纷心情蝴蝶情怀心曲飞扬星星情怀七彩绚丽相遇之美花好月圆心香一瓣飞龙在天王者至尊生财有道大将风范天籁妙音妙笔生花共看流星风雨同行我心永远幸福快乐前途似锦花潮版主

 楼主| 发表于 2022-8-12 11:55 | 显示全部楼层
驻在平安夜前夕 发表于 2022-8-12 11:55
一疗程最多花费540元的国产新冠口服药,已在海南、新疆等地应用

2022

支持阿兹夫定片作为新冠药物上市申请的关键Ⅲ期注册临床试验显示,该药可以显著缩短中度的新型冠状病毒感染肺炎患者症状改善时间,提高临床症状改善的患者比例,达到临床优效结果。在抑制新冠病毒作用方面,也可抑制新冠病毒的活性。
另从安全性来看,该药总体耐受性良好,不良事件发生率阿兹夫定组与安慰剂组无统计学差异,未增加受试者风险。但到真实世界应用中,该药抗击新冠病毒的疗效如何,仍有待进一步验证。
值得一提的是,目前全球已获批的另外一款新冠口服药——辉瑞的Paxlovid,屡次被传出服用后有复阳现象。对于复阳原因,市场仍争论不休,并没有统一的说法,有认为是病毒特点所致,也有认为跟服用疗程不够有关。
有别于辉瑞的Paxlovid属于3CL蛋白酶抑制剂,阿兹夫定片属于RdRp抑制剂,后者是否会出现复阳情况,仍有待观察。

回复 支持 反对

使用道具 举报

该用户从未签到

1644

主题

23万

回帖

26万

积分

版主

Rank: 7Rank: 7Rank: 7Rank: 7Rank: 7Rank: 7Rank: 7

花潮美女鼠牛虎兔龙蛇马羊猴鸡狗猪多彩人生火热情怀优雅迷人缤纷心情蝴蝶情怀心曲飞扬星星情怀七彩绚丽相遇之美花好月圆心香一瓣飞龙在天王者至尊生财有道大将风范天籁妙音妙笔生花共看流星风雨同行我心永远幸福快乐前途似锦花潮版主

 楼主| 发表于 2022-8-12 15:02 | 显示全部楼层
驻在平安夜前夕 发表于 2022-8-12 11:55
支持阿兹夫定片作为新冠药物上市申请的关键Ⅲ期注册临床试验显示,该药可以显著缩短中度的新型冠状病毒感 ...

首个国产新冠口服药每瓶270元,已运抵河南新疆海南等地

2022
08/11
20:40
澎湃新闻

真实生物的新冠治疗药阿兹夫价格曝光。
8月11日,澎湃新闻记者从复星医药(600196.SH;02196.HK)方面获悉,复星医药联合真实生物积极响应各地政府需求,紧急调配抗新冠肺炎小分子口服药物阿兹夫定片驰援全国多地,近日已陆续运抵河南、海南、新疆等地。

                               
登录/注册后可看大图
阿兹夫定片 微博@河南日报 图

回复 支持 反对

使用道具 举报

该用户从未签到

1644

主题

23万

回帖

26万

积分

版主

Rank: 7Rank: 7Rank: 7Rank: 7Rank: 7Rank: 7Rank: 7

花潮美女鼠牛虎兔龙蛇马羊猴鸡狗猪多彩人生火热情怀优雅迷人缤纷心情蝴蝶情怀心曲飞扬星星情怀七彩绚丽相遇之美花好月圆心香一瓣飞龙在天王者至尊生财有道大将风范天籁妙音妙笔生花共看流星风雨同行我心永远幸福快乐前途似锦花潮版主

 楼主| 发表于 2022-8-12 15:02 | 显示全部楼层
驻在平安夜前夕 发表于 2022-8-12 15:02
首个国产新冠口服药每瓶270元,已运抵河南新疆海南等地

2022

复星医药提到,按照各地医保挂网价格,阿兹夫定片定价每瓶270元,每瓶35片,每片1mg,相较于目前已上市的新冠治疗药物,阿兹夫定片价格具有较大优势。
阿兹夫定片是首个国产新冠口服药,也是我国首个获批的拥有完全自主知识产权、并具有全球专利的1.1类抗新冠肺炎小分子口服药物。​​​
8月9日,国家卫生健康委办公厅、国家中医药局办公室发布通知称,将该药纳入《新型冠状病毒肺炎诊疗方案(第九版)》。根据《诊疗方案》,阿兹夫定片用于治疗普通型新型冠状病毒肺炎(COVID-19)成年患者。用法用量为空腹整片吞服,每次5mg,每日1次,疗程至多不超过14天。
按照上述用法用量以及每片剂量,患者每天需要服用5片,14天治疗需要70片,即两盒的用量,所需费用540元。
阿兹夫定早在2021年7月20日获得附条件批准用于HIV患者的治疗。2022年7月25日,国家药监局应急附条件批准真实生物阿兹夫定片增加新冠肺炎治疗适应症注册申请,用于治疗普通型新型冠状病毒肺炎成年患者。同一天,复星医药宣布与河南真实生物科技有限公司达成战略合作,双方将联合开发并由控股子公司复星医药产业独家商业化阿兹夫定。
复星医药称,将持续密切关注此轮疫情态势,并已作出相应商业化部署,携手合作伙伴,全力保障药品生产和供应。

回复 支持 反对

使用道具 举报

该用户从未签到

1644

主题

23万

回帖

26万

积分

版主

Rank: 7Rank: 7Rank: 7Rank: 7Rank: 7Rank: 7Rank: 7

花潮美女鼠牛虎兔龙蛇马羊猴鸡狗猪多彩人生火热情怀优雅迷人缤纷心情蝴蝶情怀心曲飞扬星星情怀七彩绚丽相遇之美花好月圆心香一瓣飞龙在天王者至尊生财有道大将风范天籁妙音妙笔生花共看流星风雨同行我心永远幸福快乐前途似锦花潮版主

 楼主| 发表于 2022-10-13 21:02 | 显示全部楼层
大规模研究称默沙东新冠口服药无法降低住院风险,小分子药遭质疑

2022年10月07日 17:05 第一财经网作者:钱童心

  服用默沙东口服药物莫诺拉韦(molnupiravir),虽然可以缩短患者的康复时间,但与安慰剂组相比,该药物在降低住院率方面没有任何益处。
  新冠小分子口服药能否降低住院风险?根据最近发表的一项英国大规模临床试验结果,默沙东的新冠抗病毒口服药并不能降低新冠高风险成年患者的住院和死亡风险。
  周四公布的一项针对超过2.5万人的临床试验初步结果显示,服用默沙东及其合作伙伴Ridgeback公司合作研发的抗新冠病毒口服药物莫诺拉韦(molnupiravir),虽然可以缩短患者的康复时间,但与安慰剂组相比,该药物在降低住院率方面没有任何益处。

                               
登录/注册后可看大图



回复 支持 反对

使用道具 举报

该用户从未签到

1644

主题

23万

回帖

26万

积分

版主

Rank: 7Rank: 7Rank: 7Rank: 7Rank: 7Rank: 7Rank: 7

花潮美女鼠牛虎兔龙蛇马羊猴鸡狗猪多彩人生火热情怀优雅迷人缤纷心情蝴蝶情怀心曲飞扬星星情怀七彩绚丽相遇之美花好月圆心香一瓣飞龙在天王者至尊生财有道大将风范天籁妙音妙笔生花共看流星风雨同行我心永远幸福快乐前途似锦花潮版主

 楼主| 发表于 2022-10-13 21:03 | 显示全部楼层
驻在平安夜前夕 发表于 2022-10-13 21:02
大规模研究称默沙东新冠口服药无法降低住院风险,小分子药遭质疑

2022年10月07日 17:05 第一财经网作者 ...

  奥密克戎导致的重症率降低

  负责这项研究的牛津大学研究员克里斯·巴特勒(Chris Butler)表示,在奥密克戎感染期间,住院率相对较低的情况下,服用药物和安慰剂的结果“没有区别”。但他不认为研究是失败的。
  一位中国临床专家也对第一财经记者表示,这一结果并不意外,因为奥密克戎感染导致的疾病较此前的新冠变异株而言更弱,重症率和病死率都有所降低。
  中国科学院院士马大为此前也对第一财经记者表示:“药物研发本来就是要为临床服务的,如果药物无法证明可以降低重症风险,而仅仅是缩短了转阴的时间,那么重要性也要大打折扣。”
  根据莫诺拉韦此前在美国申报的临床试验结果,对降低新冠重症住院风险的有效性为50%。随后的一项更新临床研究显示,该药物对降低新冠重症住院风险的有效性降为30%。
  一些药物疗法早期的临床试验结果令人鼓舞,但大规模临床实验的结果令人失望,这样的情况在新冠疫情期间并不罕见,比如瑞德西韦。
  在今年3月发布的更新版新冠治疗指南中,世卫组织有条件地推荐了莫诺拉韦。根据世卫组织的建议,莫诺拉韦应仅提供给住院风险最高的新冠非重症患者,包括未接种疫苗者、老年人、免疫缺陷患者和慢性病患者。
  今年3月,在美国的新冠诊疗方案中提到,对于确诊患者的首选疗法仍然是辉瑞的Paxlovid、索托维单抗或瑞德西韦。只有上述3种药物不可及或存在临床禁忌(药物-药物相互作用,肾、肝问题等),才考虑使用莫诺拉韦。
  尽管莫诺拉韦并未得到广泛使用,但自该药物获得批准以来,仍然产生了超过50亿美元的销售。在美国,一个疗程的默沙东莫诺拉韦的价格约为700美元,高于Paxlovid一个疗程530美元的价格。最新的临床试验结果也为未来该药物是否能够继续使用打上问号。

回复 支持 反对

使用道具 举报

该用户从未签到

1644

主题

23万

回帖

26万

积分

版主

Rank: 7Rank: 7Rank: 7Rank: 7Rank: 7Rank: 7Rank: 7

花潮美女鼠牛虎兔龙蛇马羊猴鸡狗猪多彩人生火热情怀优雅迷人缤纷心情蝴蝶情怀心曲飞扬星星情怀七彩绚丽相遇之美花好月圆心香一瓣飞龙在天王者至尊生财有道大将风范天籁妙音妙笔生花共看流星风雨同行我心永远幸福快乐前途似锦花潮版主

 楼主| 发表于 2022-10-13 21:03 | 显示全部楼层
驻在平安夜前夕 发表于 2022-10-13 21:03
  奥密克戎导致的重症率降低
  负责这项研究的牛津大学研究员克里斯·巴特勒(Chris Butler)表示, ...

  辉瑞试图解释患者症状反弹原因

  事实上,新冠小分子口服药自推出以来,质疑声就从未消停。即便是目前全球范围内使用最广的辉瑞抗病毒药物Paxlovid也面临质疑,对该药物最大的质疑是一些患者在停药后,新冠症状出现了反弹。
  美国国立卫生研究院(NIH)的研究人员试图解释一些患者的症状反弹并非由于服用药物导致。一项周四发表在《临床传染病》杂志上的小样本研究称,患者的症状反弹可能与强大的免疫反应有关。

  美国国立卫生研究院对8名出现症状反弹的新冠患者进行了深入的研究,并得出结论,认为这些患者不需要服用更长疗程的药物来降低症状复发的风险,因为经历症状反弹的患者体内抗体水平更高。不过研究没有给出抗体水平升高与症状反弹之间的因果联系。
  此前,美国总统拜登和美国国家过敏传染病研究所所长安东尼·福奇都曾在服药后都经历了新冠症状反弹。一些专家猜测这是由于药物干扰了某些患者的免疫反应,而最新的研究反驳了这一假设,认为患者症状反弹并不是由于停药后病毒重新在体内复制而导致的。
  不过研究人员表示,需要进行更大规模、更详细的研究,以进一步了解患者症状反弹背后真正的原因,尤其是应在免疫反应被抑制的患者中,评估更长疗程Paxlovid的疗效。
  目前中国已经紧急授权批准的新冠小分子药物包括辉瑞的Paxlovid以及真实生物的抗病毒药物阿兹夫定,正在研发中的小分子药物还包括君实生物的抗病毒药物VV116。但由于奥密克戎致病力有所减弱,发展为重型/危重型或死亡的比例较低,正在临床阶段的药物难以观察到临床结局方面的改善,这给药物有效性的验证带来挑战。

回复 支持 反对

使用道具 举报

该用户从未签到

1644

主题

23万

回帖

26万

积分

版主

Rank: 7Rank: 7Rank: 7Rank: 7Rank: 7Rank: 7Rank: 7

花潮美女鼠牛虎兔龙蛇马羊猴鸡狗猪多彩人生火热情怀优雅迷人缤纷心情蝴蝶情怀心曲飞扬星星情怀七彩绚丽相遇之美花好月圆心香一瓣飞龙在天王者至尊生财有道大将风范天籁妙音妙笔生花共看流星风雨同行我心永远幸福快乐前途似锦花潮版主

 楼主| 发表于 2022-10-16 16:03 | 显示全部楼层
新冠口服药研发进行时,谁是下一个“真实生物”?

2022年10月11日 23:32 新京报作者:李云琦


                               
登录/注册后可看大图
资料图/IC

  伴随国家药监局附条件批准河南真实生物阿兹夫定片,增加治疗新冠病毒肺炎适应症注册申请,新冠口服药赛道动态不断增多。

回复 支持 反对

使用道具 举报

该用户从未签到

1644

主题

23万

回帖

26万

积分

版主

Rank: 7Rank: 7Rank: 7Rank: 7Rank: 7Rank: 7Rank: 7

花潮美女鼠牛虎兔龙蛇马羊猴鸡狗猪多彩人生火热情怀优雅迷人缤纷心情蝴蝶情怀心曲飞扬星星情怀七彩绚丽相遇之美花好月圆心香一瓣飞龙在天王者至尊生财有道大将风范天籁妙音妙笔生花共看流星风雨同行我心永远幸福快乐前途似锦花潮版主

 楼主| 发表于 2022-10-16 16:04 | 显示全部楼层
驻在平安夜前夕 发表于 2022-10-16 16:03
新冠口服药研发进行时,谁是下一个“真实生物”?

2022年10月11日 23:32 新京报作者:李云琦



  10月10日,上市公司歌礼制药发布公告表示,旗下新冠口服聚合酶(RdRp)抑制剂ASC10多剂量递增 I期临床试验在国家传染病医学中心,浙江大学医学院附属第一医院完成前3个队列24名健康受试者给药。
  此前一天,上市公司广生堂也宣布,旗下控股子公司福建广生中霖生物科技有限公司(以下简称“广生中霖”)口服小分子广谱抗新型冠状病毒3CL蛋白酶抑制剂一类创新药物GST-HG171片Ⅰ期临床试验首例受试者已于2022年10月3日成功入组给药。
  新京报贝壳财经记者在中国临床试验注册中心官网看到,截至6月25日,我国申报的新冠肺炎临床研究已经有955项,涉及诊断、预防、治疗、愈后、研究、心理健康等。无论是研发、试验或是战略合作,新冠治疗药物已然成为争抢的高地。
  10月10日,股市大盘下行,新冠药物板块整体下调。从收盘情况看,新冠药物板块的47家上市公司中,君实生物、美诺华、海特生物、睿智医药、复星医药等股票跌幅居前,新华制药、西陇科学、拓新药业等11只股票上涨。

回复 支持 反对

使用道具 举报

该用户从未签到

1644

主题

23万

回帖

26万

积分

版主

Rank: 7Rank: 7Rank: 7Rank: 7Rank: 7Rank: 7Rank: 7

花潮美女鼠牛虎兔龙蛇马羊猴鸡狗猪多彩人生火热情怀优雅迷人缤纷心情蝴蝶情怀心曲飞扬星星情怀七彩绚丽相遇之美花好月圆心香一瓣飞龙在天王者至尊生财有道大将风范天籁妙音妙笔生花共看流星风雨同行我心永远幸福快乐前途似锦花潮版主

 楼主| 发表于 2022-10-16 16:04 | 显示全部楼层
驻在平安夜前夕 发表于 2022-10-16 16:04
  10月10日,上市公司歌礼制药发布公告表示,旗下新冠口服聚合酶(RdRp)抑制剂ASC10多剂量递增 I ...

  两公司披露临床进展,称可对抗奥密克戎变异株

  十一假期过后,广生堂、歌礼制药均披露旗下新冠口服药物最新临床进展。
  根据歌礼制药公告,新冠口服RdRp抑制剂ASC10的多剂量递增I期临床试验,将入组72名健康受试者,包括6个剂量递增队列60 名受试者和食物影响试验12名受试者。入组预计将于2022年第四季度完成。
  “该试验采用双盲和安慰剂对照的方式,以评估ASC10片的安全性、耐受性和药代动力学(PK)。其余12名受试者将随机接受两次单剂量800毫克ASC10片给药(餐后或空腹),以评估在健康受试者中食物对ASC10的PK影响。”歌礼制药称。
  据了解, ASC10是一款口服双前药。口服给药后,ASC10和单前药莫努匹韦均可在体内快速、完全转换为相同的活性代谢物ASC10-A。ASC10-A对传播最广的BA.5和新型变异株BA.2.75等奥密克戎变异株具有广谱抗病毒活性。
  根据广生堂10月9日公告,创新药控股子公司广生中霖口服小分子广谱抗新型冠状病毒3CL蛋白酶抑制剂一类创新药物GST-HG171片Ⅰ期临床试验首例受试者已于10月3日成功入组给药。
  广生堂表示,GST-HG171是一个高活性、高选择性的口服3CL蛋白酶抑制剂,在临床前研究中显示了优异的抗病毒药效和安全性,具有广谱的抗新冠病毒活性,对新冠病毒原始株、奥密克戎BA.4、BA.5变异株以及贝塔、德尔塔变异株均具有高效的病毒抑制活性。综合临床前体外和体内实验数据,GST-HG171具有优异的药效、安全性以及肺部组织分布特性等优势,有望成为具领先水平的3CL蛋白酶抑制剂。  
  10月10日开盘,歌礼制药港股股价有所下跌,截至收盘报价2.52港元;广生堂开盘后股价有所上涨,最高成交价31.78元/股,收盘价30.7元,涨幅0.43%。10月11日,广生堂股价跌幅2.67%,歌礼制药港股股价跌幅4.76%。

回复 支持 反对

使用道具 举报

该用户从未签到

1644

主题

23万

回帖

26万

积分

版主

Rank: 7Rank: 7Rank: 7Rank: 7Rank: 7Rank: 7Rank: 7

花潮美女鼠牛虎兔龙蛇马羊猴鸡狗猪多彩人生火热情怀优雅迷人缤纷心情蝴蝶情怀心曲飞扬星星情怀七彩绚丽相遇之美花好月圆心香一瓣飞龙在天王者至尊生财有道大将风范天籁妙音妙笔生花共看流星风雨同行我心永远幸福快乐前途似锦花潮版主

 楼主| 发表于 2022-10-16 16:05 | 显示全部楼层
驻在平安夜前夕 发表于 2022-10-16 16:04
  两公司披露临床进展,称可对抗奥密克戎变异株
  十一假期过后,广生堂、歌礼制药均披露旗下新冠口 ...

  两款新冠治疗药物已获批,真实生物年自产能预增至30亿片

  贝壳财经记者了解到,目前我国国内获批的新冠肺炎治疗药物有两款:进口药物辉瑞公司奈玛特韦片/利托那韦片以及国产的河南真实生物阿兹夫定片。
  目前,阿兹夫定已被纳入新冠《诊疗方案》,同时纳入医保支付。相较于上市的新冠治疗药物,阿兹夫定片具有较大价格优势。按照各地医保挂网价格,阿兹夫定片定价每瓶270元,每瓶35片,每片1mg。
  今年2月,国家药监局发布公告,按照药品特别审批程序,附条件批准辉瑞公司新冠病毒治疗药物奈玛特韦片/利托那韦片组合包装(即Paxlovid)进口注册。该药物为口服小分子新冠病毒治疗药物,用于治疗成人伴有进展为重症高风险因素的轻至中度新型冠状病毒肺炎患者,例如伴有高龄、慢性肾脏疾病、糖尿病、心血管疾病、慢性肺病等重症高风险因素的患者。

                               
登录/注册后可看大图

  今年2月,国家药监局应急附条件批准辉瑞公司新冠病毒治疗药物奈玛特韦片/利托那韦片组合包装进口注册。

回复 支持 反对

使用道具 举报

该用户从未签到

1644

主题

23万

回帖

26万

积分

版主

Rank: 7Rank: 7Rank: 7Rank: 7Rank: 7Rank: 7Rank: 7

花潮美女鼠牛虎兔龙蛇马羊猴鸡狗猪多彩人生火热情怀优雅迷人缤纷心情蝴蝶情怀心曲飞扬星星情怀七彩绚丽相遇之美花好月圆心香一瓣飞龙在天王者至尊生财有道大将风范天籁妙音妙笔生花共看流星风雨同行我心永远幸福快乐前途似锦花潮版主

 楼主| 发表于 2022-10-16 16:05 | 显示全部楼层
驻在平安夜前夕 发表于 2022-10-16 16:05
  两款新冠治疗药物已获批,真实生物年自产能预增至30亿片
  贝壳财经记者了解到,目前我国国内获批 ...

  时至今年7月,国家药监局按照药品特别审批程序,进行应急审评审批,附条件批准河南真实生物科技有限公司阿兹夫定片增加治疗新冠病毒肺炎适应症注册申请。这是目前我国唯一一款获批的自主研发的口服小分子新冠病毒肺炎治疗药物,可用于治疗普通型新型冠状病毒肺炎成年患者。

                               
登录/注册后可看大图



回复 支持 反对

使用道具 举报

该用户从未签到

1644

主题

23万

回帖

26万

积分

版主

Rank: 7Rank: 7Rank: 7Rank: 7Rank: 7Rank: 7Rank: 7

花潮美女鼠牛虎兔龙蛇马羊猴鸡狗猪多彩人生火热情怀优雅迷人缤纷心情蝴蝶情怀心曲飞扬星星情怀七彩绚丽相遇之美花好月圆心香一瓣飞龙在天王者至尊生财有道大将风范天籁妙音妙笔生花共看流星风雨同行我心永远幸福快乐前途似锦花潮版主

 楼主| 发表于 2022-10-16 16:06 | 显示全部楼层
驻在平安夜前夕 发表于 2022-10-16 16:05
  时至今年7月,国家药监局按照药品特别审批程序,进行应急审评审批,附条件批准河南真实生物科技有限 ...




  阿兹夫定是一种抑制病毒RNA依赖性RNA聚合酶(RdRp)的核苷类似物,通过特异性作用于新冠病毒RdRp,达到抑制病毒复制的目的。2021年7月,阿兹夫定已经获得附条件批准与其他逆转录酶抑制剂连用,治疗高病毒载量的成年HIV感染患者,此次获批为附条件批准新增适应症。
  根据临床实验数据,阿兹夫定以每人每日5mg剂量对新冠肺炎轻、中、重症患者均展现良好治疗效果,并且在靶细胞内的半衰期超过120个小时。
  值得一提的是,在真实生物的阿兹夫定片增加治疗新冠病毒肺炎适应症后,也将相关概念股推至台前。其中,华润双鹤、复星医药等均宣布与河南真实生物有合作内容。真实生物与复星医药的附属公司就阿兹夫定联合开发及复星医药产业独家商业化达成战略合作协议。
  据了解,目前真实生物已经与国内多家药品制造企业签订战略协议,为其生产及供应阿兹夫定的API及片剂。从现有自行生产能力,真实生物阿兹夫定片年产能约为十亿片剂。
  此外,根据真实生物8月初向港交所递交的聆讯资料,公司目前有一条为阿兹夫定设计的生产线,且计划建造另一条生产线以扩大制造能力,满足预期市场需求,“我们预计通过这两条生产线将总规划年产能增至约三十亿片剂阿兹夫定。”

回复 支持 反对

使用道具 举报

该用户从未签到

1644

主题

23万

回帖

26万

积分

版主

Rank: 7Rank: 7Rank: 7Rank: 7Rank: 7Rank: 7Rank: 7

花潮美女鼠牛虎兔龙蛇马羊猴鸡狗猪多彩人生火热情怀优雅迷人缤纷心情蝴蝶情怀心曲飞扬星星情怀七彩绚丽相遇之美花好月圆心香一瓣飞龙在天王者至尊生财有道大将风范天籁妙音妙笔生花共看流星风雨同行我心永远幸福快乐前途似锦花潮版主

 楼主| 发表于 2022-10-16 16:06 | 显示全部楼层
驻在平安夜前夕 发表于 2022-10-16 16:06
  阿兹夫定是一种抑制病毒RNA依赖性RNA聚合酶(RdRp)的核苷类似物,通过特异性作用于新冠病毒Rd ...



  争抢研发高地:多家上市公司已入局

  贝壳财经记者在中国临床试验注册中心官网看到,截至6月25日,我国申报的新冠肺炎临床研究已经有955项(其中51项临床研究项目已经撤销申请),涉及诊断、预防、治疗、愈后、研究、心理健康等。

                               
登录/注册后可看大图



回复 支持 反对

使用道具 举报

该用户从未签到

1644

主题

23万

回帖

26万

积分

版主

Rank: 7Rank: 7Rank: 7Rank: 7Rank: 7Rank: 7Rank: 7

花潮美女鼠牛虎兔龙蛇马羊猴鸡狗猪多彩人生火热情怀优雅迷人缤纷心情蝴蝶情怀心曲飞扬星星情怀七彩绚丽相遇之美花好月圆心香一瓣飞龙在天王者至尊生财有道大将风范天籁妙音妙笔生花共看流星风雨同行我心永远幸福快乐前途似锦花潮版主

 楼主| 发表于 2022-10-16 16:06 | 显示全部楼层
驻在平安夜前夕 发表于 2022-10-16 16:06
  争抢研发高地:多家上市公司已入局
  贝壳财经记者在中国临床试验注册中心官网看到,截至6月2 ...

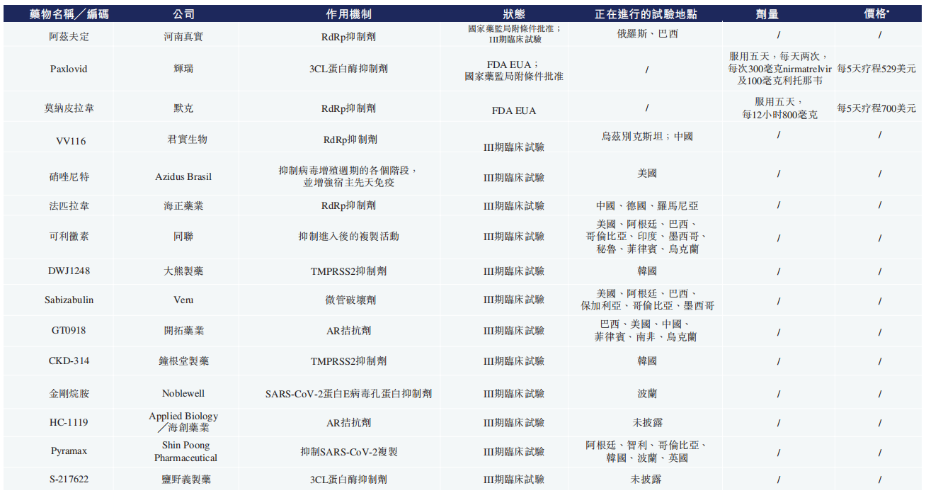
  截至2021年年底,全球已上市或正在进行临床三期的新冠口服药物部分名单。
  新冠肺炎疫情暴发以来,我国不断有药物投入到治疗当中。
  贝壳财经记者注意到,9月26日,中国生物制药也曾宣布,旗下附属公司北京泰德制药自主研发的I类创新药‘TDI01’9月23日获得国家药品监督管理局批准开展新型冠状病毒肺炎的临床试验。
  中国生物制药表示,TDI01是全球首个通过高选择性地抑制ROCK2激酶,来抑制新型冠状病毒对宿主细胞的侵染,从而实现显著抗击新型冠状病毒作用的小分子创新药。
  此外,8月10日,上市公司前沿生物表示,旗下抗新冠病毒小分子药注射用FB2001的Ⅰ期临床试验,在美国和中国开展,共有120名受试者接受了FB2001的静脉注射给药。“美国、中国Ⅰ期临床试验数据显示,FB2001具有良好的临床安全性和耐受性,无剂量限制性毒性(DLT),未见严重不良事件报告,血浆药物浓度和模拟的肺部药物浓度能够达到治疗的有效药物浓度水平,药代动力学特征在美国和中国人群无人种差异。”
  此外,前沿生物的在研产品FB2001,为抗新冠肺炎病毒3CL蛋白酶抑制剂,已启动国际多中心II/III期临床试验。今年5月,君实生物新冠口服药VV116受试者首个临床研究发布。
  对于真实生物的新冠口服药物,同样面临国际品牌竞争。
  根据真实生物招股书,截至2021年12月31日,全球约50家公司将治疗COVID-19的抗病毒候选药物推进至临床开发阶段。

回复 支持 反对

使用道具 举报

您需要登录后才可以回帖 登录 | 立即注册

本版积分规则

小黑屋|手机版|Archiver|服务支持:DZ动力|huachaowang.com Inc. ( 蜀ICP备17032287号-1 )

GMT+8, 2025-12-17 17:15 , Processed in 0.079951 second(s), 21 queries .

Powered by Discuz! X3.4

© 2001-2013 Comsenz Inc.

快速回复 返回顶部 返回列表