花潮论坛

搜索
热搜: 活动 交友 discuz

[其他] 世界各种五花八门奇闻趣事!

[复制链接]

该用户从未签到

1645

主题

23万

回帖

26万

积分

版主

Rank: 7Rank: 7Rank: 7Rank: 7Rank: 7Rank: 7Rank: 7

花潮美女鼠牛虎兔龙蛇马羊猴鸡狗猪多彩人生火热情怀优雅迷人缤纷心情蝴蝶情怀心曲飞扬星星情怀七彩绚丽相遇之美花好月圆心香一瓣飞龙在天王者至尊生财有道大将风范天籁妙音妙笔生花共看流星风雨同行我心永远幸福快乐前途似锦花潮版主

发表于 2022-5-2 14:13 | 显示全部楼层
驻在平安夜前夕 发表于 2022-5-2 14:13
而官方微博的状态下,也有不少网友评论“还我电动转向柱”,据悉4月27日晚,保时捷官方微博直播中也遭到 ...


                               
登录/注册后可看大图

                               
登录/注册后可看大图
保时捷公开致歉
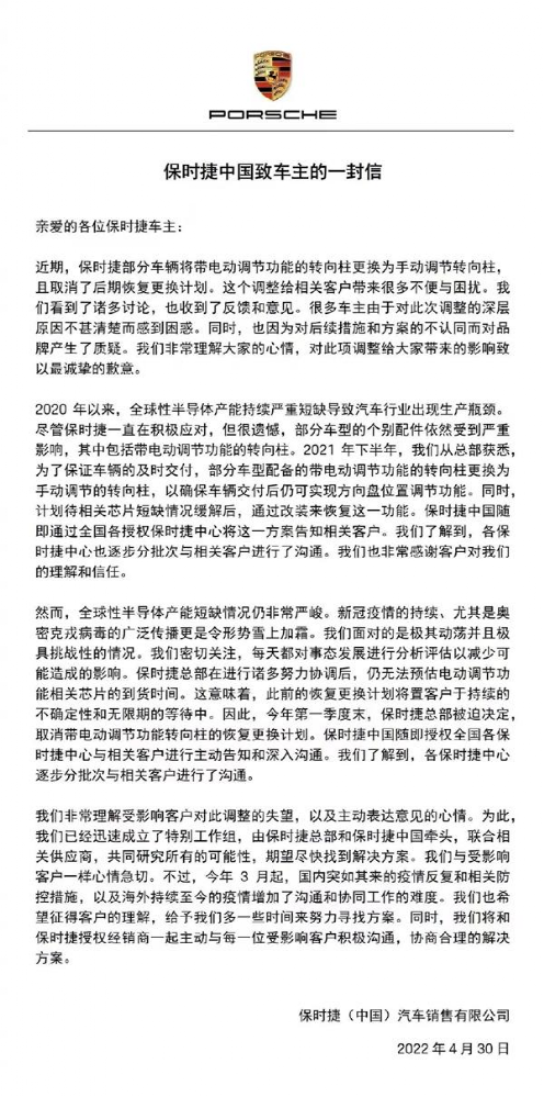
对此,4月30日,保时捷新闻中心发布《保时捷中国致车主的一封信》,就电动转向柱减配一事向车主致歉。

回复 支持 反对

使用道具 举报

该用户从未签到

1645

主题

23万

回帖

26万

积分

版主

Rank: 7Rank: 7Rank: 7Rank: 7Rank: 7Rank: 7Rank: 7

花潮美女鼠牛虎兔龙蛇马羊猴鸡狗猪多彩人生火热情怀优雅迷人缤纷心情蝴蝶情怀心曲飞扬星星情怀七彩绚丽相遇之美花好月圆心香一瓣飞龙在天王者至尊生财有道大将风范天籁妙音妙笔生花共看流星风雨同行我心永远幸福快乐前途似锦花潮版主

发表于 2022-5-2 14:13 | 显示全部楼层
驻在平安夜前夕 发表于 2022-5-2 14:13
保时捷公开致歉对此,4月30日,保时捷新闻中心发布《保时捷中国致车主的一封信》,就电动转向柱减配一事 ...




保时捷中国表示,全球性半导体产能短缺情况仍非常严峻。新冠疫情的持续、尤其是奥密克戎病毒的广泛传播更是令形势雪上加霜。保时捷总部在进行诸多努力协调后,仍无法预估电动调节功能相关芯片的到货时间。这意味着,此前的恢复更换计划将置客户于持续的不确定性和无限期的等待中。
因此,今年第一季度末,保时捷总部被迫决定,取消带电动调节功能转向柱的恢复更换计划。保时捷中国随即授权全国各保时捷中心与相关客户进行主动告知和深入沟通。
保时捷表示非常理解受影响客户对此调整的失望,以及主动表达意见的心情。为此已经迅速成立了特别工作组,由保时捷总部和保时捷中国牵头,联合相关供应商,共同研究所有的可能性,期望尽快找到解决方案。

回复 支持 反对

使用道具 举报

该用户从未签到

1645

主题

23万

回帖

26万

积分

版主

Rank: 7Rank: 7Rank: 7Rank: 7Rank: 7Rank: 7Rank: 7

花潮美女鼠牛虎兔龙蛇马羊猴鸡狗猪多彩人生火热情怀优雅迷人缤纷心情蝴蝶情怀心曲飞扬星星情怀七彩绚丽相遇之美花好月圆心香一瓣飞龙在天王者至尊生财有道大将风范天籁妙音妙笔生花共看流星风雨同行我心永远幸福快乐前途似锦花潮版主

发表于 2022-5-2 14:14 | 显示全部楼层
驻在平安夜前夕 发表于 2022-5-2 14:13
保时捷中国表示,全球性半导体产能短缺情况仍非常严峻。新冠疫情的持续、尤其是奥密克戎病毒的广泛 ...

此外,保时捷表示,今年3月起,国内突如其来的疫情反复和相关防控措施,以及海外持续至今的疫情增加了沟通和协同工作的难度。希望征得客户的理解给予多一些时间来努力寻找方案。

                               
登录/注册后可看大图

回复 支持 反对

使用道具 举报

该用户从未签到

1645

主题

23万

回帖

26万

积分

版主

Rank: 7Rank: 7Rank: 7Rank: 7Rank: 7Rank: 7Rank: 7

花潮美女鼠牛虎兔龙蛇马羊猴鸡狗猪多彩人生火热情怀优雅迷人缤纷心情蝴蝶情怀心曲飞扬星星情怀七彩绚丽相遇之美花好月圆心香一瓣飞龙在天王者至尊生财有道大将风范天籁妙音妙笔生花共看流星风雨同行我心永远幸福快乐前途似锦花潮版主

发表于 2022-5-2 14:14 | 显示全部楼层
驻在平安夜前夕 发表于 2022-5-2 14:14
此外,保时捷表示,今年3月起,国内突如其来的疫情反复和相关防控措施,以及海外持续至今的疫情增加了沟 ...

不过对此回应,网友们似乎并不买账,纷纷表示“说了等于没说”,有的认为保时捷国内外标准不一样,“国外退1200美金,国内2300代金券真是醉了”;还有的调侃“幸亏买不起保时捷,要不然得多烦”……

                               
登录/注册后可看大图

回复 支持 反对

使用道具 举报

该用户从未签到

1645

主题

23万

回帖

26万

积分

版主

Rank: 7Rank: 7Rank: 7Rank: 7Rank: 7Rank: 7Rank: 7

花潮美女鼠牛虎兔龙蛇马羊猴鸡狗猪多彩人生火热情怀优雅迷人缤纷心情蝴蝶情怀心曲飞扬星星情怀七彩绚丽相遇之美花好月圆心香一瓣飞龙在天王者至尊生财有道大将风范天籁妙音妙笔生花共看流星风雨同行我心永远幸福快乐前途似锦花潮版主

发表于 2022-5-2 14:14 | 显示全部楼层
驻在平安夜前夕 发表于 2022-5-2 14:14
不过对此回应,网友们似乎并不买账,纷纷表示“说了等于没说”,有的认为保时捷国内外标准不一样,“国外 ...

全球最大单一市场在中国
作为知名豪车品牌,保时捷不仅曾被胡润百富评为中国富豪最青睐的汽车品牌,近年在华销量也一直处于全球单一市场的领先位置。
保时捷官方数据显示,2021年保时捷全球累计交付301915辆,其中保时捷2021年中国市场累计交付95671辆,同比增长8%,连续7年成为保时捷品牌全球最大单一市场。
在具体车型上,SUV 车型持续蝉联中国市场最畅销车型,豪华轿车 Panamera 新车交付量同比增长 26%,同时中国市场的销量占到全球 Panamera 总销量的一半以上。而双门跑车在年轻消费群体中的影响力也日益提升,传奇跑车 911 同比增长 67%,连续两年实现双位数增长。中置发动机跑车718 以 74% 的市场份额延续了其在细分市场的领导地位。此外,保时捷首款纯电动跑车 Taycan目前已在中国推出四款衍生车型,并在2021年创下了 7315台的交付纪录。
截至2021年底,保时捷在华销售网点达 140 家。金融业务和易手车业务方面,保时捷金融服务合同签署量 2021 年超过 47000 笔,同比增长 16%,金融服务市场渗透率超 50%,较 2020 年增长 3 个百分点;保时捷认可易手车交易量达 7,501 台,同比增长 54%,相当于 2016 年的6倍。其中 2314 台易手车交易为线上订单,占零售总量的 30%以上。

回复 支持 反对

使用道具 举报

该用户从未签到

1645

主题

23万

回帖

26万

积分

版主

Rank: 7Rank: 7Rank: 7Rank: 7Rank: 7Rank: 7Rank: 7

花潮美女鼠牛虎兔龙蛇马羊猴鸡狗猪多彩人生火热情怀优雅迷人缤纷心情蝴蝶情怀心曲飞扬星星情怀七彩绚丽相遇之美花好月圆心香一瓣飞龙在天王者至尊生财有道大将风范天籁妙音妙笔生花共看流星风雨同行我心永远幸福快乐前途似锦花潮版主

发表于 2022-5-2 14:14 | 显示全部楼层
驻在平安夜前夕 发表于 2022-5-2 14:14
全球最大单一市场在中国作为知名豪车品牌,保时捷不仅曾被胡润百富评为中国富豪最青睐的汽车品牌,近年在 ...

最新数据显示,2022年一季度,保时捷全球交付68426辆,其中在中国市场交付17685辆,虽然同比下降了20%,但仍稳居全球第一单一市场。

                               
登录/注册后可看大图

回复 支持 反对

使用道具 举报

该用户从未签到

1645

主题

23万

回帖

26万

积分

版主

Rank: 7Rank: 7Rank: 7Rank: 7Rank: 7Rank: 7Rank: 7

花潮美女鼠牛虎兔龙蛇马羊猴鸡狗猪多彩人生火热情怀优雅迷人缤纷心情蝴蝶情怀心曲飞扬星星情怀七彩绚丽相遇之美花好月圆心香一瓣飞龙在天王者至尊生财有道大将风范天籁妙音妙笔生花共看流星风雨同行我心永远幸福快乐前途似锦花潮版主

发表于 2022-5-2 14:15 | 显示全部楼层
驻在平安夜前夕 发表于 2022-5-2 14:14
最新数据显示,2022年一季度,保时捷全球交付68426辆,其中在中国市场交付17685辆,虽然同比下降了20%, ...

今年年初,胡润百富发布《2022胡润至尚优品—中国高净值人群品牌倾向报告》,指出中国高端市场消费规模增长2%至1.73万亿元,而在高净值人群最青睐汽车品牌上,保时捷同时获得最青睐的轿车和跑车品牌第一名。

                               
登录/注册后可看大图

回复 支持 反对

使用道具 举报

该用户从未签到

1645

主题

28万

回帖

31万

积分

贵宾

Rank: 7Rank: 7Rank: 7Rank: 7Rank: 7Rank: 7Rank: 7

花潮美女鼠牛虎兔龙蛇马羊猴鸡狗猪春风拂面星星情怀七彩绚丽王者至尊妙笔生花共看流星我心永远幸福快乐指尖上的流年花潮贵宾

 楼主| 发表于 2022-5-3 10:07 | 显示全部楼层
西班牙国王首次公开个人资产,此举为何?

2022年04月30日 08:43 新京报


  新京报记者 谢莲 编辑 樊一婧 校对 李立军
  当地时间4月25日,西班牙王室首次公布了国王费利佩六世的个人资产总额——260万欧元(约合人民币1830万元)。

回复 支持 反对

使用道具 举报

该用户从未签到

1645

主题

28万

回帖

31万

积分

贵宾

Rank: 7Rank: 7Rank: 7Rank: 7Rank: 7Rank: 7Rank: 7

花潮美女鼠牛虎兔龙蛇马羊猴鸡狗猪春风拂面星星情怀七彩绚丽王者至尊妙笔生花共看流星我心永远幸福快乐指尖上的流年花潮贵宾

 楼主| 发表于 2022-5-3 10:07 | 显示全部楼层
毋问我从哪里来 发表于 2022-5-3 10:07
西班牙国王首次公开个人资产,此举为何?

2022年04月30日 08:43 新京报

  据法新社报道,西班牙王室在一份声明中称,费利佩六世个人资产中的大部分——大约230万欧元,是现金支票或储存在银行账户中,其余部分则是价值大约30万欧元的艺术品、古董、珠宝等。
回复 支持 反对

使用道具 举报

该用户从未签到

1645

主题

28万

回帖

31万

积分

贵宾

Rank: 7Rank: 7Rank: 7Rank: 7Rank: 7Rank: 7Rank: 7

花潮美女鼠牛虎兔龙蛇马羊猴鸡狗猪春风拂面星星情怀七彩绚丽王者至尊妙笔生花共看流星我心永远幸福快乐指尖上的流年花潮贵宾

 楼主| 发表于 2022-5-3 10:07 | 显示全部楼层
毋问我从哪里来 发表于 2022-5-3 10:07
  据法新社报道,西班牙王室在一份声明中称,费利佩六世个人资产中的大部分——大约230万欧元,是现金 ...

  外界分析认为,西班牙王室突然公布国王个人资产,主要是为了恢复民众对王室的信任,增加王室财务透明度。此前,费利佩六世的父亲胡安·卡洛斯一世深陷财务丑闻,至今仍自我流放他国。
回复 支持 反对

使用道具 举报

该用户从未签到

1645

主题

28万

回帖

31万

积分

贵宾

Rank: 7Rank: 7Rank: 7Rank: 7Rank: 7Rank: 7Rank: 7

花潮美女鼠牛虎兔龙蛇马羊猴鸡狗猪春风拂面星星情怀七彩绚丽王者至尊妙笔生花共看流星我心永远幸福快乐指尖上的流年花潮贵宾

 楼主| 发表于 2022-5-3 10:08 | 显示全部楼层
毋问我从哪里来 发表于 2022-5-3 10:07
  外界分析认为,西班牙王室突然公布国王个人资产,主要是为了恢复民众对王室的信任,增加王室财务透明 ...


                               
登录/注册后可看大图
  ▲当地时间2020年10月12日,西班牙马德里,西班牙庆祝国庆,国王费利佩六世偕王后莱蒂齐亚以及两位公主出席庆祝活动。图/IC photo
回复 支持 反对

使用道具 举报

该用户从未签到

1645

主题

28万

回帖

31万

积分

贵宾

Rank: 7Rank: 7Rank: 7Rank: 7Rank: 7Rank: 7Rank: 7

花潮美女鼠牛虎兔龙蛇马羊猴鸡狗猪春风拂面星星情怀七彩绚丽王者至尊妙笔生花共看流星我心永远幸福快乐指尖上的流年花潮贵宾

 楼主| 发表于 2022-5-3 10:08 | 显示全部楼层
毋问我从哪里来 发表于 2022-5-3 10:08
  ▲当地时间2020年10月12日,西班牙马德里,西班牙庆祝国庆,国王费利佩六世偕王后莱蒂齐亚以及两位公 ...

  ━━━━━
  新法令要求王室公开透明
  费利佩六世公布个人资产的第二天,西班牙政府通过了一项新的法令。
  据西班牙The Local报道,西班牙首相佩德罗·桑切斯领导的政府4月26日通过了一项法令,要求王室方面每季度都必须公布其财务状况,并公开招标情况。

回复 支持 反对

使用道具 举报

该用户从未签到

1645

主题

28万

回帖

31万

积分

贵宾

Rank: 7Rank: 7Rank: 7Rank: 7Rank: 7Rank: 7Rank: 7

花潮美女鼠牛虎兔龙蛇马羊猴鸡狗猪春风拂面星星情怀七彩绚丽王者至尊妙笔生花共看流星我心永远幸福快乐指尖上的流年花潮贵宾

 楼主| 发表于 2022-5-3 10:08 | 显示全部楼层
毋问我从哪里来 发表于 2022-5-3 10:08
  ━━━━━  新法令要求王室公开透明  费利佩六世公布个人资产的第二天,西班牙政府通过了一项新 ...

  根据该法令,王室的财务账户须接受审计法院的审查,王室高级官员在上任和离任时也必须公开其个人资产情况。
  此外,王室成员包括国王收到的礼物将被登记,之后上交国家或是捐赠给慈善机构,或者成为王室的财产。

回复 支持 反对

使用道具 举报

该用户从未签到

1645

主题

28万

回帖

31万

积分

贵宾

Rank: 7Rank: 7Rank: 7Rank: 7Rank: 7Rank: 7Rank: 7

花潮美女鼠牛虎兔龙蛇马羊猴鸡狗猪春风拂面星星情怀七彩绚丽王者至尊妙笔生花共看流星我心永远幸福快乐指尖上的流年花潮贵宾

 楼主| 发表于 2022-5-3 10:09 | 显示全部楼层
毋问我从哪里来 发表于 2022-5-3 10:08
  根据该法令,王室的财务账户须接受审计法院的审查,王室高级官员在上任和离任时也必须公开其个人资产 ...

  西班牙负责王室关系的大臣菲利克斯·波拉诺斯26日在新闻发布会上表示,这是西班牙王室“现代化进程中非常重要的一步……王室在透明度方面向前迈进了一步”,是“西班牙公民要求王室、要求政府迈出的一步”。
回复 支持 反对

使用道具 举报

该用户从未签到

1645

主题

28万

回帖

31万

积分

贵宾

Rank: 7Rank: 7Rank: 7Rank: 7Rank: 7Rank: 7Rank: 7

花潮美女鼠牛虎兔龙蛇马羊猴鸡狗猪春风拂面星星情怀七彩绚丽王者至尊妙笔生花共看流星我心永远幸福快乐指尖上的流年花潮贵宾

 楼主| 发表于 2022-5-3 10:09 | 显示全部楼层
毋问我从哪里来 发表于 2022-5-3 10:09
  西班牙负责王室关系的大臣菲利克斯·波拉诺斯26日在新闻发布会上表示,这是西班牙王室“现代化进程中 ...

  波拉诺斯还表示,这项法令让西班牙王室达到了欧洲王室的最高标准。据路透社报道,其他欧洲王室——如英国王室、比利时王室,很早就开始实施类似的透明化举措。
  外界分析认为,西班牙王室和政府近期的举措,主要是为了恢复民众对王室的信任。

回复 支持 反对

使用道具 举报

该用户从未签到

1645

主题

28万

回帖

31万

积分

贵宾

Rank: 7Rank: 7Rank: 7Rank: 7Rank: 7Rank: 7Rank: 7

花潮美女鼠牛虎兔龙蛇马羊猴鸡狗猪春风拂面星星情怀七彩绚丽王者至尊妙笔生花共看流星我心永远幸福快乐指尖上的流年花潮贵宾

 楼主| 发表于 2022-5-3 10:09 | 显示全部楼层
毋问我从哪里来 发表于 2022-5-3 10:09
  波拉诺斯还表示,这项法令让西班牙王室达到了欧洲王室的最高标准。据路透社报道,其他欧洲王室——如 ...

  此前,多名西班牙王室成员曾卷入财务丑闻。其中最引人关注的是费利佩六世的父亲、前任西班牙国王胡安·卡洛斯一世。胡安·卡洛斯一世2014年就因为多项丑闻宣布退位,2020年8月起更是因为陷入税务诈骗和洗钱指控自我流放至阿联酋,至今仍未归国。
回复 支持 反对

使用道具 举报

该用户从未签到

1645

主题

28万

回帖

31万

积分

贵宾

Rank: 7Rank: 7Rank: 7Rank: 7Rank: 7Rank: 7Rank: 7

花潮美女鼠牛虎兔龙蛇马羊猴鸡狗猪春风拂面星星情怀七彩绚丽王者至尊妙笔生花共看流星我心永远幸福快乐指尖上的流年花潮贵宾

 楼主| 发表于 2022-5-3 10:10 | 显示全部楼层
毋问我从哪里来 发表于 2022-5-3 10:09
  此前,多名西班牙王室成员曾卷入财务丑闻。其中最引人关注的是费利佩六世的父亲、前任西班牙国王胡安 ...

  即位以来,费利佩六世“开启了王室现代化之路,使其配得上国民的尊重和信任”,“在这种服务精神和对公民承诺的指导下,国王陛下今天决定公开其资产。”西班牙王室在声明中称。
  据路透社报道,此次公开个人资产情况是费利佩六世主动提出的。

回复 支持 反对

使用道具 举报

该用户从未签到

1645

主题

28万

回帖

31万

积分

贵宾

Rank: 7Rank: 7Rank: 7Rank: 7Rank: 7Rank: 7Rank: 7

花潮美女鼠牛虎兔龙蛇马羊猴鸡狗猪春风拂面星星情怀七彩绚丽王者至尊妙笔生花共看流星我心永远幸福快乐指尖上的流年花潮贵宾

 楼主| 发表于 2022-5-3 10:10 | 显示全部楼层
毋问我从哪里来 发表于 2022-5-3 10:10
  即位以来,费利佩六世“开启了王室现代化之路,使其配得上国民的尊重和信任”,“在这种服务精神和对 ...

  费利佩六世在公开个人资产的同时发布了一则声明,称“今天,民众比以往任何时候都更有理由要求用道德伦理准则来启发,甚至主导我们的公共生活”,“作为国家元首,国王不仅应成为所有民众这一公正、合法要求的指引,也应成为一名公仆”。
回复 支持 反对

使用道具 举报

该用户从未签到

1645

主题

28万

回帖

31万

积分

贵宾

Rank: 7Rank: 7Rank: 7Rank: 7Rank: 7Rank: 7Rank: 7

花潮美女鼠牛虎兔龙蛇马羊猴鸡狗猪春风拂面星星情怀七彩绚丽王者至尊妙笔生花共看流星我心永远幸福快乐指尖上的流年花潮贵宾

 楼主| 发表于 2022-5-3 10:10 | 显示全部楼层
毋问我从哪里来 发表于 2022-5-3 10:10
  费利佩六世在公开个人资产的同时发布了一则声明,称“今天,民众比以往任何时候都更有理由要求用道德 ...


                               
登录/注册后可看大图
  ▲当地时间2020年10月12日,西班牙马德里,西班牙庆祝国庆,国王费利佩六世偕王后莱蒂齐亚以及两位公主出席庆祝活动。图/IC photo
回复 支持 反对

使用道具 举报

该用户从未签到

1645

主题

28万

回帖

31万

积分

贵宾

Rank: 7Rank: 7Rank: 7Rank: 7Rank: 7Rank: 7Rank: 7

花潮美女鼠牛虎兔龙蛇马羊猴鸡狗猪春风拂面星星情怀七彩绚丽王者至尊妙笔生花共看流星我心永远幸福快乐指尖上的流年花潮贵宾

 楼主| 发表于 2022-5-3 10:10 | 显示全部楼层
毋问我从哪里来 发表于 2022-5-3 10:10
  ▲当地时间2020年10月12日,西班牙马德里,西班牙庆祝国庆,国王费利佩六世偕王后莱蒂齐亚以及两位公 ...

  ━━━━━
  宣布放弃继承父亲个人遗产
  费利佩六世的个人资产是他自己挣来的。
  西班牙王室在声明中称,国王的资产主要来自于过去25年时间内他获得的报酬,最初是作为亚斯都里阿斯王子(Prince of Asturias),2014年以来是作为国王。

回复 支持 反对

使用道具 举报

您需要登录后才可以回帖 登录 | 立即注册

本版积分规则

小黑屋|手机版|Archiver|服务支持:DZ动力|huachaowang.com Inc. ( 蜀ICP备17032287号-1 )

GMT+8, 2025-12-21 23:06 , Processed in 0.223382 second(s), 22 queries .

Powered by Discuz! X3.4

© 2001-2013 Comsenz Inc.

快速回复 返回顶部 返回列表