花潮论坛

搜索
热搜: 活动 交友 discuz

[其他] 奇人奇事,奇风异俗,奇闻骇事,趣闻怪谈,恐怖灵异,不可思议之事物...

[复制链接]

该用户从未签到

1645

主题

28万

回帖

31万

积分

贵宾

Rank: 7Rank: 7Rank: 7Rank: 7Rank: 7Rank: 7Rank: 7

花潮美女鼠牛虎兔龙蛇马羊猴鸡狗猪春风拂面星星情怀七彩绚丽王者至尊妙笔生花共看流星我心永远幸福快乐指尖上的流年花潮贵宾

发表于 2022-6-23 11:32 | 显示全部楼层
毋问我从哪里来 发表于 2022-6-23 11:32
  ——唐山市公安局路北分局局长被查  在全力推进案件侦办工作的同时,公安警务督察部门会同纪检监察 ...

  唐山烧烤店打人案时间线
  6月10日凌晨2点40分许,唐山市公安局路北分局机场路派出所辖区某烧烤店发生一起寻衅滋事、暴力殴打他人案件,引发广泛关注。
  10日下午,唐山市公安局路北分局通报该案件,通报称警方已经锁定嫌疑人,正在全力实施抓捕。

  11日下午,唐山市公安局路北分局通报,该案九名涉案人员已全部归案。案件正在进一步侦办中。
  11日晚,河北省廊坊市公安局广阳分局官方微博通报,根据省公安厅指定管辖,发生在唐山市路北区某烧烤店的寻衅滋事、暴力殴打他人案件,由廊坊市公安局广阳分局侦查办理。

回复 支持 反对

使用道具 举报

该用户从未签到

1645

主题

28万

回帖

31万

积分

贵宾

Rank: 7Rank: 7Rank: 7Rank: 7Rank: 7Rank: 7Rank: 7

花潮美女鼠牛虎兔龙蛇马羊猴鸡狗猪春风拂面星星情怀七彩绚丽王者至尊妙笔生花共看流星我心永远幸福快乐指尖上的流年花潮贵宾

发表于 2022-6-23 11:32 | 显示全部楼层
毋问我从哪里来 发表于 2022-6-23 11:32
  唐山烧烤店打人案时间线  6月10日凌晨2点40分许,唐山市公安局路北分局机场路派出所辖区某烧烤店发 ...

  12日上午,河北“廊坊公安”公众号12日发布警情通报:经廊坊市广阳区人民检察院批准,陈继志等9名犯罪嫌疑人已由廊坊市公安局广阳分局执行逮捕。
  12日下午,唐山市召开夏季社会治安整治“雷霆风暴”专项行动动员部署大会,唐山市委、市政府决定,从即日起开展为期半个月的夏季社会治安整治“雷霆风暴”专项行动。
  21日,河北省公安厅发布《关于陈某志等涉嫌寻衅滋事、暴力殴打他人等案件侦办进展情况的通报》,公布受伤女子伤情和更多案件细节。通报指出,唐山市公安局对路北分局副局长李某予以免职。
  来源:河北省纪委监委网站、@河北公安网络发言人

回复 支持 反对

使用道具 举报

该用户从未签到

1645

主题

28万

回帖

31万

积分

贵宾

Rank: 7Rank: 7Rank: 7Rank: 7Rank: 7Rank: 7Rank: 7

花潮美女鼠牛虎兔龙蛇马羊猴鸡狗猪春风拂面星星情怀七彩绚丽王者至尊妙笔生花共看流星我心永远幸福快乐指尖上的流年花潮贵宾

发表于 2022-6-23 11:33 | 显示全部楼层
毋问我从哪里来 发表于 2022-6-23 11:32
  12日上午,河北“廊坊公安”公众号12日发布警情通报:经廊坊市广阳区人民检察院批准,陈继志等9名犯 ...

河北通报唐山打人案细节,还有案中案!

2022年06月21日 10:49 封面新闻

  据“河北公安”21日消息,河北省公安厅通报关于陈某志等涉嫌寻衅滋事、暴力殴打他人等案件侦办进展情况。通报内容如下:

                               
登录/注册后可看大图



回复 支持 反对

使用道具 举报

该用户从未签到

1645

主题

28万

回帖

31万

积分

贵宾

Rank: 7Rank: 7Rank: 7Rank: 7Rank: 7Rank: 7Rank: 7

花潮美女鼠牛虎兔龙蛇马羊猴鸡狗猪春风拂面星星情怀七彩绚丽王者至尊妙笔生花共看流星我心永远幸福快乐指尖上的流年花潮贵宾

发表于 2022-6-23 11:34 | 显示全部楼层
毋问我从哪里来 发表于 2022-6-23 11:33
河北通报唐山打人案细节,还有案中案!

2022年06月21日 10:49 封面新闻

  唐山市公安局路北分局局长马爱军等人
  接受审查调查
  河北省纪检监察机关对唐山市某烧烤店寻衅滋事、暴力殴打他人案件及其他相关案件涉及的公职人员涉嫌严重违纪违法问题,依纪依法开展审查调查。
  目前,经河北省纪委监委指定管辖,唐山市路北区政府党组成员、副区长,市公安局路北分局党委书记、局长马爱军,正接受廊坊市纪委监委纪律审查和监察调查。经唐山市纪委监委指定管辖,唐山市公安局路北分局机场路派出所所长胡斌、长虹道警务站副站长韩志勇、机场路派出所民警陈志伟、光明里派出所原所长范立峰,正分别接受唐山市曹妃甸区纪委监委、唐山市丰南区纪委监委纪律审查和监察调查。
  来源:央视新闻、河北公安微信公众号、河北省纪委监委网站

回复 支持 反对

使用道具 举报

该用户从未签到

1645

主题

28万

回帖

31万

积分

贵宾

Rank: 7Rank: 7Rank: 7Rank: 7Rank: 7Rank: 7Rank: 7

花潮美女鼠牛虎兔龙蛇马羊猴鸡狗猪春风拂面星星情怀七彩绚丽王者至尊妙笔生花共看流星我心永远幸福快乐指尖上的流年花潮贵宾

发表于 2022-6-23 11:40 | 显示全部楼层
曾公开谎称“接警后5分钟赶到”的唐山民警,被查了

2022年06月21日 13:48 北京青年报

[url=]

                               
登录/注册后可看大图
[/url]



  6月21日,河北省公安厅通报唐山烧烤店打人案件侦办进展,发布关于陈某志等涉嫌寻衅滋事、暴力殴打他人的情况。

回复 支持 反对

使用道具 举报

该用户从未签到

1645

主题

28万

回帖

31万

积分

贵宾

Rank: 7Rank: 7Rank: 7Rank: 7Rank: 7Rank: 7Rank: 7

花潮美女鼠牛虎兔龙蛇马羊猴鸡狗猪春风拂面星星情怀七彩绚丽王者至尊妙笔生花共看流星我心永远幸福快乐指尖上的流年花潮贵宾

发表于 2022-6-23 11:40 | 显示全部楼层
毋问我从哪里来 发表于 2022-6-23 11:40
曾公开谎称“接警后5分钟赶到”的唐山民警,被查了

2022年06月21日 13:48 北京青年报

  同一天,河北省纪委监委通报,经指定管辖,唐山市路北区副区长、市公安局路北分局局长马爱军等5名公职人员,涉嫌严重违纪违法被查。

                               
登录/注册后可看大图




回复 支持 反对

使用道具 举报

该用户从未签到

1645

主题

28万

回帖

31万

积分

贵宾

Rank: 7Rank: 7Rank: 7Rank: 7Rank: 7Rank: 7Rank: 7

花潮美女鼠牛虎兔龙蛇马羊猴鸡狗猪春风拂面星星情怀七彩绚丽王者至尊妙笔生花共看流星我心永远幸福快乐指尖上的流年花潮贵宾

发表于 2022-6-23 11:40 | 显示全部楼层
毋问我从哪里来 发表于 2022-6-23 11:40
  同一天,河北省纪委监委通报,经指定管辖,唐山市路北区副区长、市公安局路北分局局长马爱军等5名公 ...

  被查民警曾接受采访 称接警后5分钟赶到

  政知君注意到,被查的5名公职人员中,包括唐山市公安局路北分局机场路派出所民警陈志伟。
  陈志伟此前曾接受总台记者采访。
  2022年6月12日,中央广电总台中国之声发布《警方回应烧烤店打人案:接警后5分钟赶到,5名嫌疑人有前科》一文。
  上述报道中提到,唐山市公安局路北分局机场路派出所民警陈志伟介绍,受伤的四名女子其中两人伤情较重,在辖区某医院接受治疗,伤情稳定;另两名女子伤势较轻,未住院治疗。
  “6月10日凌晨02:41,我单位接到110指挥中心派警,接到报警后,我单位02:46左右赶到现场,第一时间询问现场人员,了解案发经过。案发后,打人男子均逃离了现场。”
  不过,陈志伟的这一说法与6月21日河北省公安厅通报的情况有出入。
  河北省公安厅的通报中提到,唐山市公安局路北分局机场路派出所民警率辅警于3时09分赶到现场开展处置工作。

回复 支持 反对

使用道具 举报

该用户从未签到

1645

主题

28万

回帖

31万

积分

贵宾

Rank: 7Rank: 7Rank: 7Rank: 7Rank: 7Rank: 7Rank: 7

花潮美女鼠牛虎兔龙蛇马羊猴鸡狗猪春风拂面星星情怀七彩绚丽王者至尊妙笔生花共看流星我心永远幸福快乐指尖上的流年花潮贵宾

发表于 2022-6-23 11:41 | 显示全部楼层
毋问我从哪里来 发表于 2022-6-23 11:40
  被查民警曾接受采访 称接警后5分钟赶到
  政知君注意到,被查的5名公职人员中,包括唐山市公安局 ...

  具体情况是:
  6月10日凌晨,陈某志等5人与陈某亮等4人在唐山市路北区某烧烤店聚餐饮酒。期间,2时40分,陈某志对下班后在同店就餐的王某某(女,31岁)进行骚扰,遭拒后伙同马某齐(男,25岁)、陈某亮等人,对王某某、刘某某(女,29岁)等4人进行殴打,2时47分逃离,2时55分4名被害人由120送医。2时41分接群众报警后,唐山市公安局路北分局机场路派出所民警率辅警于3时09分赶到现场开展处置工作。
  河北省公安厅提到,公安警务督察部门会同纪检监察机关及时介入,对出警不及时、执法不规范及严重违纪违法问题开展深入调查,目前已有警务人员接受纪律审查和监察调查,唐山市公安局对路北分局副局长李某予以免职。

回复 支持 反对

使用道具 举报

该用户从未签到

1645

主题

28万

回帖

31万

积分

贵宾

Rank: 7Rank: 7Rank: 7Rank: 7Rank: 7Rank: 7Rank: 7

花潮美女鼠牛虎兔龙蛇马羊猴鸡狗猪春风拂面星星情怀七彩绚丽王者至尊妙笔生花共看流星我心永远幸福快乐指尖上的流年花潮贵宾

发表于 2022-6-23 11:41 | 显示全部楼层
毋问我从哪里来 发表于 2022-6-23 11:41
  具体情况是:  6月10日凌晨,陈某志等5人与陈某亮等4人在唐山市路北区某烧烤店聚餐饮酒。期间,2时 ...

  陈某志曾涉非法拘禁案 被查的原所长曾专门成立破案小组
  还有一个细节值得关注。
  根据通报,唐山打人案嫌疑人案发前在酒店网络赌博洗钱。
  2022年6月7日,陈某亮(男,43岁)等4人从江苏驾车至河北唐山,与陈某志(男,41岁)等人合谋实施网络赌博洗钱违法犯罪活动。
  通报中还提到,2015年12月12日,陈某志以追讨索要债务为由,指使刘某、高某、侯某亮、王某对商某凯实施殴打后非法拘禁,经伤情鉴定商某凯为轻伤。2018年9月23日,陈某志明知他人向其抵债的轿车为盗抢车辆,仍指使么某宇、范某松隐瞒事实将该车质押贷款14.8万元。

回复 支持 反对

使用道具 举报

该用户从未签到

1645

主题

28万

回帖

31万

积分

贵宾

Rank: 7Rank: 7Rank: 7Rank: 7Rank: 7Rank: 7Rank: 7

花潮美女鼠牛虎兔龙蛇马羊猴鸡狗猪春风拂面星星情怀七彩绚丽王者至尊妙笔生花共看流星我心永远幸福快乐指尖上的流年花潮贵宾

发表于 2022-6-23 11:41 | 显示全部楼层
毋问我从哪里来 发表于 2022-6-23 11:41
  陈某志曾涉非法拘禁案 被查的原所长曾专门成立破案小组  还有一个细节值得关注。  根据通报,唐 ...

  河北省公安厅的通报提到,公安机关发现陈某志、陈某亮、沈某俊、马某齐、李某等人其他寻衅滋事、聚众斗殴、开设赌场等违法犯罪线索,相关人员是否涉嫌黑恶组织犯罪,目前正在加紧侦查调查。
  另据南方都市报报道,一个名为“路北巡控”的美篇账号曾在2019年7月3日发布名为“110那些事——光明里派出所抓获一名涉嫌非法拘禁的网上逃犯”的文章。
  该篇文章提到,时任光明里派出所所长范立峰当时针对此案专门成立破案小组。
  2022年6月21日,河北省纪委监委网站通报称,河北省纪检监察机关对唐山市某烧烤店寻衅滋事、暴力殴打他人案件及其他相关案件涉及的公职人员涉嫌严重违纪违法问题,依纪依法开展审查调查。
  通报中提到,光明里派出所原所长范立峰正接受纪律审查和监察调查。
  资料 | 新华社 人民网 央视 南方都市报等

回复 支持 反对

使用道具 举报

该用户从未签到

1645

主题

28万

回帖

31万

积分

贵宾

Rank: 7Rank: 7Rank: 7Rank: 7Rank: 7Rank: 7Rank: 7

花潮美女鼠牛虎兔龙蛇马羊猴鸡狗猪春风拂面星星情怀七彩绚丽王者至尊妙笔生花共看流星我心永远幸福快乐指尖上的流年花潮贵宾

发表于 2022-6-23 11:42 | 显示全部楼层
毋问我从哪里来 发表于 2022-6-23 11:41
  河北省公安厅的通报提到,公安机关发现陈某志、陈某亮、沈某俊、马某齐、李某等人其他寻衅滋事、聚众 ...

  此前报道
  警方回应烧烤店打人案:接警后5分钟赶到,5名嫌疑人有前科(环球时报)
  河北唐山某烧烤店发生的涉嫌寻衅滋事、暴力殴打他人案件引发社会关注。目前,该案9名涉案人员已全部归案。11日晚间,河北省廊坊市公安局广阳分局通报称,根据河北省公安厅指定管辖,发生在唐山市路北区某烧烤店的寻衅滋事、暴力殴打他人案件由廊坊市公安局广阳分局侦查办理。
  昨天下午,唐山公安部门接受了总台记者采访。此外,有报警者也接受了采访,讲述了案发时的详细情况。类似案件在法律上将如何处理?施暴者可能面临怎样的法律制裁?

回复 支持 反对

使用道具 举报

该用户从未签到

1645

主题

28万

回帖

31万

积分

贵宾

Rank: 7Rank: 7Rank: 7Rank: 7Rank: 7Rank: 7Rank: 7

花潮美女鼠牛虎兔龙蛇马羊猴鸡狗猪春风拂面星星情怀七彩绚丽王者至尊妙笔生花共看流星我心永远幸福快乐指尖上的流年花潮贵宾

发表于 2022-6-23 11:42 | 显示全部楼层
毋问我从哪里来 发表于 2022-6-23 11:42
  此前报道  警方回应烧烤店打人案:接警后5分钟赶到,5名嫌疑人有前科(环球时报)  河北唐山某烧 ...

  9名涉案人员被刑事拘留
  其中多人有前科劣迹
  据警方通报,9名涉案人员中有5人在11日凌晨被抓获,另外4名涉案人员11日在江苏某地服务区弃车,翻越高速护栏逃跑过程中陆续被抓获。其中,最后一名涉案人员沈某俊11日下午在距离弃车现场西北方向约2公里处的一处茂密草丛里被发现。
  唐山市公安局路北分局副局长邢涛介绍说:“在江苏警方的大力协助下,我们用了12个小时的时间,最终将4名潜逃至江苏某地的涉案人员成功抓捕。至此,9名涉案人员全部到案。”
  9名涉案人员以涉嫌寻衅滋事被刑事拘留,警方初步查明,涉案人员中多人有前科劣迹。邢涛介绍,有前科劣迹的5名涉案人员,其前科多为寻衅滋事、非法拘禁、故意伤害等。

回复 支持 反对

使用道具 举报

该用户从未签到

1645

主题

28万

回帖

31万

积分

贵宾

Rank: 7Rank: 7Rank: 7Rank: 7Rank: 7Rank: 7Rank: 7

花潮美女鼠牛虎兔龙蛇马羊猴鸡狗猪春风拂面星星情怀七彩绚丽王者至尊妙笔生花共看流星我心永远幸福快乐指尖上的流年花潮贵宾

发表于 2022-6-23 11:42 | 显示全部楼层
毋问我从哪里来 发表于 2022-6-23 11:42
  9名涉案人员被刑事拘留  其中多人有前科劣迹  据警方通报,9名涉案人员中有5人在11日凌晨被抓获 ...

  目击者拍下现场视频取证
  报警后肇事者已经跑掉
  记者了解到,现场有多名目击者曾拨打110报警电话。其中一名目击者向记者详细讲述了他看到的事件经过。
  这名目击者说,自己在玩手机的时候,突然听到店里很明显的打砸声,“肇事男子拖着一位女生的头发,把她给拽出来了。这个过程中他的朋友不停地拿酒瓶往女生的头上砸。”

回复 支持 反对

使用道具 举报

该用户从未签到

1645

主题

28万

回帖

31万

积分

贵宾

Rank: 7Rank: 7Rank: 7Rank: 7Rank: 7Rank: 7Rank: 7

花潮美女鼠牛虎兔龙蛇马羊猴鸡狗猪春风拂面星星情怀七彩绚丽王者至尊妙笔生花共看流星我心永远幸福快乐指尖上的流年花潮贵宾

发表于 2022-6-23 11:43 | 显示全部楼层
毋问我从哪里来 发表于 2022-6-23 11:42
  目击者拍下现场视频取证  报警后肇事者已经跑掉  记者了解到,现场有多名目击者曾拨打110报警电 ...

  这名目击者告诉记者,他用手机拍下十几秒的现场视频取证,之后去稍远的地方拨打了110报警电话。
  “所有上去阻拦的,说句话的,他们就会直接一耳光,或者拿着酒瓶往脑袋上砸。我们一桌子人加上我只有三个男生,只有一个办法就是赶紧报警,我取完证之后,偷着去很远的一个店里边报警。”
  这位目击者说,等他报完警回到烧烤店,肇事者已经跑掉,他们一行人等到120和警方到达现场才离开。
  “报警回来我们的人都在那儿,女生都吓得不行了。一共也就不到4分钟,肇事者已经都跑掉了,所有事情发生得非常快,现场的人都还在一个震惊中的状态。120很快就到了,派出所民警也马上到了,他们就直接找店家看视频。”

回复 支持 反对

使用道具 举报

该用户从未签到

1645

主题

28万

回帖

31万

积分

贵宾

Rank: 7Rank: 7Rank: 7Rank: 7Rank: 7Rank: 7Rank: 7

花潮美女鼠牛虎兔龙蛇马羊猴鸡狗猪春风拂面星星情怀七彩绚丽王者至尊妙笔生花共看流星我心永远幸福快乐指尖上的流年花潮贵宾

发表于 2022-6-23 11:43 | 显示全部楼层
毋问我从哪里来 发表于 2022-6-23 11:43
  这名目击者告诉记者,他用手机拍下十几秒的现场视频取证,之后去稍远的地方拨打了110报警电话。   ...

  记者:女生被送上120的时候还有意识吗?目击者:她一直在哭,能听到哭声、说话,说明还有意识。
  唐山市公安局路北分局机场路派出所民警陈志伟介绍,受伤的四名女子其中两人伤情较重,在辖区某医院接受治疗,伤情稳定;另两名女子伤势较轻,未住院治疗。
  “6月10日凌晨02:41,我单位接到110指挥中心派警,接到报警后,我单位02:46左右赶到现场,第一时间询问现场人员,了解案发经过。案发后,打人男子均逃离了现场。”
  唐山市妇联方面表示,后续会根据受害者的要求和需求提供帮助。

回复 支持 反对

使用道具 举报

该用户从未签到

1645

主题

28万

回帖

31万

积分

贵宾

Rank: 7Rank: 7Rank: 7Rank: 7Rank: 7Rank: 7Rank: 7

花潮美女鼠牛虎兔龙蛇马羊猴鸡狗猪春风拂面星星情怀七彩绚丽王者至尊妙笔生花共看流星我心永远幸福快乐指尖上的流年花潮贵宾

发表于 2022-6-23 11:43 | 显示全部楼层
毋问我从哪里来 发表于 2022-6-23 11:43
  记者:女生被送上120的时候还有意识吗?目击者:她一直在哭,能听到哭声、说话,说明还有意识。   ...

  专家:涉嫌寻衅滋事罪或故意伤害罪
  寻衅滋事罪可以兜底适用

  目前,涉案人员后续可能会面临什么样的惩罚是社会关注的焦点。中国政法大学刑事司法学院教授阮齐林认为,从目前的视频来看,打人者涉嫌构成寻衅滋事罪或故意伤害罪。
  围绕着这一案件,有观点认为,我国刑法中,如果涉嫌故意伤害罪,但鉴定结果只是导致轻微伤的话,是无法定罪的。阮齐林解释,一般打架斗殴的案件,伤情鉴定是否构成轻伤对能否定罪十分重要,但在唐山殴打女性案件中,寻衅滋事罪可以兜底适用。

回复 支持 反对

使用道具 举报

该用户从未签到

1645

主题

28万

回帖

31万

积分

贵宾

Rank: 7Rank: 7Rank: 7Rank: 7Rank: 7Rank: 7Rank: 7

花潮美女鼠牛虎兔龙蛇马羊猴鸡狗猪春风拂面星星情怀七彩绚丽王者至尊妙笔生花共看流星我心永远幸福快乐指尖上的流年花潮贵宾

发表于 2022-6-23 11:43 | 显示全部楼层
毋问我从哪里来 发表于 2022-6-23 11:43
  专家:涉嫌寻衅滋事罪或故意伤害罪  寻衅滋事罪可以兜底适用
  目前,涉案人员后续可能会面临什 ...

  阮齐林认为,在定罪量刑上,最终可能择一重罪论处。
  构成寻衅滋事罪,是五年以下有期徒刑、拘役、管制,法定最高刑就是五年以下;如果造成轻伤的,同时又构成故意伤害罪,但是它是一个打人行为造成的,同时构成了故意伤害罪和寻衅滋事罪,是择一重罪定罪处罚。
  如果是故意伤害罪,轻伤是三年以下,寻衅滋事是五年以下,定重应该定寻衅滋事罪重一些;如果是重伤的结果,根据法律规定,三年以上十年以下量刑,最高刑是十年。因此定故意伤害罪比寻衅滋事罪就要重了,那么罪名就是故意伤害罪。

回复 支持 反对

使用道具 举报

该用户从未签到

1645

主题

28万

回帖

31万

积分

贵宾

Rank: 7Rank: 7Rank: 7Rank: 7Rank: 7Rank: 7Rank: 7

花潮美女鼠牛虎兔龙蛇马羊猴鸡狗猪春风拂面星星情怀七彩绚丽王者至尊妙笔生花共看流星我心永远幸福快乐指尖上的流年花潮贵宾

发表于 2022-6-23 11:44 | 显示全部楼层
毋问我从哪里来 发表于 2022-6-23 11:41
  河北省公安厅的通报提到,公安机关发现陈某志、陈某亮、沈某俊、马某齐、李某等人其他寻衅滋事、聚众 ...

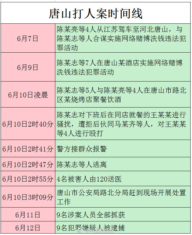
唐山打人案精确时间线

2022年06月21日 11:47 中国新闻网


                               
登录/注册后可看大图

回复 支持 反对

使用道具 举报

该用户从未签到

1645

主题

28万

回帖

31万

积分

贵宾

Rank: 7Rank: 7Rank: 7Rank: 7Rank: 7Rank: 7Rank: 7

花潮美女鼠牛虎兔龙蛇马羊猴鸡狗猪春风拂面星星情怀七彩绚丽王者至尊妙笔生花共看流星我心永远幸福快乐指尖上的流年花潮贵宾

发表于 2022-6-23 11:46 | 显示全部楼层
毋问我从哪里来 发表于 2022-6-23 11:44
唐山打人案精确时间线

2022年06月21日 11:47 中国新闻网

唐山烧烤店打人案件通报4名受害者中两人为轻伤

2022年06月22日 01:00 新京报

  6月10日凌晨,唐山市路北区某烧烤店发生一起寻衅滋事、暴力殴打他人案件,造成恶劣影响,引发广泛关注。6月21日,河北省公安厅通报唐山烧烤店打人案件侦办进展,受害者中2人被鉴定为轻伤(二级)、2人被鉴定为轻微伤。公安机关还发现犯罪嫌疑人陈某志等人其他违法犯罪线索,相关人员是否涉嫌黑恶组织犯罪,目前正在加紧侦查调查。
回复 支持 反对

使用道具 举报

该用户从未签到

1645

主题

28万

回帖

31万

积分

贵宾

Rank: 7Rank: 7Rank: 7Rank: 7Rank: 7Rank: 7Rank: 7

花潮美女鼠牛虎兔龙蛇马羊猴鸡狗猪春风拂面星星情怀七彩绚丽王者至尊妙笔生花共看流星我心永远幸福快乐指尖上的流年花潮贵宾

发表于 2022-6-23 11:46 | 显示全部楼层
毋问我从哪里来 发表于 2022-6-23 11:46
唐山烧烤店打人案件通报4名受害者中两人为轻伤

2022年06月22日 01:00 新京报

  关注 1
  案发前嫌犯实施网络赌博洗钱犯罪活动
  河北省公安厅通报称,案发后河北省委、省政府、公安部要求迅速查清全案,依法严惩犯罪。河北省公安厅组织指挥案件侦办并指定异地管辖,公安部迅速派出专家组一线指导督导。唐山、廊坊等地公安机关迅速行动,经全力工作,目前案件侦办取得阶段性进展。

回复 支持 反对

使用道具 举报

您需要登录后才可以回帖 登录 | 立即注册

本版积分规则

小黑屋|手机版|Archiver|服务支持:DZ动力|huachaowang.com Inc. ( 蜀ICP备17032287号-1 )

GMT+8, 2025-12-22 08:28 , Processed in 0.087903 second(s), 23 queries .

Powered by Discuz! X3.4

© 2001-2013 Comsenz Inc.

快速回复 返回顶部 返回列表