花潮论坛

搜索
热搜: 活动 交友 discuz

[时事新闻] 离婚结婚比哪个省份更高?黑龙江高达63% 北京57%

[复制链接]

该用户从未签到

1644

主题

23万

回帖

26万

积分

版主

Rank: 7Rank: 7Rank: 7Rank: 7Rank: 7Rank: 7Rank: 7

花潮美女鼠牛虎兔龙蛇马羊猴鸡狗猪多彩人生火热情怀优雅迷人缤纷心情蝴蝶情怀心曲飞扬星星情怀七彩绚丽相遇之美花好月圆心香一瓣飞龙在天王者至尊生财有道大将风范天籁妙音妙笔生花共看流星风雨同行我心永远幸福快乐前途似锦花潮版主

 楼主| 发表于 2021-5-20 20:37 | 显示全部楼层
驻在平安夜前夕 发表于 2021-5-20 20:37
根据国家统计局公布的数据,从1990年至2017年,我国育龄妇女平均初婚年龄推迟4岁多,从21.4岁提高到25.7 ...

为年轻人创造更好的婚育条件
多位受访专家表示,对年轻人的家庭生活,应尊重多元化、多样化的个人选择,对独居人群给予更多的包容和理解。
与此同时,结婚人数降低带来的负面效应也应引起足够重视。结婚和生育密切相关,结婚率降低会影响人口出生率,进而影响经济社会发展。
“结婚是家事也是国事,我们的社会应该为年轻人创造更好的婚育条件。”南开大学人口与发展研究所教授原新建议,要加大对适龄青年的婚育辅导力度,保障他们在孕期、产假、哺乳期期间享有的法定权益。
在完善社会政策的同时,社会还应对年轻人加以引导,帮助他们树立积极的恋爱观、婚姻观和家庭观。专家指出,一些年轻人受自身家庭因素或成长环境影响,对婚姻提不起兴趣,甚至心怀恐惧;对此学校、媒体等应当加强教育引导,帮助他们去除偏见,抵制负面的婚恋观念,形成积极健康的舆论导向。
对那些苦于找不到对象的年轻人,社会各方要努力为他们创造渠道,接触更多适龄青年。专家建议,充分发挥工会、共青团、妇联等群团组织和社会组织的作用,组织单身青年参加文体娱乐、兴趣培养、技能提升、社会服务等健康向上的集体活动,丰富青年交友择偶的机会。

回复 支持 反对

使用道具 举报

该用户从未签到

1644

主题

23万

回帖

26万

积分

版主

Rank: 7Rank: 7Rank: 7Rank: 7Rank: 7Rank: 7Rank: 7

花潮美女鼠牛虎兔龙蛇马羊猴鸡狗猪多彩人生火热情怀优雅迷人缤纷心情蝴蝶情怀心曲飞扬星星情怀七彩绚丽相遇之美花好月圆心香一瓣飞龙在天王者至尊生财有道大将风范天籁妙音妙笔生花共看流星风雨同行我心永远幸福快乐前途似锦花潮版主

 楼主| 发表于 2021-5-20 20:37 | 显示全部楼层
驻在平安夜前夕 发表于 2021-5-20 20:37
为年轻人创造更好的婚育条件多位受访专家表示,对年轻人的家庭生活,应尊重多元化、多样化的个人选择,对 ...


                               
登录/注册后可看大图
(2018年8月12日,河北省唐山市举办第二届京津冀单身青年相亲大会,来自京津冀三地近千名单身青年男女参加。 董钧 摄)
“对于因彩礼等结婚成本高而结不了婚的人群,各方也要有所作为。”中华女子学院党委书记李明舜说,“社会要在传统礼俗和陈规陋习之间划出一条线,旗帜鲜明反对天价彩礼,反对铺张浪费,积极推动移风易俗,树立文明乡风。”(记者马晓媛、李紫薇、高剑飞)

回复 支持 反对

使用道具 举报

该用户从未签到

1644

主题

23万

回帖

26万

积分

版主

Rank: 7Rank: 7Rank: 7Rank: 7Rank: 7Rank: 7Rank: 7

花潮美女鼠牛虎兔龙蛇马羊猴鸡狗猪多彩人生火热情怀优雅迷人缤纷心情蝴蝶情怀心曲飞扬星星情怀七彩绚丽相遇之美花好月圆心香一瓣飞龙在天王者至尊生财有道大将风范天籁妙音妙笔生花共看流星风雨同行我心永远幸福快乐前途似锦花潮版主

 楼主| 发表于 2021-5-21 12:05 | 显示全部楼层
澎湃新闻:婚姻登记跨省通办,让公共服务流动起来

2021年05月19日 17:26 澎湃新闻

  原标题:【社论】婚姻登记跨省通办,让公共服务流动起来

                               
登录/注册后可看大图

  婚姻登记跨省通办,来了!
  近日,经国务院批准,民政部将在辽宁、山东、广东、重庆、四川实施结婚登记和离婚登记“跨省通办”试点,在江苏、河南、湖北武汉、陕西西安实施结婚登记“跨省通办”试点。试点期限为2年,自2021年6月1日起至2023年5月31日止。
  毫无疑问,婚姻登记跨省通办试点的落地,是继身份证全国通办后,基本公共服务实现“随人走”的又一个重要突破。

回复 支持 反对

使用道具 举报

该用户从未签到

1644

主题

23万

回帖

26万

积分

版主

Rank: 7Rank: 7Rank: 7Rank: 7Rank: 7Rank: 7Rank: 7

花潮美女鼠牛虎兔龙蛇马羊猴鸡狗猪多彩人生火热情怀优雅迷人缤纷心情蝴蝶情怀心曲飞扬星星情怀七彩绚丽相遇之美花好月圆心香一瓣飞龙在天王者至尊生财有道大将风范天籁妙音妙笔生花共看流星风雨同行我心永远幸福快乐前途似锦花潮版主

 楼主| 发表于 2021-5-21 12:05 | 显示全部楼层
驻在平安夜前夕 发表于 2021-5-21 12:05
澎湃新闻:婚姻登记跨省通办,让公共服务流动起来

2021年05月19日 17:26 澎湃新闻

  现行《婚姻登记条例》规定,居民结婚、离婚登记都要到男女双方之一的户籍所在地进行办理。这一要求,在当前“流动中国”的大背景下,已与现实愈发脱节。
  如最新公布的人口普查数据显示,2020年,我国有4.93亿人处于“人户分离”的状态,这其中就有相当比例的适婚人群。而据民政部数据,当前全国婚姻登记机关平均每年办理结婚登记1000万对左右、离婚登记近400万对、补领婚姻登记证400万对左右,直接服务近4000万人次。也就是说,必须回户籍地才能进行婚姻登记,影响到亿万人的切身便利,由此令婚姻登记所消耗的不必要的社会成本,不容小视。
  此番试点落地,时机已完全成熟。如婚姻登记信息管理系统目前已实现全国联网。而过去几年,一些地方也分别试点了市域内通办与省内通办,为跨区域服务办理积累了相当经验。在此基础上,通过进一步试点跨省通办,最终过渡到全国“一盘棋”,相信只是时间问题。

  试点的过程就是总结经验、发现问题、完善机制的过程。比如,试点中要注意服务的标准化,避免擅自增加额外的程序要求。同时,一些流动人口、外来人口较多的城市,可能因此出现婚姻登记服务需求陡增的情况,相应的服务能力也要与时俱进。除此之外,随着跨省通办试点的推行,婚姻登记条例中的相关规定也得考虑适时进行修改,为改革的普遍推广创造更好的制度环境。
  “让数据多跑路,民众少跑腿”,已成为大数据时代,公共服务改革的最大社会共识与总体目标。婚姻登记向跨省通办过渡,是改革啃下的又一块“硬骨头”。且考虑到婚姻信息属于公民个人的基础性信息之一,它的跨省通办,还有助于撬动与之绑定的其他公共服务的“流动”办理,可谓意义重大。
  一个“流动的中国”正在加速到来,让婚姻登记服务摆脱户籍限制,随着人口“流动”,也是在公共服务的角度增进社会的婚姻“自由”。而当身份证办理、婚姻登记都陆续跟上“服务随人走”的时代要求,在过去看来“不可思议”的憧憬都一步步变成现实,它也将进一步激发全社会对于公共服务改革继续推进的信心——还有什么公共服务是不能“流动”起来的?

回复 支持 反对

使用道具 举报

该用户从未签到

1644

主题

23万

回帖

26万

积分

版主

Rank: 7Rank: 7Rank: 7Rank: 7Rank: 7Rank: 7Rank: 7

花潮美女鼠牛虎兔龙蛇马羊猴鸡狗猪多彩人生火热情怀优雅迷人缤纷心情蝴蝶情怀心曲飞扬星星情怀七彩绚丽相遇之美花好月圆心香一瓣飞龙在天王者至尊生财有道大将风范天籁妙音妙笔生花共看流星风雨同行我心永远幸福快乐前途似锦花潮版主

 楼主| 发表于 2021-5-21 12:07 | 显示全部楼层
广东试点!婚姻登记将有大变化

2021年05月19日 18:25 新浪新闻综合

  原标题:广东试点!婚姻登记将有大变化
  来源:羊城晚报
  民政部5月19日宣布,国务院同意在辽宁省、山东省、广东省、重庆市、四川省实施内地居民结婚登记和离婚登记“跨省通办”试点,在江苏省、河南省、湖北省武汉市、陕西省西安市实施内地居民结婚登记“跨省通办”试点。
  在试点地区,将内地居民结(离)婚登记由一方当事人常住户口所在地的婚姻登记机关办理,扩大到一方当事人常住户口所在地或者经常居住地婚姻登记机关办理。
  试点期限为2年,自2021年6月1日起至2023年5月31日止。

                               
登录/注册后可看大图




回复 支持 反对

使用道具 举报

该用户从未签到

1644

主题

23万

回帖

26万

积分

版主

Rank: 7Rank: 7Rank: 7Rank: 7Rank: 7Rank: 7Rank: 7

花潮美女鼠牛虎兔龙蛇马羊猴鸡狗猪多彩人生火热情怀优雅迷人缤纷心情蝴蝶情怀心曲飞扬星星情怀七彩绚丽相遇之美花好月圆心香一瓣飞龙在天王者至尊生财有道大将风范天籁妙音妙笔生花共看流星风雨同行我心永远幸福快乐前途似锦花潮版主

 楼主| 发表于 2021-5-21 12:07 | 显示全部楼层
驻在平安夜前夕 发表于 2021-5-21 12:07
广东试点!婚姻登记将有大变化

2021年05月19日 18:25 新浪新闻综合



  国务院关于同意在部分地区开展
  内地居民婚姻登记“跨省通办”试点的批复
  (国函〔2021〕48号)
  民政部:
  你部关于在部分地区开展内地居民婚姻登记“跨省通办”试点工作的请示收悉。现批复如下:
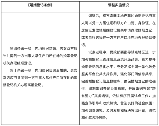
  为加快推进政务服务“跨省通办”,满足群众在非户籍地办理婚姻登记的需求,推进婚姻登记制度改革,增强人民群众获得感、幸福感,同意在辽宁省、山东省、广东省、重庆市、四川省实施结婚登记和离婚登记“跨省通办”试点,在江苏省、河南省、湖北省武汉市、陕西省西安市实施结婚登记“跨省通办”试点。在试点地区,相应暂时调整实施《婚姻登记条例》第四条第一款、第十条第一款的有关规定(目录附后)。
  调整后,双方均非本地户籍的婚姻登记当事人可以凭一方居住证和双方户口簿、身份证,在居住证发放地婚姻登记机关申请办理婚姻登记,或者自行选择在一方常住户口所在地办理婚姻登记。试点期限为2年,自2021年6月1日起至2023年5月31日止。
  有关规定目录
  ↓↓

                               
登录/注册后可看大图

  万事俱备,你还缺啥?

                               
登录/注册后可看大图



  来源|综合人民网、国务院网站,版权归原作者所有

回复 支持 反对

使用道具 举报

该用户从未签到

1644

主题

23万

回帖

26万

积分

版主

Rank: 7Rank: 7Rank: 7Rank: 7Rank: 7Rank: 7Rank: 7

花潮美女鼠牛虎兔龙蛇马羊猴鸡狗猪多彩人生火热情怀优雅迷人缤纷心情蝴蝶情怀心曲飞扬星星情怀七彩绚丽相遇之美花好月圆心香一瓣飞龙在天王者至尊生财有道大将风范天籁妙音妙笔生花共看流星风雨同行我心永远幸福快乐前途似锦花潮版主

 楼主| 发表于 2021-5-29 10:00 | 显示全部楼层
驻在平安夜前夕 发表于 2021-5-3 14:29
第五次终于离了 离婚自由这么难?

2021年05月02日 06:37 上观

湖南衡阳女子5年5诉离婚终判离,男方提出上诉:不为要钱为讨公道

2021
05/28
14:07
正观新闻

5月28日上午,正观新闻记者从5年5诉离婚案当事人律师曹远泽处了解到,男方陈定华已于5月19日提起上诉,请求二审法院依法撤销一审错误判决,依法改判原、被告不予离婚。如判决离婚,则必须同时判决被上诉人返还上诉人欠款38万元、精神损害赔偿金50万元,返还彩礼、红包款99266元,总计979266元。

                               
登录/注册后可看大图


回复 支持 反对

使用道具 举报

该用户从未签到

1644

主题

23万

回帖

26万

积分

版主

Rank: 7Rank: 7Rank: 7Rank: 7Rank: 7Rank: 7Rank: 7

花潮美女鼠牛虎兔龙蛇马羊猴鸡狗猪多彩人生火热情怀优雅迷人缤纷心情蝴蝶情怀心曲飞扬星星情怀七彩绚丽相遇之美花好月圆心香一瓣飞龙在天王者至尊生财有道大将风范天籁妙音妙笔生花共看流星风雨同行我心永远幸福快乐前途似锦花潮版主

 楼主| 发表于 2021-5-29 10:01 | 显示全部楼层
驻在平安夜前夕 发表于 2021-5-29 10:00
湖南衡阳女子5年5诉离婚终判离,男方提出上诉:不为要钱为讨公道

2021



                               
登录/注册后可看大图
据正观新闻此前报道,4月30日,5年5诉离婚当事人宁顺花收到湖南衡阳县人民法院的离婚判决,此前5年,她4次起诉离婚,均以失败告终。

回复 支持 反对

使用道具 举报

该用户从未签到

1644

主题

23万

回帖

26万

积分

版主

Rank: 7Rank: 7Rank: 7Rank: 7Rank: 7Rank: 7Rank: 7

花潮美女鼠牛虎兔龙蛇马羊猴鸡狗猪多彩人生火热情怀优雅迷人缤纷心情蝴蝶情怀心曲飞扬星星情怀七彩绚丽相遇之美花好月圆心香一瓣飞龙在天王者至尊生财有道大将风范天籁妙音妙笔生花共看流星风雨同行我心永远幸福快乐前途似锦花潮版主

 楼主| 发表于 2021-5-29 10:01 | 显示全部楼层
驻在平安夜前夕 发表于 2021-5-29 10:00
湖南衡阳女子5年5诉离婚终判离,男方提出上诉:不为要钱为讨公道

2021



                               
登录/注册后可看大图
据正观新闻此前报道,4月30日,5年5诉离婚当事人宁顺花收到湖南衡阳县人民法院的离婚判决,此前5年,她4次起诉离婚,均以失败告终。

回复 支持 反对

使用道具 举报

该用户从未签到

1644

主题

23万

回帖

26万

积分

版主

Rank: 7Rank: 7Rank: 7Rank: 7Rank: 7Rank: 7Rank: 7

花潮美女鼠牛虎兔龙蛇马羊猴鸡狗猪多彩人生火热情怀优雅迷人缤纷心情蝴蝶情怀心曲飞扬星星情怀七彩绚丽相遇之美花好月圆心香一瓣飞龙在天王者至尊生财有道大将风范天籁妙音妙笔生花共看流星风雨同行我心永远幸福快乐前途似锦花潮版主

 楼主| 发表于 2021-5-29 10:03 | 显示全部楼层
驻在平安夜前夕 发表于 2021-5-29 10:01
据正观新闻此前报道,4月30日,5年5诉离婚当事人宁顺花收到湖南衡阳县人民法院的离婚判决,此前5年,她 ...

5月28日中午,宁顺花告诉正观新闻记者,“我也是上午才收到上诉状,还在上班,没想好怎么应对”,宁顺花并不认同陈定华所诉的“38万借款”,她告诉记者:“他说的38万借款既没有转账记录,也没有现金来源,我的账户里并没有这个钱,法院审判中也从没有认定这个38万。”另外,关于彩礼纷争,宁顺花表示:“彩礼6.6万,当时我们是让法院依法判决,法院没有判。而首饰、房产证等已经全部在第五次起诉时当庭还他,他不要扔掉了”宁顺花解释道,“我也想还给他,但他当庭扔掉,法警又捡起来给我了,说这是我的私人物品,由我自己处置。”
正观新闻记者也拨通了陈定华的电话,对方非常气愤地表示,自己这次上诉“不是为了要回钱,而是为了之后讨回公道”,他声称,“38万是现金,所以没有留下任何证据”,而50万的精神损失费,则是因为“她背叛了我,而且在媒体面前抹黑我”,他认为,“我给宁顺花花的钱也不止50万”。陈定华觉得自己既愤怒又委屈,他表示,“即使宁顺花还了这38万,我也还是要她的命。”他又一次向记者详细叙述了追求宁顺花的经过,“我到现在都知道她为什么要离开我,她怎么能这么绝情,我觉得我现在毫无希望。”
本案一审代理律师曹远泽表示,“从程序上看,上诉是当事人的诉讼权利,法院不能剥夺男方的上诉权。从《民事上诉状》内容看,男方既请求法院改判不予离婚,又要求女方赔偿精神损失的上诉请求存在明显矛盾。男方在上诉状中所阐述的事实一审法院已经彻底查实过了,没有证据支撑,其上诉请求获得法院支持的可能性不大,但是不排除男方为了拖延时间不愿放手或者其他目的。”
正观记者 李冰洁 实习生 杨洁
编辑:黄志航
统筹:石闯

回复 支持 反对

使用道具 举报

该用户从未签到

1643

主题

28万

回帖

31万

积分

贵宾

Rank: 7Rank: 7Rank: 7Rank: 7Rank: 7Rank: 7Rank: 7

花潮美女鼠牛虎兔龙蛇马羊猴鸡狗猪春风拂面星星情怀七彩绚丽王者至尊妙笔生花共看流星我心永远幸福快乐指尖上的流年花潮贵宾

发表于 2021-6-2 11:51 | 显示全部楼层
红影 发表于 2019-10-23 20:57
结婚离婚,都是自己的选择,无法干涉。

全国离婚登记人数骤降的背后

2021
06/01
07:12
中国青年网

记者 赵晨熙
在这个被很多人诟病为“闪婚”“闪离”的年代,“全国一季度离婚人数下降七成”的消息毫无悬念地引发了关注。
据民政部发布的最新数据显示,一季度全国离婚登记人数为29.6万对,去年四季度离婚登记人数是106.3万对,环比下降72.15%;同比2019年一季度,离婚登记人数为104.8万对,今年一季度比两年前降幅高达71.76%。
中国法学会婚姻家庭法学研究会副会长李明舜接受《法治日报》记者采访时分析指出,今年一季度离婚人数下降有多方面原因,但其中一个最重要的因素就是离婚冷静期制度的实施。
今年1月1日起,民法典施行,这也意味着,在民法典婚姻编中确立的离婚冷静期制度已经施行近半年。从各地民政局发布的数据来看,因离婚冷静期制度撤销或放弃办理离婚的情况较为明显。
李明舜表示,离婚冷静期制度的设置意在减少草率离婚、冲动离婚,完善离婚制度,稳定婚姻关系,维护社会安定,民众应正确看待其积极意义,不应过分解读。

回复 支持 反对

使用道具 举报

该用户从未签到

1643

主题

28万

回帖

31万

积分

贵宾

Rank: 7Rank: 7Rank: 7Rank: 7Rank: 7Rank: 7Rank: 7

花潮美女鼠牛虎兔龙蛇马羊猴鸡狗猪春风拂面星星情怀七彩绚丽王者至尊妙笔生花共看流星我心永远幸福快乐指尖上的流年花潮贵宾

发表于 2021-6-2 11:52 | 显示全部楼层
毋问我从哪里来 发表于 2021-6-2 11:51
全国离婚登记人数骤降的背后

2021

多地离婚率下降
所谓离婚冷静期,就是自婚姻登记机关收到离婚登记申请之日起三十日内,任何一方不愿意离婚的,可以向婚姻登记机关撤回离婚登记申请,这三十日期限就是人们热议的离婚冷静期。自冷静期届满后三十日内,双方未共同到婚姻登记机关申请发给离婚证的,视为撤回离婚登记申请。
根据离婚冷静期制度,调整后的离婚登记程序变为“申请―受理―冷静期―审查―登记(发证)”。
正是这新增加的冷静期,挽回了王思洋(化名)的婚姻。
作为一家网络公司的销售总监,王思洋拥有令旁人羡慕的薪水和地位,但在妻子张琪心中,她只希望丈夫能“平凡”些,每天早点回家陪陪她和孩子,而不是平时工作到深夜,好不容易盼来周末,又因为一通电话而匆匆离开。

回复 支持 反对

使用道具 举报

该用户从未签到

1643

主题

28万

回帖

31万

积分

贵宾

Rank: 7Rank: 7Rank: 7Rank: 7Rank: 7Rank: 7Rank: 7

花潮美女鼠牛虎兔龙蛇马羊猴鸡狗猪春风拂面星星情怀七彩绚丽王者至尊妙笔生花共看流星我心永远幸福快乐指尖上的流年花潮贵宾

发表于 2021-6-2 11:52 | 显示全部楼层
毋问我从哪里来 发表于 2021-6-2 11:52
多地离婚率下降所谓离婚冷静期,就是自婚姻登记机关收到离婚登记申请之日起三十日内,任何一方不愿意离婚 ...

自己为了事业打拼,妻子理应做好后勤保障。尽管心里这么想,但王思洋也自觉愧对妻子,面对妻子的数落,大多是一笑置之。
矛盾终于在一次孩子突发高烧,而王思洋却因在外应酬没能及时接听妻子的电话后彻底爆发了。多年来“丧偶式带娃”的无力感令张琪彻底心灰意冷,在夫妻俩结婚以来最严重的一次争吵后,离婚似乎成了“必然”选择。
“根据民法典关于离婚冷静期的规定,今天只能先申请,等30天的离婚冷静期结束,才能来正式办理离婚登记。这期间,你们双方可以好好想想是否确定要离婚。”王思洋还记得办理离婚申请登记当天,民政局工作人员告诉他俩的这番话,现在想想,这不仅是工作人员在履行告知义务,更是给了他俩一个“台阶”。

回复 支持 反对

使用道具 举报

该用户从未签到

1643

主题

28万

回帖

31万

积分

贵宾

Rank: 7Rank: 7Rank: 7Rank: 7Rank: 7Rank: 7Rank: 7

花潮美女鼠牛虎兔龙蛇马羊猴鸡狗猪春风拂面星星情怀七彩绚丽王者至尊妙笔生花共看流星我心永远幸福快乐指尖上的流年花潮贵宾

发表于 2021-6-2 11:53 | 显示全部楼层
毋问我从哪里来 发表于 2021-6-2 11:52
自己为了事业打拼,妻子理应做好后勤保障。尽管心里这么想,但王思洋也自觉愧对妻子,面对妻子的数落,大 ...

回家后,他和妻子进行了一番长谈,没有了吵架时的冲动,情绪冷静下来的两人各自反思了自身问题,并一同回忆了曾经的幸福时光,离婚也不再是“必然”的选择。第二天,两人就去民政局撤销了离婚申请。
王思洋这样的故事,在离婚冷静期制度施行后,几乎每天都在各地上演。从当前各地民政部门反馈的数据来看,在离婚冷静期“冷静”下来的夫妻不在少数。
据浙江省杭州市民政局统计数据显示,截至4月2日,有38%的夫妻在申请离婚后放弃办理了离婚登记;湖北省武汉市民政局统计数据显示,今年1月,武汉市共受理离婚申请3096对,截至3月5日,经过“30天冷静期和30天办理期”,首批办理离婚登记1309对,约58%的夫妻申请后放弃登记……
据民政局工作人员介绍,相比共同来办理撤销申请的夫妻,大多数情况都是夫妻双方在冷静期满后没有在30天内来办离婚登记,申请自动撤销。

回复 支持 反对

使用道具 举报

该用户从未签到

1643

主题

28万

回帖

31万

积分

贵宾

Rank: 7Rank: 7Rank: 7Rank: 7Rank: 7Rank: 7Rank: 7

花潮美女鼠牛虎兔龙蛇马羊猴鸡狗猪春风拂面星星情怀七彩绚丽王者至尊妙笔生花共看流星我心永远幸福快乐指尖上的流年花潮贵宾

发表于 2021-6-2 11:54 | 显示全部楼层
毋问我从哪里来 发表于 2021-6-2 11:53
回家后,他和妻子进行了一番长谈,没有了吵架时的冲动,情绪冷静下来的两人各自反思了自身问题,并一同回 ...

“利大于弊”不应过分解读
李明舜关注到了当前各地民政部门发布的离婚率下降的数据,他觉得从数据来看,离婚冷静期达到了当初设置的目的。民法典设置离婚冷静期,就是要为那些草率离婚、冲动离婚的夫妻增设一道门槛,让他们考虑清楚感情是否确已破裂,离婚是否是双方深思熟虑后的选择。
“那些办理了离婚申请登记,但最后在冷静期满后没有再来办理登记的夫妻,都属于离婚冷静期的受益者。”李明舜说。

回复 支持 反对

使用道具 举报

该用户从未签到

1643

主题

28万

回帖

31万

积分

贵宾

Rank: 7Rank: 7Rank: 7Rank: 7Rank: 7Rank: 7Rank: 7

花潮美女鼠牛虎兔龙蛇马羊猴鸡狗猪春风拂面星星情怀七彩绚丽王者至尊妙笔生花共看流星我心永远幸福快乐指尖上的流年花潮贵宾

发表于 2021-6-2 11:55 | 显示全部楼层
毋问我从哪里来 发表于 2021-6-2 11:54
“利大于弊”不应过分解读李明舜关注到了当前各地民政部门发布的离婚率下降的数据,他觉得从数据来看,离 ...

尽管效果初现,但对于离婚冷静期制度,却一直存在争议,有人认为它是“婚姻的守护者”,也有人觉得它是“自由的绊脚石”。
法律应不应该对离婚作出限制?面对这一问题,李明舜认为关键是要看这种限制有没有实际意义。
2003年《婚姻登记条例》的修改,进一步简化了当事人在民政部门办理离婚登记的条件和审查程序。与此同时,婚姻登记部门又缺乏必要的限制措施,导致冲动型、草率型离婚的数量有所增加。

回复 支持 反对

使用道具 举报

该用户从未签到

1643

主题

28万

回帖

31万

积分

贵宾

Rank: 7Rank: 7Rank: 7Rank: 7Rank: 7Rank: 7Rank: 7

花潮美女鼠牛虎兔龙蛇马羊猴鸡狗猪春风拂面星星情怀七彩绚丽王者至尊妙笔生花共看流星我心永远幸福快乐指尖上的流年花潮贵宾

发表于 2021-6-2 11:55 | 显示全部楼层
毋问我从哪里来 发表于 2021-6-2 11:55
尽管效果初现,但对于离婚冷静期制度,却一直存在争议,有人认为它是“婚姻的守护者”,也有人觉得它是“ ...

离婚冷静期在某种程度上确实可以理解为对离婚的“限制”,但这种“限制”是为了挽救那些不理性的离婚行为,给因吵架、琐事而冲动离婚的夫妻一个挽救婚姻的机会,李明舜认为,这是有实际意义的。
离婚冷静期是否违背了婚姻自由,会导致离婚成本加大,提高离婚难度?全国人大常委会法工委民法典编纂工作专班成员、清华大学法学院教授龙俊认为,这种说法是对离婚冷静期制度的过度解读。
“总体上来说,民法典对离婚采取的是非常温和的态度,还是坚持了婚姻自由,仅仅只是对冲动离婚增加了一个程序性的限制而已。”龙俊说,如果夫妻双方都是理智地想离婚,即使有了离婚冷静期的规定,除了稍微麻烦点要跑两次婚姻登记机关以外,基本不会有实质性的影响。这个限制可能会稍微增加一些理性人离婚的成本,但是对于挽救不理性的离婚行为则会起到作用。

回复 支持 反对

使用道具 举报

该用户从未签到

1643

主题

28万

回帖

31万

积分

贵宾

Rank: 7Rank: 7Rank: 7Rank: 7Rank: 7Rank: 7Rank: 7

花潮美女鼠牛虎兔龙蛇马羊猴鸡狗猪春风拂面星星情怀七彩绚丽王者至尊妙笔生花共看流星我心永远幸福快乐指尖上的流年花潮贵宾

发表于 2021-6-2 11:55 | 显示全部楼层
毋问我从哪里来 发表于 2021-6-2 11:55
离婚冷静期在某种程度上确实可以理解为对离婚的“限制”,但这种“限制”是为了挽救那些不理性的离婚行为 ...

北京市律协婚姻家庭专业委员会副主任、北京市两高律师事务所婚姻继承部主任张荆也表示,离婚冷静期制度一定是“利大于弊”,它仅在程序上让协议离婚的时间长了些,但离婚的门槛其实并没有提升。延长的时间不仅能挽回冲动离婚,也能因“变数增加”而降低因买房、孩子上学等利益原因而假离婚的行为。
离婚冷静期期间,如果一方没有冷静,反而在这期间出现家暴等问题怎么办?对于这种担心,张荆认为出现的概率很低,因为离婚冷静期制度仅适用于协议离婚,对于有家暴、赌博、吸毒等情形的,当事人可向法院起诉离婚,起诉离婚不适用离婚冷静期制度。

回复 支持 反对

使用道具 举报

该用户从未签到

1643

主题

28万

回帖

31万

积分

贵宾

Rank: 7Rank: 7Rank: 7Rank: 7Rank: 7Rank: 7Rank: 7

花潮美女鼠牛虎兔龙蛇马羊猴鸡狗猪春风拂面星星情怀七彩绚丽王者至尊妙笔生花共看流星我心永远幸福快乐指尖上的流年花潮贵宾

发表于 2021-6-2 11:56 | 显示全部楼层
毋问我从哪里来 发表于 2021-6-2 11:55
北京市律协婚姻家庭专业委员会副主任、北京市两高律师事务所婚姻继承部主任张荆也表示,离婚冷静期制度一 ...

亟待完善配套举措
一项制度的顺利推行,除了要对内容加强宣传正确引导外,还需要一系列配套的措施来助力实施。李明舜认为,最重要的就是要加大新时代家庭观的教育,要通过在社区、单位等开设专题讲座、在高校开展专业课程,让人们树立起正确的婚恋观。年轻人应树立正确的婚姻价值观,理解婚姻的意义;夫妻之间应注重家庭、家教、家风的建设。
张荆对此表示认同,她认为,现在一些人对离婚冷静期制度持质疑态度,其实反映出的是对婚姻的不信任,认为婚姻是“宽进严出”,这种思想本身就存在问题,建议将婚姻家庭价值观培养的课程作为高校的必修课之一。

回复 支持 反对

使用道具 举报

该用户从未签到

1643

主题

28万

回帖

31万

积分

贵宾

Rank: 7Rank: 7Rank: 7Rank: 7Rank: 7Rank: 7Rank: 7

花潮美女鼠牛虎兔龙蛇马羊猴鸡狗猪春风拂面星星情怀七彩绚丽王者至尊妙笔生花共看流星我心永远幸福快乐指尖上的流年花潮贵宾

发表于 2021-6-2 11:56 | 显示全部楼层
毋问我从哪里来 发表于 2021-6-2 11:56
亟待完善配套举措一项制度的顺利推行,除了要对内容加强宣传正确引导外,还需要一系列配套的措施来助力实 ...

一段婚姻走到尽头,双方必然累积了诸多矛盾,张荆认为,单靠夫妻利用一个月的冷静期完全化解矛盾是很难的,还需要有专业的团队为他们进行婚姻家庭辅导。张荆所在的律所目前就已向妇联申报了相关项目,意图在冷静期期间帮助这些家庭化解矛盾。
“婚姻登记机关也应在冷静期期间积极为当事人提供心理咨询,而不是让当事人单纯地等待或自我消化。这样,冷静期制度的设置才真正具有意义。”张荆说。

回复 支持 反对

使用道具 举报

您需要登录后才可以回帖 登录 | 立即注册

本版积分规则

小黑屋|手机版|Archiver|服务支持:DZ动力|huachaowang.com Inc. ( 蜀ICP备17032287号-1 )

GMT+8, 2025-12-16 11:39 , Processed in 0.078661 second(s), 21 queries .

Powered by Discuz! X3.4

© 2001-2013 Comsenz Inc.

快速回复 返回顶部 返回列表